Suppr超能文献

AP2σ 突变会损害钙敏感受体的运输和信号转导,并显示出一种通过内体途径空间定向 G 蛋白选择性的机制。

AP2σ Mutations Impair Calcium-Sensing Receptor Trafficking and Signaling, and Show an Endosomal Pathway to Spatially Direct G-Protein Selectivity.

机构信息

Academic Endocrine Unit, Radcliffe Department of Medicine, University of Oxford, Oxford, UK; Institute of Metabolism and Systems Research, University of Birmingham, Birmingham, UK; Centre for Endocrinology, Diabetes and Metabolism (CEDAM), Birmingham Health Partners, Birmingham, UK.

Academic Endocrine Unit, Radcliffe Department of Medicine, University of Oxford, Oxford, UK.

出版信息

Cell Rep. 2018 Jan 23;22(4):1054-1066. doi: 10.1016/j.celrep.2017.12.089. Epub 2018 Jan 28.

Abstract

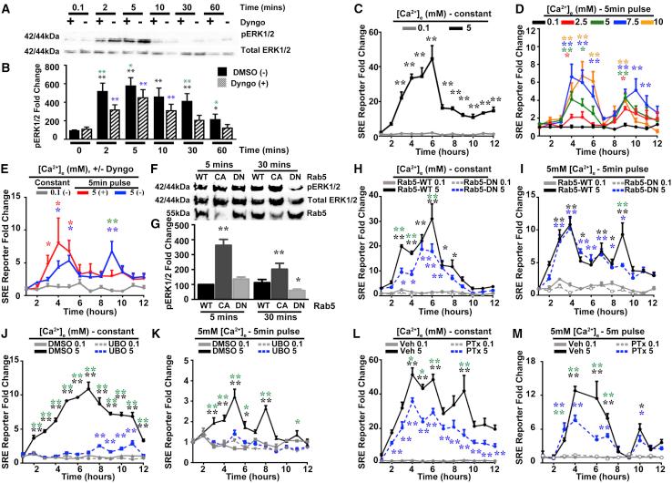
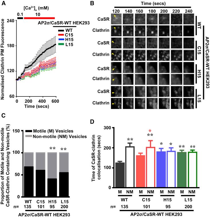
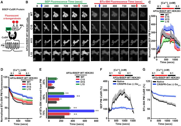
Spatial control of G-protein-coupled receptor (GPCR) signaling, which is used by cells to translate complex information into distinct downstream responses, is achieved by using plasma membrane (PM) and endocytic-derived signaling pathways. The roles of the endomembrane in regulating such pleiotropic signaling via multiple G-protein pathways remain unknown. Here, we investigated the effects of disease-causing mutations of the adaptor protein-2σ subunit (AP2σ) on signaling by the class C GPCR calcium-sensing receptor (CaSR). These AP2σ mutations increase CaSR PM expression yet paradoxically reduce CaSR signaling. Hypercalcemia-associated AP2σ mutations reduced CaSR signaling via Gα and Gα pathways. The mutations also delayed CaSR internalization due to prolonged residency time of CaSR in clathrin structures that impaired or abolished endosomal signaling, which was predominantly mediated by Gα. Thus, compartmental bias for CaSR-mediated Gα endomembrane signaling provides a mechanistic basis for multidimensional GPCR signaling.

摘要

G 蛋白偶联受体(GPCR)信号的空间控制被细胞用来将复杂信息转化为不同的下游反应,这是通过使用质膜(PM)和内吞衍生的信号通路来实现的。内体膜在通过多种 G 蛋白途径调节这种多功能信号中的作用尚不清楚。在这里,我们研究了衔接蛋白-2σ亚基(AP2σ)的致病突变对 C 类 GPCR 钙敏感受体(CaSR)信号的影响。这些 AP2σ突变增加了 CaSR 的 PM 表达,但矛盾的是,降低了 CaSR 的信号。与高钙血症相关的 AP2σ突变通过 Gα和 Gα途径降低了 CaSR 的信号。这些突变还由于 CaSR 在网格蛋白结构中的驻留时间延长而延迟了 CaSR 的内化,这破坏或废除了主要由 Gα介导的内体信号。因此,CaSR 介导的 Gα 内质网信号的区室偏向为多维 GPCR 信号提供了一种机制基础。

https://cdn.ncbi.nlm.nih.gov/pmc/blobs/0d33/5792449/0c2374ed9280/fx1.jpg

文献AI研究员

20分钟写一篇综述,助力文献阅读效率提升50倍。

立即体验

用中文搜PubMed

大模型驱动的PubMed中文搜索引擎

马上搜索

文档翻译

学术文献翻译模型,支持多种主流文档格式。

立即体验