Suppr超能文献

跨 SNARE 复合体的动力学和数量决定了新生融合孔的性质。

Dynamics and number of trans-SNARE complexes determine nascent fusion pore properties.

机构信息

Department of Neuroscience, University of Wisconsin-Madison, 1111 Highland Avenue, Madison, Wisconsin 53705, USA.

Howard Hughes Medical Institute, 1111 Highland Avenue, Madison, Wisconsin 53705, USA.

出版信息

Nature. 2018 Feb 8;554(7691):260-263. doi: 10.1038/nature25481. Epub 2018 Jan 31.

Abstract

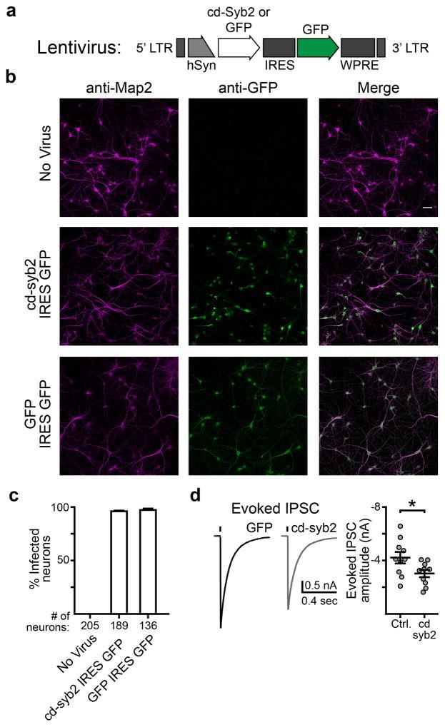
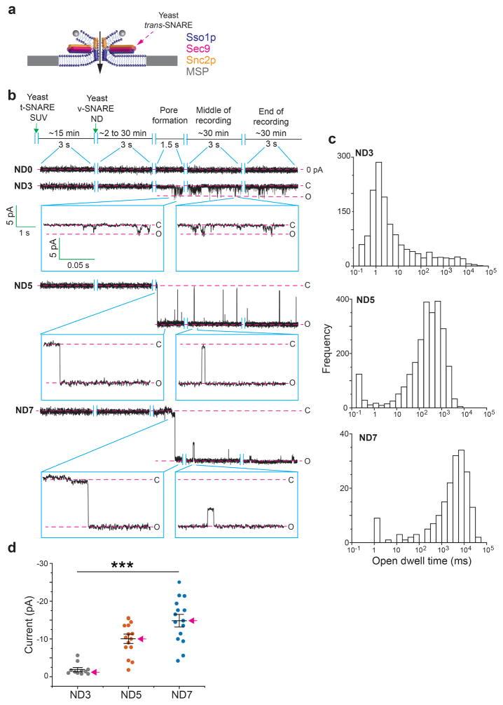
The fusion pore is the first crucial intermediate formed during exocytosis, yet little is known about the mechanisms that determine the size and kinetic properties of these transient structures. Here, we reduced the number of available SNAREs (proteins that mediate vesicle fusion) in neurons and observed changes in transmitter release that are suggestive of alterations in fusion pores. To investigate these changes, we employed reconstituted fusion assays using nanodiscs to trap pores in their initial open state. Optical measurements revealed that increasing the number of SNARE complexes enhanced the rate of release from single pores and enabled the escape of larger cargoes. To determine whether this effect was due to changes in nascent pore size or to changes in stability, we developed an approach that uses nanodiscs and planar lipid bilayer electrophysiology to afford microsecond resolution at the single event level. Both pore size and stability were affected by SNARE copy number. Increasing the number of vesicle (v)-SNAREs per nanodisc from three to five caused a twofold increase in pore size and decreased the rate of pore closure by more than three orders of magnitude. Moreover, pairing of v-SNAREs and target (t)-SNAREs to form trans-SNARE complexes was highly dynamic: flickering nascent pores closed upon addition of a v-SNARE fragment, revealing that the fully assembled, stable SNARE complex does not form at this stage of exocytosis. Finally, a deletion at the base of the SNARE complex, which mimics the action of botulinum neurotoxin A, markedly reduced fusion pore stability. In summary, trans-SNARE complexes are dynamic, and the number of SNAREs recruited to drive fusion determines fundamental properties of individual pores.

摘要

融合孔是胞吐作用过程中形成的第一个关键中间产物,但人们对决定这些瞬时结构大小和动力学特性的机制知之甚少。在这里,我们减少了神经元中可用 SNARE(介导囊泡融合的蛋白质)的数量,并观察到递质释放的变化,这表明融合孔发生了改变。为了研究这些变化,我们使用纳米盘(用于捕获孔的初始开放状态的结构)进行了重组融合测定。光学测量显示,增加 SNARE 复合物的数量可以提高单个孔的释放速率,并允许更大的货物逃逸。为了确定这种效应是由于新生孔大小的变化还是由于稳定性的变化,我们开发了一种方法,该方法使用纳米盘和平面脂质双层电生理学在单个事件水平上提供微秒分辨率。孔大小和稳定性都受到 SNARE 拷贝数的影响。每个纳米盘上的囊泡(v)-SNARE 数量从三个增加到五个,导致孔大小增加了两倍,并且孔关闭的速度降低了三个数量级以上。此外,v-SNARE 和靶(t)-SNARE 配对形成跨 SNARE 复合物是高度动态的:在添加 v-SNARE 片段时,闪烁的新生孔关闭,这表明完全组装的稳定 SNARE 复合物在胞吐作用的这个阶段不会形成。最后,在 SNARE 复合物的底部进行缺失,模拟肉毒神经毒素 A 的作用,显著降低了融合孔的稳定性。总之,跨 SNARE 复合物是动态的,招募来驱动融合的 SNARE 数量决定了单个孔的基本特性。

https://cdn.ncbi.nlm.nih.gov/pmc/blobs/e8fe/5808578/eaef57f4cb84/nihms929903f5.jpg

文献AI研究员

20分钟写一篇综述,助力文献阅读效率提升50倍。

立即体验

用中文搜PubMed

大模型驱动的PubMed中文搜索引擎

马上搜索

文档翻译

学术文献翻译模型,支持多种主流文档格式。

立即体验