Suppr超能文献

长链非编码RNA Gas5在甲状腺乳头状癌中作为竞争性内源RNA,通过吸附miR-222-3p来调节PTEN的表达。

LncRNA Gas5 acts as a ceRNA to regulate PTEN expression by sponging miR-222-3p in papillary thyroid carcinoma.

作者信息

Zhang Xiao-Fang, Ye Yan, Zhao Shu-Jun

机构信息

Key Laboratory of Hormones and Development (Ministry of Health), Tianjin Key Laboratory of Metabolic Diseases, Tianjin Metabolic Diseases Hospital and Tianjin Institute of Endocrinology, Tianjin Medical University, 300070 Tianjin, China.

出版信息

Oncotarget. 2017 Dec 16;9(3):3519-3530. doi: 10.18632/oncotarget.23336. eCollection 2018 Jan 9.

Abstract

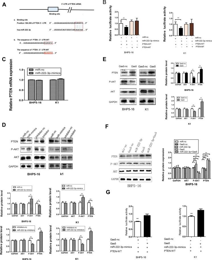
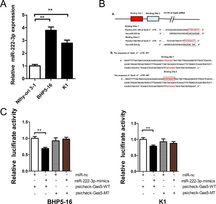
Accumulating evidence demonstrates that the long non-coding RNA Growth Arrest-Specific 5 (Gas5) has practical significance in cancer progression and metastasis. However, its role and function in papillary thyroid carcinoma (PTC) remains unknown. In this study, we aimed to explore the potential involvement of Gas5 in papillary thyroid carcinogenesis and to highlight the emerging roles of ceRNAs in the biological regulation of PTC cells. The results suggested that Gas5 was markedly downregulated in both PTC tissues and PTC cell lines. Over-expression of Gas5 remarkably suppressed PTC cells proliferation and inhibited the growth of tumor cells likewise. Furthermore, Gas5 was identified as a target of miR-222-3p which was aberrantly high in PTC cells. Enhanced expression of miR-222-3p promoted the proliferation of PTC cells while knocking down miR-222-3p could inhibit it. The advanced effects of miR-222-3p on the proliferation of PTC cells could be partly reversed by the upregulation of Gas5 expression. Furthermore, we validated that Gas5 increased the protein level of the PTEN, one of miR-222-3p's targets, which further activated PTEN/AKT pathway. Taken together, our study identified a tumor suppressive role of Gas5 in PTC cells acting as a ceRNA, effectively becoming a sink for miR-222-3p, modulating the expression of PTEN, which lead to PTEN/AKT pathway activation and proliferation suppression. This finding may offer a new potential therapeutic strategy for PTC.

摘要

越来越多的证据表明,长链非编码RNA生长停滞特异性5(Gas5)在癌症进展和转移中具有实际意义。然而,其在甲状腺乳头状癌(PTC)中的作用和功能仍不清楚。在本研究中,我们旨在探讨Gas5在甲状腺乳头状癌发生中的潜在作用,并突出ceRNAs在PTC细胞生物学调控中的新作用。结果表明,Gas5在PTC组织和PTC细胞系中均显著下调。Gas5的过表达显著抑制PTC细胞增殖,同样也抑制肿瘤细胞生长。此外,Gas5被确定为miR-222-3p的靶点,而miR-222-3p在PTC细胞中异常高表达。miR-222-3p表达增强促进PTC细胞增殖,而敲低miR-222-3p则可抑制其增殖。Gas5表达上调可部分逆转miR-222-3p对PTC细胞增殖的促进作用。此外,我们验证了Gas5增加了miR-222-3p的靶点之一PTEN的蛋白水平,进而激活了PTEN/AKT通路。综上所述,我们的研究确定了Gas5在PTC细胞中作为ceRNA发挥肿瘤抑制作用,有效地成为miR-222-3p的“海绵”,调节PTEN的表达,从而导致PTEN/AKT通路激活和增殖抑制。这一发现可能为PTC提供一种新的潜在治疗策略。

https://cdn.ncbi.nlm.nih.gov/pmc/blobs/e52f/5790480/6cf8fbe28468/oncotarget-09-3519-g001.jpg

文献AI研究员

20分钟写一篇综述,助力文献阅读效率提升50倍。

立即体验

用中文搜PubMed

大模型驱动的PubMed中文搜索引擎

马上搜索

文档翻译

学术文献翻译模型,支持多种主流文档格式。

立即体验