Suppr超能文献

精氨酸 C 端 RGG 基序甲基化促进 TOP3B 拓扑异构酶活性和应激颗粒定位。

Arginine methylation of the C-terminus RGG motif promotes TOP3B topoisomerase activity and stress granule localization.

机构信息

Department of Cancer Genetics and Epigenetics, Beckman Research Institute, City of Hope Cancer Center, Duarte, CA 91010, USA.

Department of Surgical Intensive Care Unit, Beijing Chao-Yang Hospital, Capital Medical University, Beijing 100020, China.

出版信息

Nucleic Acids Res. 2018 Apr 6;46(6):3061-3074. doi: 10.1093/nar/gky103.

Abstract

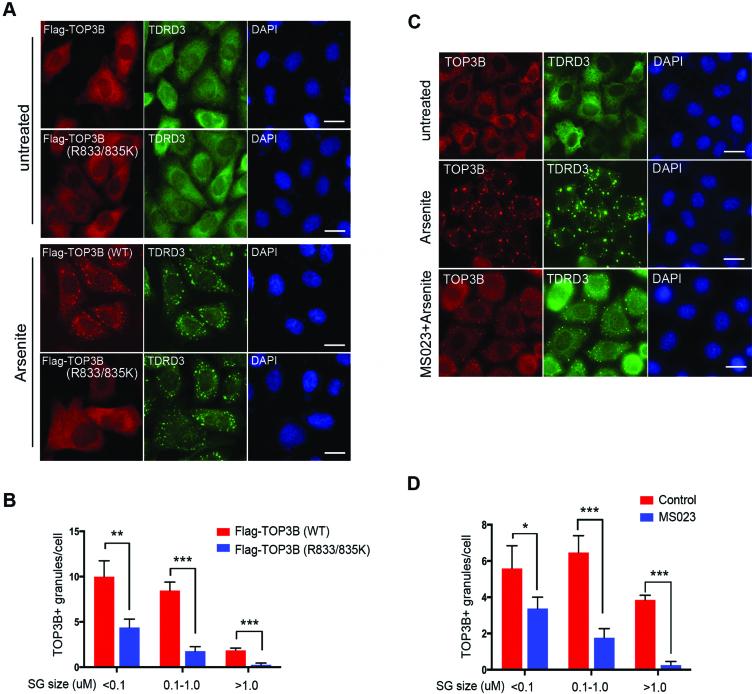
DNA topoisomerase 3B (TOP3B) is unique among all mammalian topoisomerases for its dual activities that resolve both DNA and RNA topological entanglements to facilitate transcription and translation. However, the mechanism by which TOP3B activity is regulated is still elusive. Here, we have identified arginine methylation as an important post-translational modification (PTM) for TOP3B activity. Protein arginine methyltransferase (PRMT) 1, PRMT3 and PRMT6 all methylate TOP3B in vitro at its C-terminal arginine (R) and glycine (G)-rich motif. Site-directed mutagenesis analysis identified R833 and R835 as the major methylation sites. Using a methylation-specific antibody, we confirmed that TOP3B is methylated in cells and that mutation of R833 and R835 to lysine (K) significantly reduces TOP3B methylation. The methylation-deficient TOP3B (R833/835K) is less active in resolving negatively supercoiled DNA, which consequently lead to accumulation of co-transcriptionally formed R-loops in vitro and in cells. Additionally, the methylation-deficient TOP3B (R833/835K) shows reduced stress granule localization, indicating that methylation is critical for TOP3B function in translation regulation. Mechanistically, we found that R833/835 methylation is partially involved in the interaction of TOP3B with its auxiliary factor, the Tudor domain-containing protein 3 (TDRD3). Together, our findings provide the first evidence for the regulation of TOP3B activity by PTM.

摘要

DNA 拓扑异构酶 3B(TOP3B)是所有哺乳动物拓扑异构酶中独一无二的,因其具有双重活性而独特,既能解决 DNA 又能解决 RNA 的拓扑缠结,从而促进转录和翻译。然而,TOP3B 活性的调节机制仍难以捉摸。在这里,我们发现精氨酸甲基化是 TOP3B 活性的一个重要的翻译后修饰(PTM)。蛋白精氨酸甲基转移酶(PRMT)1、PRMT3 和 PRMT6 都在体外将 TOP3B 的 C 末端精氨酸(R)和甘氨酸(G)富含基序甲基化。定点突变分析鉴定出 R833 和 R835 是主要的甲基化位点。使用甲基化特异性抗体,我们证实 TOP3B 在细胞中被甲基化,并且将 R833 和 R835 突变为赖氨酸(K)显著降低了 TOP3B 的甲基化。缺乏甲基化的 TOP3B(R833/835K)在解决负超螺旋 DNA 方面的活性降低,这导致体外和细胞中共同转录形成的 R 环积累。此外,缺乏甲基化的 TOP3B(R833/835K)显示应激颗粒定位减少,表明甲基化对 TOP3B 在翻译调控中的功能至关重要。从机制上讲,我们发现 R833/835 甲基化部分参与了 TOP3B 与其辅助因子 Tudor 结构域蛋白 3(TDRD3)的相互作用。总之,我们的研究结果为 TOP3B 活性的 PTM 调节提供了第一个证据。

https://cdn.ncbi.nlm.nih.gov/pmc/blobs/1009/5888246/cc676ec501a8/gky103fig1.jpg

文献AI研究员

20分钟写一篇综述,助力文献阅读效率提升50倍。

立即体验

用中文搜PubMed

大模型驱动的PubMed中文搜索引擎

马上搜索

文档翻译

学术文献翻译模型,支持多种主流文档格式。

立即体验