Suppr超能文献

草质莨菪苷对肿瘤细胞的选择性细胞毒性及其作用机制研究。

Selective cytotoxicity of the herbal substance acteoside against tumor cells and its mechanistic insights.

机构信息

Department of Cell Biology and Biophysics, Faculty of Biology, National and Kapodistrian University of Athens, 15784, Greece.

Department of Animal and Human Physiology, Faculty of Biology, National and Kapodistrian University of Athens, 15784 Athens, Greece.

出版信息

Redox Biol. 2018 Jun;16:169-178. doi: 10.1016/j.redox.2018.02.015. Epub 2018 Mar 1.

Abstract

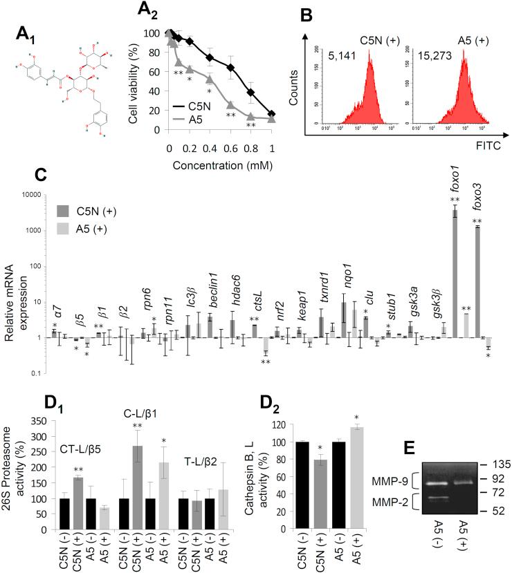
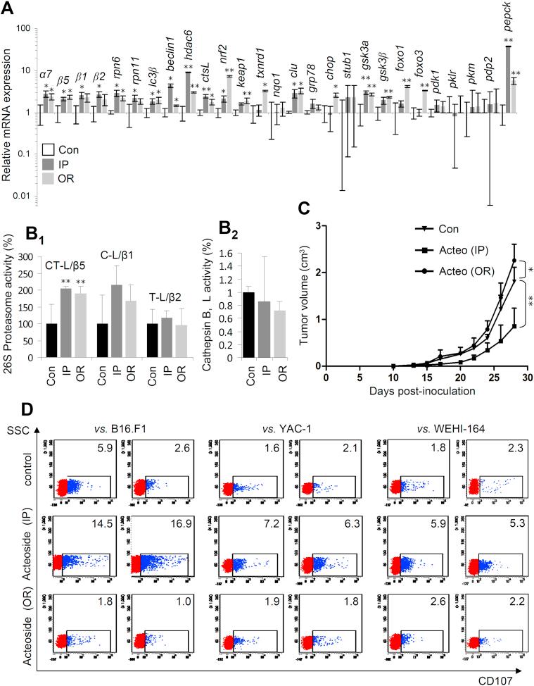
Natural products are characterized by extreme structural diversity and thus they offer a unique source for the identification of novel anti-tumor agents. Herein, we report that the herbal substance acteoside being isolated by advanced phytochemical methods from Lippia citriodora leaves showed enhanced cytotoxicity against metastatic tumor cells; acted in synergy with various cytotoxic agents and it sensitized chemoresistant cancer cells. Acteoside was not toxic in physiological cellular contexts, while it increased oxidative load, affected the activity of proteostatic modules and suppressed matrix metalloproteinases in tumor cell lines. Intraperitoneal or oral (via drinking water) administration of acteoside in a melanoma mouse model upregulated antioxidant responses in the tumors; yet, only intraperitoneal delivery suppressed tumor growth and induced anti-tumor-reactive immune responses. Mass-spectrometry identification/quantitation analyses revealed that intraperitoneal delivery of acteoside resulted in significantly higher, vs. oral administration, concentration of the compound in the plasma and tumors of treated mice, suggesting that its in vivo anti-tumor effect depends on the route of administration and the achieved concentration in the tumor. Finally, molecular modeling studies and enzymatic activity assays showed that acteoside inhibits protein kinase C. Conclusively, acteoside holds promise as a chemical scaffold for the development of novel anti-tumor agents.

摘要

天然产物的结构具有极大的多样性,因此它们是鉴定新型抗肿瘤药物的独特来源。本文报道,通过先进的植物化学方法从香根草叶中分离得到的草质素具有增强的抗肿瘤转移细胞的细胞毒性;与各种细胞毒性药物协同作用,并使耐药癌细胞敏感。草质素在生理细胞环境中没有毒性,然而它增加了氧化应激,影响了蛋白质稳态模块的活性并抑制了肿瘤细胞系中的基质金属蛋白酶。在黑色素瘤小鼠模型中,腹腔内或口服(通过饮用水)给予草质素可上调肿瘤中的抗氧化反应;然而,只有腹腔内给药可抑制肿瘤生长并诱导抗肿瘤免疫反应。质谱鉴定/定量分析显示,与口服给药相比,腹腔内给药可使草质素在治疗小鼠的血浆和肿瘤中的浓度显著升高,表明其体内抗肿瘤作用取决于给药途径和在肿瘤中达到的浓度。最后,分子建模研究和酶活性测定表明,草质素抑制蛋白激酶 C。综上所述,草质素有望成为开发新型抗肿瘤药物的化学支架。

https://cdn.ncbi.nlm.nih.gov/pmc/blobs/d50c/5952579/a5d67e00305e/fx1.jpg

文献AI研究员

20分钟写一篇综述,助力文献阅读效率提升50倍。

立即体验

用中文搜PubMed

大模型驱动的PubMed中文搜索引擎

马上搜索

文档翻译

学术文献翻译模型,支持多种主流文档格式。

立即体验