Suppr超能文献

小檗碱通过促进脂肪酸氧化来防止棕榈酸盐诱导的肾小管上皮细胞凋亡。

Berberine Protects Against Palmitate-Induced Apoptosis in Tubular Epithelial Cells by Promoting Fatty Acid Oxidation.

机构信息

Department of Nephrology, The First Affiliated Hospital of Chongqing Medical University, Chongqing, China (mainland).

Department of Emergency, The First Affiliated Hospital of Chongqing Medical University, Chongqing, China (mainland).

出版信息

Med Sci Monit. 2018 Mar 12;24:1484-1492. doi: 10.12659/msm.908927.

Abstract

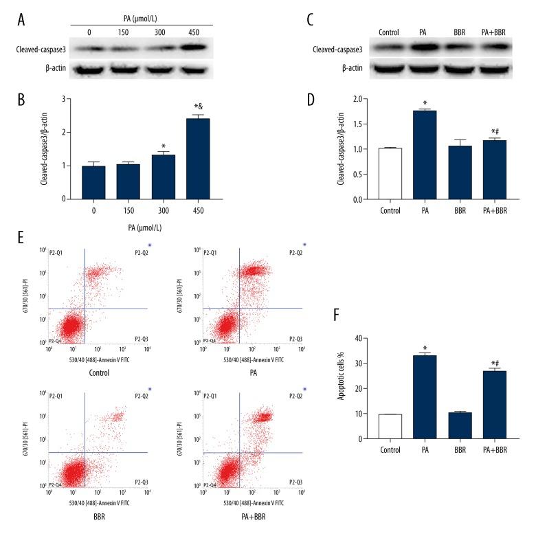
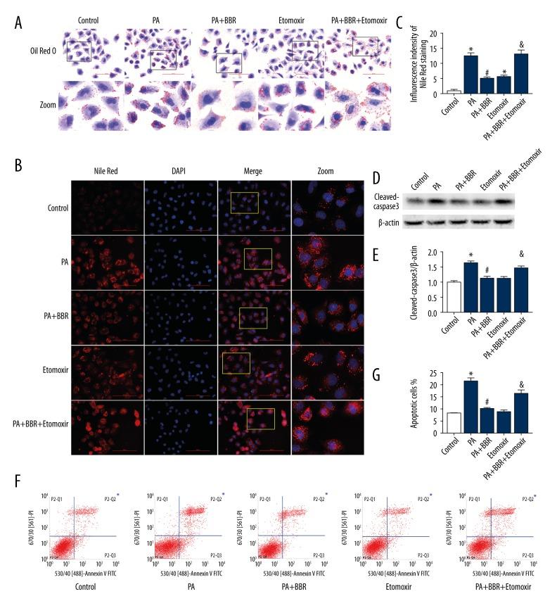
BACKGROUND Increased lipid accumulation in renal tubular epithelial cells (TECs) contributes to their injury and dysfunction and progression of tubulointerstitial fibrosis. Berberine (BBR), a natural plant alkaloid isolated from traditional medicine herbs, is effective in lowing serum lipid, and has a protective effect on chronic kidney disease (CKD) with dyslipidemia, including diabetic nephropathy. The aim of this study was to investigate the effect of BBR on palmitate (PA)-induced lipid accumulation and apoptosis in TECs. MATERIAL AND METHODS Human kidney proximal tubular epithelial cell line (HK-2) cells were treated with PA, BBR, and/or palmitoyltransferase 1A (CPT1A) inhibitor Etomoxir. Intracellular lipid content was assessed by Oil Red O and Nile Red staining. Cell apoptosis rate was evaluated by flow cytometry assay. The expression of apoptosis-related protein cleaved-caspase3 and fatty acid oxidation (FAO)-regulating proteins, including CPT1A, peroxisome proliferator-activated receptor α (PPARα), and PPARγ co-activator-1α (PGC1α), was measured by Western blot analysis and immunofluorescence. RESULTS In the present study, PA treatment increased intracellular lipid deposition accompanied by elevated apoptosis in TECs compared with control group, whereas the protein expression of CPT1A, PPARα, and PGC1α, did not correspondingly increase in TECs. BBR significantly up-regulated the protein expression of CPT1A, PPARα, and PGC1α in TECs treated with or without PA, and reversed PA-induced intracellular lipid accumulation and apoptosis. Moreover, the CPT1A inhibitor Etomoxir counteracted the protective effect of BBR in TECs. CONCLUSIONS These in vitro findings suggest that PA can induce intracellular lipid accumulation and apoptosis in TECs, and the mechanism may be associated with inducing defective FAO, whereas BBR can protect TECs against PA-induced intracellular lipid accumulation and apoptosis by promoting FAO.

摘要

背景

肾近端小管上皮细胞(TEC)中脂质的积累增加导致其损伤和功能障碍,并促进肾小管间质纤维化。小檗碱(BBR)是从传统草药中分离出来的天然植物生物碱,它能有效降低血脂,对伴有血脂异常的慢性肾脏病(CKD),包括糖尿病肾病,具有保护作用。本研究旨在探讨 BBR 对棕榈酸(PA)诱导的 TEC 脂质积累和凋亡的影响。

材料和方法

用 PA、BBR 和/或肉毒碱棕榈酰转移酶 1A(CPT1A)抑制剂 Etomoxir 处理人肾近端小管上皮细胞系(HK-2)细胞。用油红 O 和尼罗红染色法评估细胞内脂质含量。通过流式细胞术检测细胞凋亡率。Western blot 分析和免疫荧光法检测凋亡相关蛋白 cleaved-caspase3 和脂肪酸氧化(FAO)调节蛋白,包括 CPT1A、过氧化物酶体增殖物激活受体α(PPARα)和过氧化物酶体增殖物激活受体γ共激活因子 1α(PGC1α)的表达。

结果

在本研究中,与对照组相比,PA 处理增加了 TEC 中的细胞内脂质沉积,并伴有细胞凋亡增加,而 TEC 中的 CPT1A、PPARα 和 PGC1α 蛋白表达并没有相应增加。BBR 显著上调了 TEC 中无论有无 PA 处理时的 CPT1A、PPARα 和 PGC1α 蛋白表达,并逆转了 PA 诱导的细胞内脂质积累和凋亡。此外,CPT1A 抑制剂 Etomoxir 拮抗了 BBR 在 TEC 中的保护作用。

结论

这些体外发现表明,PA 可诱导 TEC 中细胞内脂质积累和凋亡,其机制可能与诱导 FAO 缺陷有关,而 BBR 可通过促进 FAO 来保护 TEC 免受 PA 诱导的细胞内脂质积累和凋亡。

https://cdn.ncbi.nlm.nih.gov/pmc/blobs/2c55/5859669/de1e31a5d270/medscimonit-24-1484-g001.jpg

文献AI研究员

20分钟写一篇综述,助力文献阅读效率提升50倍。

立即体验

用中文搜PubMed

大模型驱动的PubMed中文搜索引擎

马上搜索

文档翻译

学术文献翻译模型,支持多种主流文档格式。

立即体验