Suppr超能文献

维生素 B5 可减少细菌生长,调节感染. 的小鼠固有免疫和适应性免疫。

Vitamin B5 Reduces Bacterial Growth Regulating Innate Immunity and Adaptive Immunity in Mice Infected with .

机构信息

School of Laboratory Medicine and Biotechnology, Institute of Molecular Immunology, Southern Medical University, Guangzhou, China.

Division of Allergy and Immunology, Department of Pediatrics, Duke University Medical Center, Durham, NC, United States.

出版信息

Front Immunol. 2018 Feb 26;9:365. doi: 10.3389/fimmu.2018.00365. eCollection 2018.

Abstract

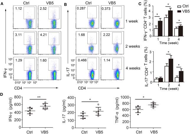
The mechanisms by which vitamins regulate immunity and their effect as an adjuvant treatment for tuberculosis have gradually become very important research topics. Studies have found that vitamin B5 (VB5) can promote epithelial cells to express inflammatory cytokines. We aimed to examine the proinflammatory and antibacterial effect of VB5 in macrophages infected with (MTB) strain H37Rv and the therapeutic potential of VB5 with tuberculosis. We investigated the activation of inflammatory signal molecules (NF-κB, AKT, JNK, ERK, and p38), the expression of two primary inflammatory cytokines (tumor necrosis factor and interleukin-6) and the bacterial burdens in H37Rv-infected macrophages stimulated with VB5 to explore the effect of VB5 on the inflammatory and antibacterial responses of macrophages. We further treated the H37Rv-infected mice with VB5 to explore VB5's promotion of the clearance of H37Rv in the lungs and the effect of VB5 on regulating the percentage of inflammatory cells. Our data showed that VB5 enhanced the phagocytosis and inflammatory response in macrophages infected with H37Rv. Oral administration of VB5 decreased the number of colony-forming units of H37Rv in lungs of mice at 1, 2, and 4 weeks after infection. In addition, VB5 regulated the percentage of macrophages and promoted CD4 T cells to express interferon-γ and interleukin-17; however, it had no effect on the percentage of polymorphonuclear neutrophils, CD4 and CD8 T cells. In conclusion, VB5 significantly inhibits the growth of MTB by regulating innate immunity and adaptive immunity.

摘要

维生素调节免疫的机制及其作为结核病辅助治疗的作用逐渐成为非常重要的研究课题。研究发现,维生素 B5(VB5)可以促进上皮细胞表达炎症细胞因子。我们旨在研究 VB5 在感染 (MTB) H37Rv 株的巨噬细胞中的促炎和抗菌作用,以及 VB5 联合抗结核治疗的潜力。我们研究了 VB5 刺激感染 H37Rv 的巨噬细胞中炎症信号分子(NF-κB、AKT、JNK、ERK 和 p38)、两种主要炎症细胞因子(肿瘤坏死因子和白细胞介素-6)的表达和细菌负荷,以探讨 VB5 对巨噬细胞炎症和抗菌反应的影响。我们进一步用 VB5 治疗感染 H37Rv 的小鼠,以探讨 VB5 对 H37Rv 在肺部清除的促进作用以及 VB5 对调节炎症细胞百分比的影响。我们的数据表明,VB5 增强了感染 H37Rv 的巨噬细胞的吞噬作用和炎症反应。口服 VB5 可降低感染后 1、2 和 4 周时小鼠肺部 H37Rv 的菌落形成单位数。此外,VB5 调节巨噬细胞的百分比,并促进 CD4 T 细胞表达干扰素-γ和白细胞介素-17;然而,它对多形核中性粒细胞、CD4 和 CD8 T 细胞的百分比没有影响。总之,VB5 通过调节固有免疫和适应性免疫显著抑制 MTB 的生长。

https://cdn.ncbi.nlm.nih.gov/pmc/blobs/636b/5834509/4d903157a486/fimmu-09-00365-g001.jpg

文献AI研究员

20分钟写一篇综述,助力文献阅读效率提升50倍。

立即体验

用中文搜PubMed

大模型驱动的PubMed中文搜索引擎

马上搜索

文档翻译

学术文献翻译模型,支持多种主流文档格式。

立即体验