Suppr超能文献

保守的 ESCRT-III 机器参与. 的吞噬作用。

The Conserved ESCRT-III Machinery Participates in the Phagocytosis of .

机构信息

Department of Theory and Bio-Systems, Max Planck Institute of Colloids and Interfaces, Potsdam, Germany.

Departamento de Infectómica y Patogénesis Molecular, CINVESTAV IPN, Mexico City, Mexico.

出版信息

Front Cell Infect Microbiol. 2018 Mar 1;8:53. doi: 10.3389/fcimb.2018.00053. eCollection 2018.

Abstract

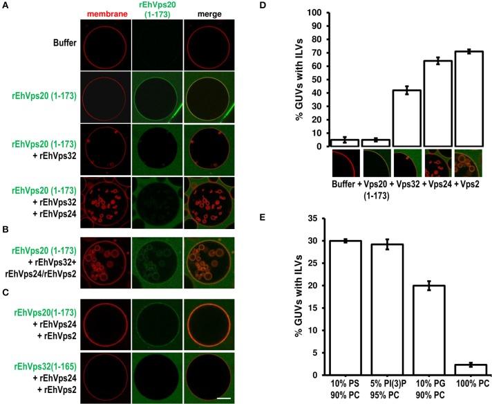
The endosomal sorting complex required for transport (ESCRT) orchestrates cell membrane-remodeling mechanisms in eukaryotes, including endocytosis. However, ESCRT functions in phagocytosis (ingestion of ≥250 nm particles), has been poorly studied. In macrophages and amoebae, phagocytosis is required for cell nutrition and attack to other microorganisms and cells. In , the voracious protozoan responsible for human amoebiasis, phagocytosis is a land mark of virulence. Here, we have investigated the role of ESCRT-III in the phagocytosis of , using mutant trophozoites, recombinant proteins (rEhVps20, rEhVps32, rEhVps24, and rEhVps2) and giant unilamellar vesicles (GUVs). Confocal images displayed the four proteins located around the ingested erythrocytes, in erythrocytes-containing phagosomes and in multivesicular bodies. EhVps32 and EhVps2 proteins co-localized at the phagocytic cups. Protein association increased during phagocytosis. Immunoprecipitation and flow cytometry assays substantiated these associations. GUVs revealed that the protein assembly sequence is essential to form intraluminal vesicles (ILVs). First, the active rEhVps20 bound to membranes and recruited rEhVps32, promoting membrane invaginations. rEhVps24 allowed the detachment of nascent vesicles, forming ILVs; and rEhVps2 modulated their size. The knock down of and genes diminished the rate of erythrophagocytosis demonstrating the importance of ESCRT-III in this event. In conclusion, we present here evidence of the ESCRT-III participation in phagocytosis and delimitate the putative function of proteins, according to the reconstruction of their assembling.

摘要

内体分选复合物需要运输 (ESCRT) 在真核生物中协调细胞膜重塑机制,包括内吞作用。然而,吞噬作用(吞噬≥250nm 的颗粒)中的 ESCRT 功能研究甚少。在巨噬细胞和变形虫中,吞噬作用是细胞营养和攻击其他微生物和细胞所必需的。在 ,负责人类阿米巴病的吞噬性原生动物,吞噬作用是其毒力的一个标志。在这里,我们使用突变的滋养体、重组蛋白(rEhVps20、rEhVps32、rEhVps24 和 rEhVps2)和巨大的单层囊泡(GUVs)研究了 ESCRT-III 在 吞噬作用中的作用。共聚焦图像显示,这四种蛋白定位于被吞噬的红细胞周围、含有红细胞的吞噬体和多泡体中。EhVps32 和 EhVps2 蛋白在吞噬杯中共定位。蛋白的相互作用在吞噬作用过程中增加。免疫沉淀和流式细胞术分析证实了这些关联。GUVs 揭示了蛋白组装序列对于形成腔内小泡(ILVs)是必需的。首先,活性 rEhVps20 与膜结合并募集 rEhVps32,促进膜内陷。rEhVps24 允许新生囊泡脱离,形成 ILVs;rEhVps2 调节其大小。 和 基因的敲低降低了红细胞吞噬率,证明了 ESCRT-III 在该事件中的重要性。总之,我们在这里提供了 ESCRT-III 参与吞噬作用的证据,并根据它们组装的重建来限定蛋白的可能功能。

https://cdn.ncbi.nlm.nih.gov/pmc/blobs/55f2/5838018/4b6edf4a69e9/fcimb-08-00053-g0001.jpg

文献AI研究员

20分钟写一篇综述,助力文献阅读效率提升50倍。

立即体验

用中文搜PubMed

大模型驱动的PubMed中文搜索引擎

马上搜索

文档翻译

学术文献翻译模型,支持多种主流文档格式。

立即体验