Suppr超能文献

多重蛋白质组动力学分析揭示了控制蛋白质平衡的机制。

Multiplexed Proteome Dynamics Profiling Reveals Mechanisms Controlling Protein Homeostasis.

机构信息

Cellzome GmbH, GlaxoSmithKline, Meyerhofstrasse 1, 69117 Heidelberg, Germany; Genome Biology Unit, European Molecular Biology Laboratory, 69117 Heidelberg, Germany.

Cellzome GmbH, GlaxoSmithKline, Meyerhofstrasse 1, 69117 Heidelberg, Germany.

出版信息

Cell. 2018 Mar 22;173(1):260-274.e25. doi: 10.1016/j.cell.2018.02.030. Epub 2018 Mar 15.

Abstract

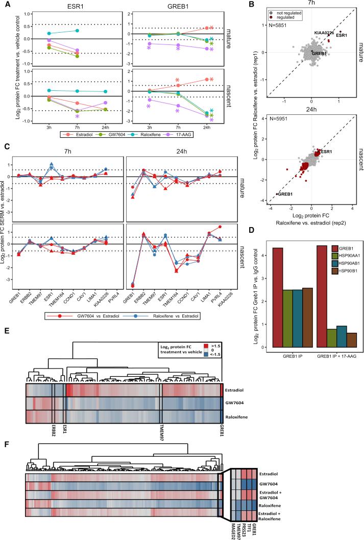
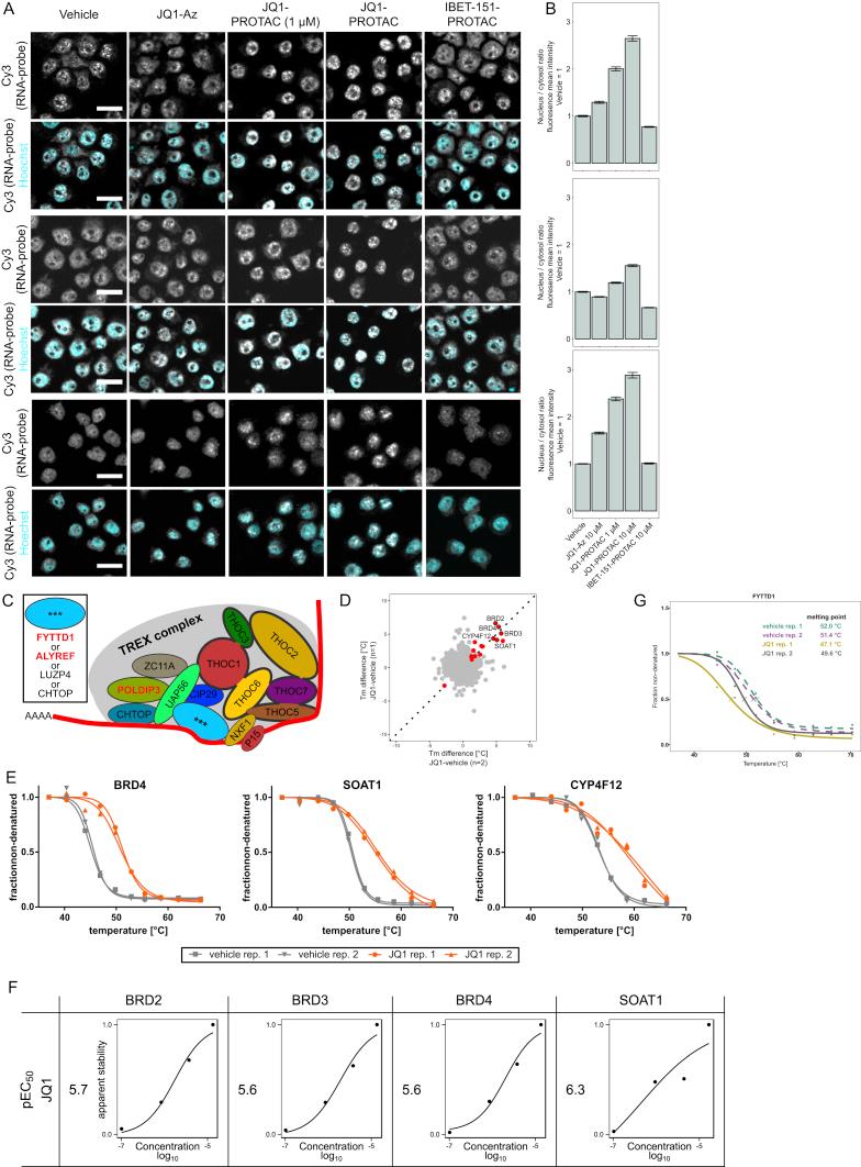
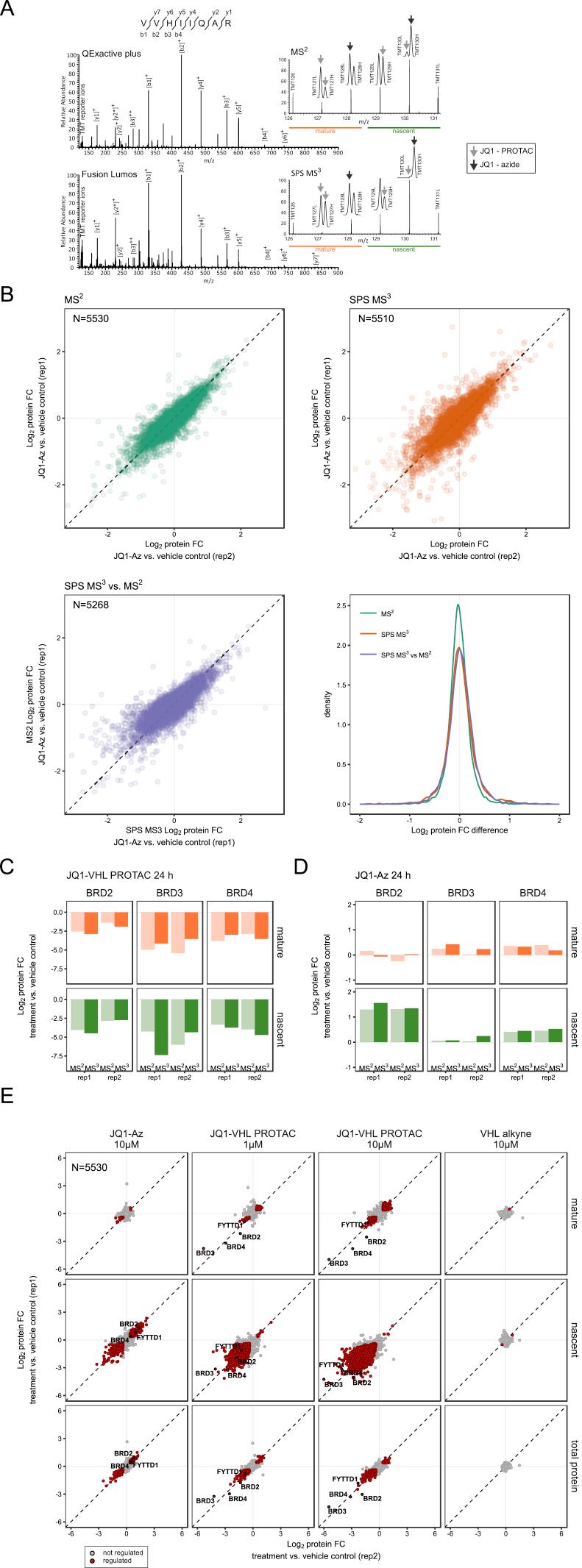
Protein degradation plays important roles in biological processes and is tightly regulated. Further, targeted proteolysis is an emerging research tool and therapeutic strategy. However, proteome-wide technologies to investigate the causes and consequences of protein degradation in biological systems are lacking. We developed "multiplexed proteome dynamics profiling" (mPDP), a mass-spectrometry-based approach combining dynamic-SILAC labeling with isobaric mass tagging for multiplexed analysis of protein degradation and synthesis. In three proof-of-concept studies, we uncover different responses induced by the bromodomain inhibitor JQ1 versus a JQ1 proteolysis targeting chimera; we elucidate distinct modes of action of estrogen receptor modulators; and we comprehensively classify HSP90 clients based on their requirement for HSP90 constitutively or during synthesis, demonstrating that constitutive HSP90 clients have lower thermal stability than non-clients, have higher affinity for the chaperone, vary between cell types, and change upon external stimuli. These findings highlight the potential of mPDP to identify dynamically controlled degradation mechanisms in cellular systems.

摘要

蛋白质降解在生物过程中起着重要作用,并受到严格的调控。此外,靶向蛋白水解是一种新兴的研究工具和治疗策略。然而,目前还缺乏用于研究生物系统中蛋白质降解的原因和后果的蛋白质组学技术。我们开发了“多重蛋白质组动力学分析”(mPDP),这是一种基于质谱的方法,结合了动态 SILAC 标记和等重标记,用于对蛋白质降解和合成进行多重分析。在三个概念验证研究中,我们揭示了溴结构域抑制剂 JQ1 与 JQ1 蛋白水解靶向嵌合体诱导的不同反应;阐明了雌激素受体调节剂的不同作用模式;并根据 HSP90 组成型或合成过程中的需求对 HSP90 客户进行了全面分类,证明了组成型 HSP90 客户的热稳定性低于非客户,与伴侣蛋白的亲和力更高,在细胞类型之间存在差异,并在外源刺激下发生变化。这些发现突显了 mPDP 识别细胞系统中动态控制的降解机制的潜力。

https://cdn.ncbi.nlm.nih.gov/pmc/blobs/85aa/5871718/8473e029159c/fx1.jpg

文献AI研究员

20分钟写一篇综述,助力文献阅读效率提升50倍。

立即体验

用中文搜PubMed

大模型驱动的PubMed中文搜索引擎

马上搜索

文档翻译

学术文献翻译模型,支持多种主流文档格式。

立即体验