Suppr超能文献

NAMPT 介导的 NAD 生物合成对于脂肪组织的可塑性和肥胖的发展是必不可少的。

NAMPT-mediated NAD biosynthesis is indispensable for adipose tissue plasticity and development of obesity.

机构信息

Section for Metabolic Receptology, Novo Nordisk Foundation Center for Basic Metabolic Research, University of Copenhagen, 2200 Copenhagen, Denmark; Department of Biomedical Sciences, University of Copenhagen, 2200 Copenhagen, Denmark.

Section for Metabolic Receptology, Novo Nordisk Foundation Center for Basic Metabolic Research, University of Copenhagen, 2200 Copenhagen, Denmark.

出版信息

Mol Metab. 2018 May;11:178-188. doi: 10.1016/j.molmet.2018.02.014. Epub 2018 Mar 7.

Abstract

OBJECTIVE

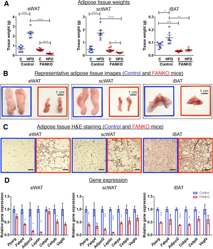
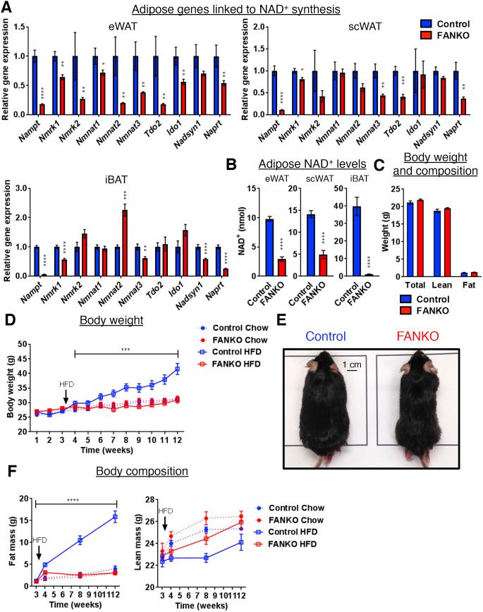
The ability of adipose tissue to expand and contract in response to fluctuations in nutrient availability is essential for the maintenance of whole-body metabolic homeostasis. Given the nutrient scarcity that mammals faced for millions of years, programs involved in this adipose plasticity were likely evolved to be highly efficient in promoting lipid storage. Ironically, this previously advantageous feature may now represent a metabolic liability given the caloric excess of modern society. We speculate that nicotinamide adenine dinucleotide (NAD) biosynthesis exemplifies this concept. Indeed NAD/NADH metabolism in fat tissue has been previously linked with obesity, yet whether it plays a causal role in diet-induced adiposity is unknown. Here we investigated how the NAD biosynthetic enzyme nicotinamide phosphoribosyltransferase (NAMPT) supports adipose plasticity and the pathological progression to obesity.

METHODS

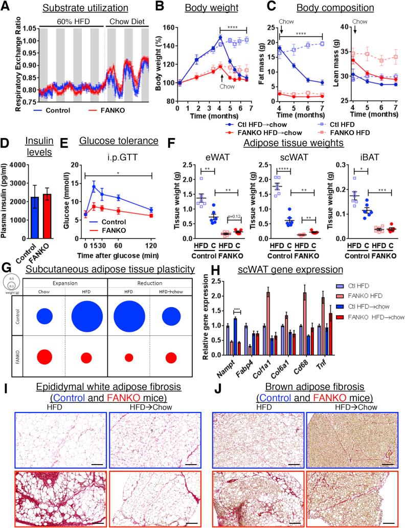
We utilized a newly generated Nampt loss-of-function model to investigate the tissue-specific and systemic metabolic consequences of adipose NAD deficiency. Energy expenditure, glycemic control, tissue structure, and gene expression were assessed in the contexts of a high dietary fat burden as well as the transition back to normal chow diet.

RESULTS

Fat-specific Nampt knockout (FANKO) mice were completely resistant to high fat diet (HFD)-induced obesity. This was driven in part by reduced food intake. Furthermore, HFD-fed FANKO mice were unable to undergo healthy expansion of adipose tissue mass, and adipose depots were rendered fibrotic with markedly reduced mitochondrial respiratory capacity. Yet, surprisingly, HFD-fed FANKO mice exhibited improved glucose tolerance compared to control littermates. Removing the HFD burden largely reversed adipose fibrosis and dysfunction in FANKO animals whereas the improved glucose tolerance persisted.

CONCLUSIONS

These findings indicate that adipose NAMPT plays an essential role in handling dietary lipid to modulate fat tissue plasticity, food intake, and systemic glucose homeostasis.

摘要

目的

脂肪组织能够根据营养物质可用性的波动而扩张和收缩的能力对于维持全身代谢稳态至关重要。鉴于哺乳动物在数百万年中面临的营养物质匮乏,参与这种脂肪可塑性的程序很可能进化为高度有效地促进脂质储存。具有讽刺意味的是,鉴于现代社会的卡路里过剩,这种以前有利的特征现在可能代表了代谢上的负担。我们推测烟酰胺腺嘌呤二核苷酸(NAD)生物合成就是这种情况的一个例子。事实上,脂肪组织中的 NAD/NADH 代谢先前与肥胖有关,但它是否在饮食诱导的肥胖中起因果作用尚不清楚。在这里,我们研究了 NAD 生物合成酶烟酰胺磷酸核糖基转移酶(NAMPT)如何支持脂肪可塑性和向肥胖的病理进展。

方法

我们利用新生成的 Nampt 功能丧失模型来研究脂肪 NAD 缺乏对组织特异性和全身性代谢的影响。在高脂肪饮食(HFD)以及回归正常饮食的情况下,评估了能量消耗、血糖控制、组织结构和基因表达。

结果

脂肪特异性 Nampt 敲除(FANKO)小鼠对高脂肪饮食(HFD)诱导的肥胖完全具有抵抗力。这部分是由于食物摄入量减少所致。此外,HFD 喂养的 FANKO 小鼠无法健康地扩张脂肪组织质量,脂肪组织陷窝纤维化,线粒体呼吸能力明显降低。然而,令人惊讶的是,与对照同窝仔相比,HFD 喂养的 FANKO 小鼠表现出改善的葡萄糖耐量。去除 HFD 负担在很大程度上逆转了 FANKO 动物的脂肪纤维化和功能障碍,而改善的葡萄糖耐量仍然存在。

结论

这些发现表明,脂肪 NAMPT 在处理膳食脂质以调节脂肪组织可塑性、食物摄入和全身葡萄糖稳态方面发挥着重要作用。

https://cdn.ncbi.nlm.nih.gov/pmc/blobs/96d6/6001355/6b66bfaf9150/fx1.jpg

文献AI研究员

20分钟写一篇综述,助力文献阅读效率提升50倍。

立即体验

用中文搜PubMed

大模型驱动的PubMed中文搜索引擎

马上搜索

文档翻译

学术文献翻译模型,支持多种主流文档格式。

立即体验