Suppr超能文献

解析 VIMP 在 CFTRΔF508 内质网相关降解中的作用。

Dissection of the Role of VIMP in Endoplasmic Reticulum-Associated Degradation of CFTRΔF508.

机构信息

Department of Physiology, Wayne State University School of Medicine, Detroit, MI, 48201, USA.

Department of Biochemistry and Molecular Biology, Jiamusi University School of Basic Medicine, Jiamusi, Heilongjiang, 154007, China.

出版信息

Sci Rep. 2018 Mar 19;8(1):4764. doi: 10.1038/s41598-018-23284-8.

Abstract

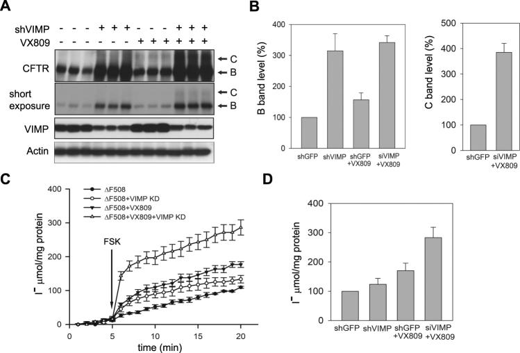
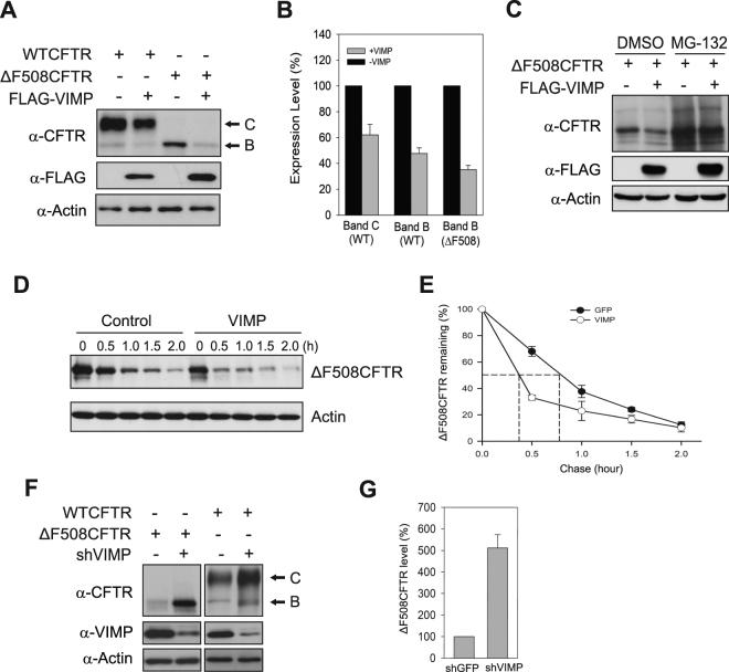
Endoplasmic reticulum (ER)-associated protein degradation (ERAD) is an important quality control mechanism that eliminates misfolded proteins from the ER. The Derlin-1/VCP/VIMP protein complex plays an essential role in ERAD. Although the roles of Derlin-1 and VCP are relatively clear, the functional activity of VIMP in ERAD remains to be understood. Here we investigate the role of VIMP in the degradation of CFTRΔF508, a cystic fibrosis transmembrane conductance regulator (CFTR) mutant known to be a substrate of ERAD. Overexpression of VIMP markedly enhances the degradation of CFTRΔF508, whereas knockdown of VIMP increases its half-life. We demonstrate that VIMP is associated with CFTRΔF508 and the RNF5 E3 ubiquitin ligase (also known as RMA1). Thus, VIMP not only forms a complex with Derlin-1 and VCP, but may also participate in recruiting substrates and E3 ubiquitin ligases. We further show that blocking CFTRΔF508 degradation by knockdown of VIMP substantially augments the effect of VX809, a drug that allows a fraction of CFTRΔF508 to fold properly and mobilize from ER to cell surface for normal functioning. This study provides insight into the role of VIMP in ERAD and presents a potential target for the treatment of cystic fibrosis patients carrying the CFTRΔF508 mutation.

摘要

内质网(ER)相关蛋白降解(ERAD)是一种重要的质量控制机制,可从 ER 中消除错误折叠的蛋白质。Derlin-1/VCP/VIMP 蛋白复合物在 ERAD 中发挥重要作用。尽管 Derlin-1 和 VCP 的作用相对明确,但 VIMP 在 ERAD 中的功能活性仍有待理解。在这里,我们研究了 VIMP 在 CFTRΔF508 降解中的作用,CFTRΔF508 是一种囊性纤维化跨膜电导调节剂(CFTR)突变体,已知是 ERAD 的底物。VIMP 的过表达显著增强了 CFTRΔF508 的降解,而 VIMP 的敲低则增加了其半衰期。我们证明 VIMP 与 CFTRΔF508 和 RNF5 E3 泛素连接酶(也称为 RMA1)相关。因此,VIMP 不仅与 Derlin-1 和 VCP 形成复合物,还可能参与招募底物和 E3 泛素连接酶。我们进一步表明,通过敲低 VIMP 阻断 CFTRΔF508 的降解,可大大增强 VX809 的作用,VX809 是一种药物,可使一部分 CFTRΔF508 正确折叠并从 ER 转移到细胞表面以正常发挥功能。这项研究深入了解了 VIMP 在 ERAD 中的作用,并为携带 CFTRΔF508 突变的囊性纤维化患者的治疗提供了一个潜在靶点。

https://cdn.ncbi.nlm.nih.gov/pmc/blobs/28d3/5859151/8bab02a3a068/41598_2018_23284_Fig1_HTML.jpg

文献AI研究员

20分钟写一篇综述,助力文献阅读效率提升50倍。

立即体验

用中文搜PubMed

大模型驱动的PubMed中文搜索引擎

马上搜索

文档翻译

学术文献翻译模型,支持多种主流文档格式。

立即体验