Suppr超能文献

微生物对发育的营养依赖性影响。

Nutrient-Dependent Impact of Microbes on Development.

机构信息

Department of Entomology, Cornell University, Ithaca, New York, USA.

Department of Entomology, Cornell University, Geneva, New York, USA.

出版信息

mBio. 2018 Mar 20;9(2):e02199-17. doi: 10.1128/mBio.02199-17.

Abstract

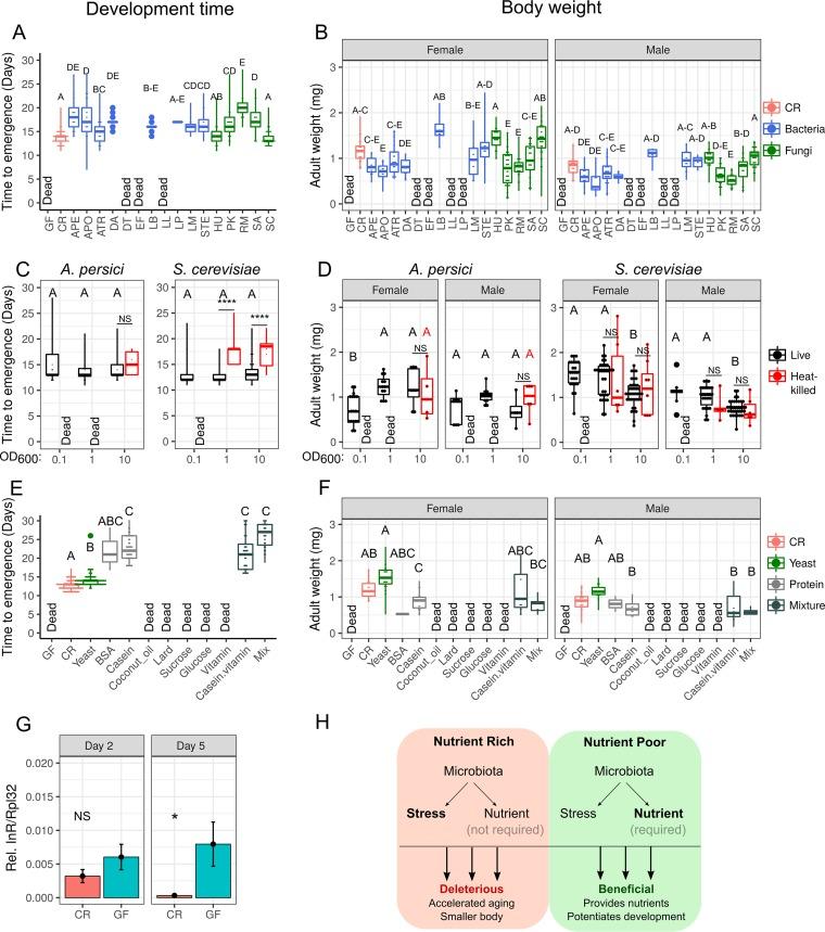
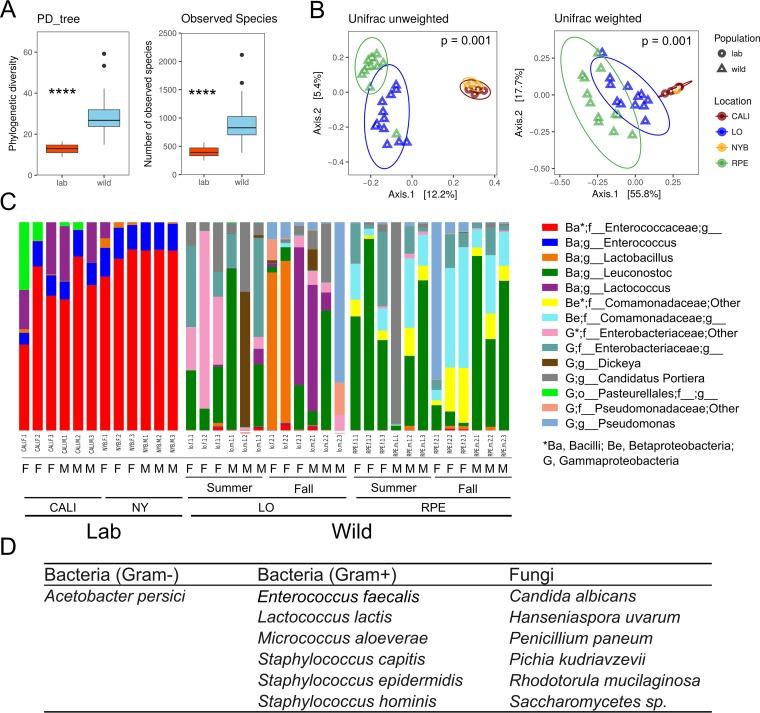
Matsumura is an invasive species of vinegar fly that has become a prominent pest of berries and other soft-skinned fruits. Unlike most other species, female flies lay their eggs in ripening and ripe fruits and larvae develop within the fruit. To understand how larvae utilize ripe and ripening fruits, which usually have low levels of protein, we investigated the microbiota of field-captured and laboratory-reared flies and further examined the combined influence of diet and microbes on host fitness. Field-captured flies were associated with diverse microbiota, which varied significantly with sampling location and season. In contrast, laboratory-reared flies possessed strikingly lower bacterial abundance and diversity. A comparison of conventionally reared (CR) and germ-free (GF) flies revealed that the microbiota of does not alter its development significantly but decreases its life span under conditions of a nutrient-sufficient diet. However, the microbiota is essential for development on strawberry-based or blueberry-based fruit diets. This developmental failure could be rescued by reassociation with single bacterial or fungal species or by the addition of a high quantity of heat-killed microbes. In addition, we found that proteins are limiting with respect to fly development on fruit-based diets and that GF flies show signs of protein starvation. Taken together, our study results demonstrate that the microbiota provides key proteins required for the development of reared on fresh fruit. Our work shows that the impact of microbes on fly fitness depends strongly on nutritional conditions. Animals are commonly associated with specific microbes, which play important roles in host development and fitness. However, little information about the function of microbes has been available for the important invasive pest , also known as Spotted wing drosophila. Our study results demonstrate that the abundance and structure of microbiota in are strongly affected by the environment, where microbes have variable roles depending on the nutritional situation. For instance, we found that the presence of microbes is deleterious for flies growing on a protein-rich diet and yet is beneficial for flies growing on a diet of protein-poor fruits. Additionally, germ-free flies must feed on microbes to obtain the necessary protein for larval development on strawberries and blueberries. Our report validates the complexity seen in host-microbe interactions and may provide information useful for pest control.

摘要

松村醋蝇是一种入侵性醋蝇,已成为浆果和其他软皮水果的主要害虫。与大多数其他物种不同,雌蝇将卵产在成熟和成熟的果实中,幼虫在果实内发育。为了了解幼虫如何利用成熟和成熟的果实,这些果实通常蛋白质含量低,我们调查了野外捕获和实验室饲养的 蝇的微生物群,并进一步研究了饮食和微生物对宿主适应性的综合影响。野外捕获的蝇与多样化的微生物群有关,这些微生物群的分布随采样地点和季节而有显著差异。相比之下,实验室饲养的蝇的细菌丰度和多样性显著降低。常规饲养(CR)和无菌(GF)蝇的比较表明,微生物群不会显著改变其发育,但在营养充足的饮食条件下会降低其寿命。然而,微生物群对于 在基于草莓或蓝莓的水果饮食上的发育是必不可少的。这种发育失败可以通过与单个细菌或真菌物种重新关联或通过添加大量热灭活微生物来挽救。此外,我们发现蛋白质在基于水果的饮食上限制了蝇的发育,并且 GF 蝇表现出蛋白质饥饿的迹象。总之,我们的研究结果表明,微生物群为在新鲜水果上饲养的 提供了发育所需的关键蛋白质。我们的工作表明,微生物对蝇适应性的影响强烈取决于营养条件。动物通常与特定的微生物相关联,这些微生物在宿主发育和适应性方面发挥着重要作用。然而,对于重要的入侵性害虫 Spotted wing drosophila,关于微生物功能的信息很少。我们的研究结果表明, 中的微生物群的丰度和结构受环境强烈影响,其中微生物根据营养状况在不同的情况下具有不同的作用。例如,我们发现,在富含蛋白质的饮食上生长的蝇中,微生物的存在是有害的,但在蛋白质含量低的水果饮食上生长的蝇中,微生物的存在是有益的。此外,无菌蝇必须以微生物为食,才能从草莓和蓝莓中获得幼虫发育所需的必要蛋白质。我们的报告验证了宿主-微生物相互作用的复杂性,并可能为 害虫防治提供有用的信息。

https://cdn.ncbi.nlm.nih.gov/pmc/blobs/186a/5874910/12947759d74a/mbo0021837880001.jpg

文献AI研究员

20分钟写一篇综述,助力文献阅读效率提升50倍。

立即体验

用中文搜PubMed

大模型驱动的PubMed中文搜索引擎

马上搜索

文档翻译

学术文献翻译模型,支持多种主流文档格式。

立即体验