Suppr超能文献

跨膜 TNF-α 促进乳腺癌细胞的化疗耐药性。

Transmembrane TNF-alpha promotes chemoresistance in breast cancer cells.

机构信息

Department of Immunology, School of Basic Medicine, Tongji Medical College, Huazhong University of Science and Technology, Wuhan, 430030, China.

Department of Thyroid and Breast Surgery, Tongji Hospital, Tongji Medical College, Huazhong University of Science and Technology, Wuhan, 430030, China.

出版信息

Oncogene. 2018 Jun;37(25):3456-3470. doi: 10.1038/s41388-018-0221-4. Epub 2018 Mar 21.

Abstract

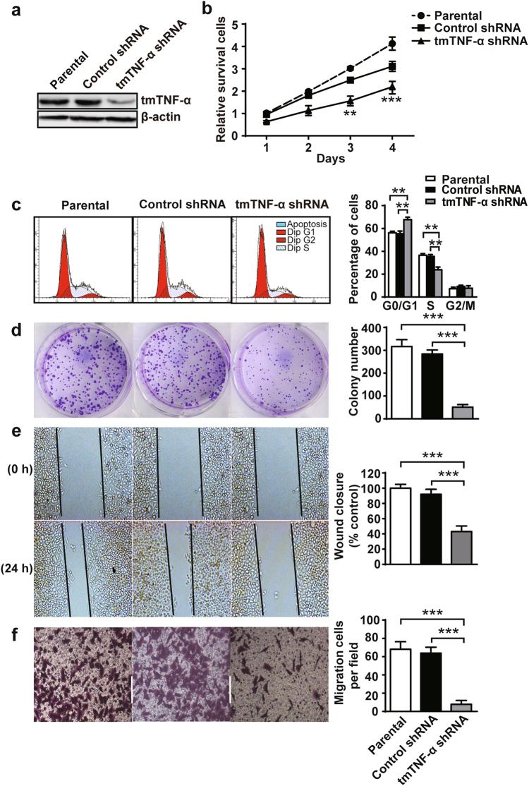
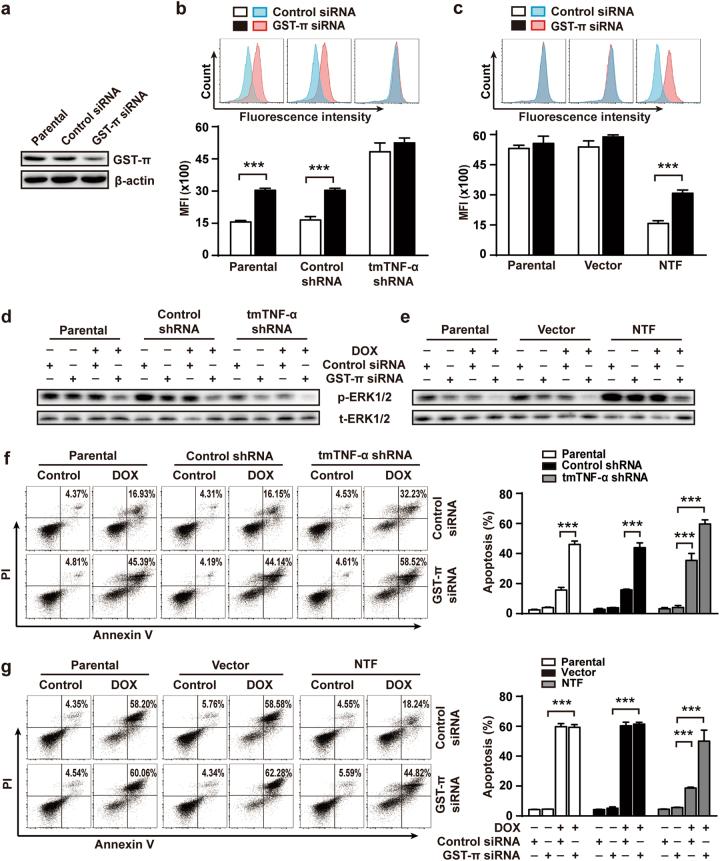
Chemoresistance remains a major obstacle to successful treatment of breast cancer. Although soluble tumor necrosis factor-α (sTNF-α) has been implicated in mediating drug-resistance in human cancers, whether transmembrane tumor necrosis factor-α (tmTNF-α) plays a role in chemoresistance remains unclear. Here we found that over 50% of studied patients expressed tmTNF-α at high levels in breast cancer tissues and tmTNF-α expression positively correlated with resistance to anthracycline chemotherapy. Alteration of tmTNF-α expression changed the sensitivity of primary human breast cancer cells and breast cancer cell lines to doxorubicin (DOX). Overexpression of N-terminal fragment (NTF) of tmTNF-α, a mutant form with intact intracellular domain of tmTNF-α to transmit reverse signals, induced DOX-resistance. Mechanistically, the tmTNF-α/NTF-ERK-GST-π axis and tmTNF-α/NTF-NF-κB-mediated anti-apoptotic functions were required for tmTNF-α-induced DOX-resistance. In a xenograft mouse model, the combination of tmTNF-α suppression with chemotherapy significantly enhanced the efficacy of DOX. Our data indicate that tmTNF-α mediates DOX-resistance through reverse signaling and targeting tmTNF-α may be beneficial for the treatment of DOX-resistant breast cancer.

摘要

化疗耐药仍然是乳腺癌治疗成功的主要障碍。尽管可溶性肿瘤坏死因子-α(sTNF-α)已被认为在介导人类癌症的耐药性中起作用,但跨膜肿瘤坏死因子-α(tmTNF-α)是否在化疗耐药性中起作用尚不清楚。在这里,我们发现超过 50%的研究患者在乳腺癌组织中高表达 tmTNF-α,并且 tmTNF-α 的表达与对蒽环类化疗药物的耐药性呈正相关。tmTNF-α 表达的改变改变了原发性人乳腺癌细胞和乳腺癌细胞系对多柔比星(DOX)的敏感性。tmTNF-α 的 N 端片段(NTF)的过表达,一种具有完整 tmTNF-α 细胞内结构域的突变形式以传递反向信号,诱导 DOX 耐药性。在机制上,tmTNF-α/NTF-ERK-GST-π 轴和 tmTNF-α/NTF-NF-κB 介导的抗凋亡功能是 tmTNF-α 诱导 DOX 耐药性所必需的。在异种移植小鼠模型中,tmTNF-α 抑制与化疗的联合应用显著增强了 DOX 的疗效。我们的数据表明,tmTNF-α 通过反向信号介导 DOX 耐药性,靶向 tmTNF-α 可能有益于治疗 DOX 耐药性乳腺癌。

https://cdn.ncbi.nlm.nih.gov/pmc/blobs/7c7c/6013421/45bf361a5d91/41388_2018_221_Fig1_HTML.jpg

文献AI研究员

20分钟写一篇综述,助力文献阅读效率提升50倍。

立即体验

用中文搜PubMed

大模型驱动的PubMed中文搜索引擎

马上搜索

文档翻译

学术文献翻译模型,支持多种主流文档格式。

立即体验