Suppr超能文献

甘草查尔酮 D 诱导人黑色素瘤 A375 细胞凋亡并抑制其迁移和侵袭。

Licochalcone D induces apoptosis and inhibits migration and invasion in human melanoma A375 cells.

机构信息

School of Integrated Traditional Chinese and Western Medicine, Binzhou Medical University, Yantai, Shandong 264000, P.R. China.

People's Hospital of Xinjiang Uygur Autonomous Region, Uygur, Xinjiang 830001, P.R. China.

出版信息

Oncol Rep. 2018 May;39(5):2160-2170. doi: 10.3892/or.2018.6329. Epub 2018 Mar 20.

Abstract

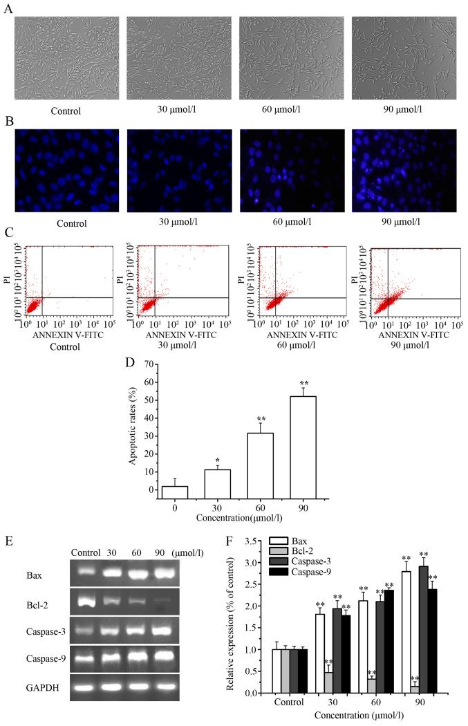
The aim of the present study was to determine the effects of Licochalcone D (LD) on the apoptosis and migration and invasion in human melanoma A375 cells. Cell proliferation was determined by sulforhodamine B assay. Apoptosis was assessed by Hoechst 33258 and Annexin V‑FITC/PI staining and JC‑1 assay. Total intracellular reactive oxygen species (ROS) was examined by DCFH‑DA. Wound healing and Transwell assays were used to detect migration and invasion of the cells. The activities of matrix metalloproteinase (MMP‑2 and MMP‑9) were assessed via gelatin zymography. Tumor growth in vivo was evaluated in C57BL/6 mice. RT‑PCR, qPCR, ELISA and western blot analysis were utilized to measure the mRNA and protein levels. Our results showed that LD inhibited the proliferation of A375 and SK‑MEL‑5 cells in a concentration‑dependent manner. After treatment with LD, A375 cells displayed obvious apoptotic characteristics, and the number of apoptotic cells was significantly increased. Pro‑apoptotic protein Bax, caspase‑9 and caspase‑3 were upregulated, while anti‑apoptotic protein Bcl‑2 was downregulated in the LD‑treated cells. Meanwhile, LD induced the loss of mitochondrial membrane potential (ΔΨm) and increased the level of ROS. ROS production was inhibited by the co‑treatment of LD and free radical scavenger N‑acetyl‑cysteine (NAC). Furthermore, LD also blocked A375 cell migration and invasion in vitro which was associated with the downregulation of MMP‑9 and MMP‑2. Finally, intragastric administration of LD suppressed tumor growth in the mouse xenograft model of murine melanoma B16F0 cells. These results suggest that LD may be a potential drug for human melanoma treatment by inhibiting proliferation, inducing apoptosis via the mitochondrial pathway and blocking cell migration and invasion.

摘要

本研究旨在探讨甘草查尔酮 D(LD)对人黑色素瘤 A375 细胞凋亡、迁移和侵袭的影响。采用磺酰罗丹明 B 法测定细胞增殖。通过 Hoechst 33258 和 Annexin V-FITC/PI 染色和 JC-1 测定评估细胞凋亡。通过 DCFH-DA 检测细胞内总活性氧(ROS)。采用划痕愈合和 Transwell 实验检测细胞迁移和侵袭。通过明胶酶谱法评估基质金属蛋白酶(MMP-2 和 MMP-9)的活性。采用 C57BL/6 小鼠评估体内肿瘤生长。通过 RT-PCR、qPCR、ELISA 和 Western blot 分析测定 mRNA 和蛋白水平。结果显示,LD 呈浓度依赖性抑制 A375 和 SK-MEL-5 细胞的增殖。经 LD 处理后,A375 细胞显示出明显的凋亡特征,凋亡细胞数量明显增加。促凋亡蛋白 Bax、caspase-9 和 caspase-3 上调,而凋亡抑制蛋白 Bcl-2 下调。同时,LD 诱导线粒体膜电位(ΔΨm)丧失和 ROS 水平升高。LD 与自由基清除剂 N-乙酰半胱氨酸(NAC)共同处理可抑制 ROS 产生。此外,LD 还可抑制 A375 细胞的迁移和侵袭,这与 MMP-9 和 MMP-2 的下调有关。最后,LD 灌胃给药可抑制小鼠黑色素瘤 B16F0 细胞移植瘤模型的肿瘤生长。这些结果表明,LD 可能通过抑制增殖、通过线粒体途径诱导细胞凋亡和阻断细胞迁移和侵袭,成为治疗人类黑色素瘤的潜在药物。

https://cdn.ncbi.nlm.nih.gov/pmc/blobs/0b91/5928765/217151ed788e/OR-39-05-2160-g00.jpg

文献AI研究员

20分钟写一篇综述,助力文献阅读效率提升50倍。

立即体验

用中文搜PubMed

大模型驱动的PubMed中文搜索引擎

马上搜索

文档翻译

学术文献翻译模型,支持多种主流文档格式。

立即体验