Suppr超能文献

褪黑素通过 SIRT1-PGC1α 通路防止糖尿病心脏中 Drp1 介导的线粒体裂变。

Melatonin prevents Drp1-mediated mitochondrial fission in diabetic hearts through SIRT1-PGC1α pathway.

机构信息

Department of Cardiology and Department of Geriatrics, Xi'an Central Hospital, Xi'an Jiaotong University, Xi'an, China.

Department of Physiology, National Key Discipline of Cell Biology, School of Basic Medicine, Fourth Military Medical University, Xi'an, China.

出版信息

J Pineal Res. 2018 Sep;65(2):e12491. doi: 10.1111/jpi.12491. Epub 2018 Apr 14.

Abstract

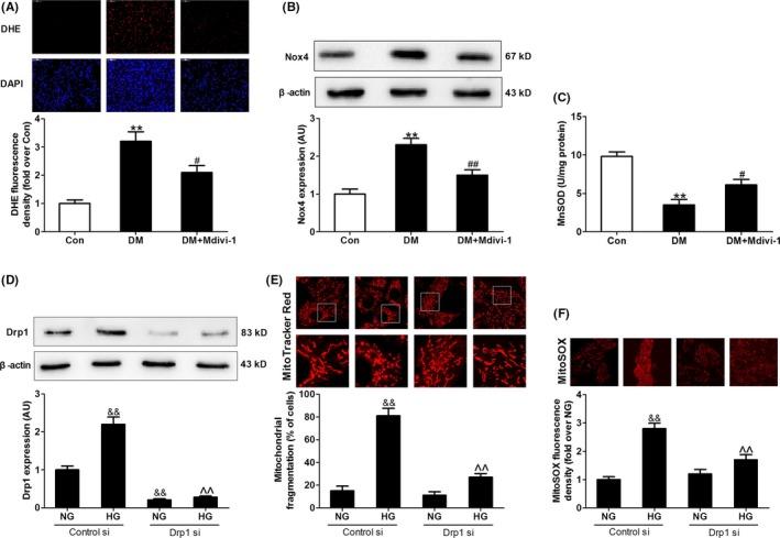
Myocardial contractile dysfunction is associated with an increase in mitochondrial fission in patients with diabetes. However, whether mitochondrial fission directly promotes diabetes-induced cardiac dysfunction is still unknown. Melatonin exerts a substantial influence on the regulation of mitochondrial fission/fusion. This study investigated whether melatonin protects against diabetes-induced cardiac dysfunction via regulation of mitochondrial fission/fusion and explored its underlying mechanisms. Here, we show that melatonin prevented diabetes-induced cardiac dysfunction by inhibiting dynamin-related protein 1 (Drp1)-mediated mitochondrial fission. Melatonin treatment decreased Drp1 expression, inhibited mitochondrial fragmentation, suppressed oxidative stress, reduced cardiomyocyte apoptosis, improved mitochondrial function and cardiac function in streptozotocin (STZ)-induced diabetic mice, but not in SIRT1 diabetic mice. In high glucose-exposed H9c2 cells, melatonin treatment increased the expression of SIRT1 and PGC-1α and inhibited Drp1-mediated mitochondrial fission and mitochondria-derived superoxide production. In contrast, SIRT1 or PGC-1α siRNA knockdown blunted the inhibitory effects of melatonin on Drp1 expression and mitochondrial fission. These data indicated that melatonin exerted its cardioprotective effects by reducing Drp1-mediated mitochondrial fission in a SIRT1/PGC-1α-dependent manner. Moreover, chromatin immunoprecipitation analysis revealed that PGC-1α directly regulated the expression of Drp1 by binding to its promoter. Inhibition of mitochondrial fission with Drp1 inhibitor mdivi-1 suppressed oxidative stress, alleviated mitochondrial dysfunction and cardiac dysfunction in diabetic mice. These findings show that melatonin attenuates the development of diabetes-induced cardiac dysfunction by preventing mitochondrial fission through SIRT1-PGC1α pathway, which negatively regulates the expression of Drp1 directly. Inhibition of mitochondrial fission may be a potential target for delaying cardiac complications in patients with diabetes.

摘要

心肌收缩功能障碍与糖尿病患者中线粒体裂变的增加有关。然而,线粒体裂变是否直接促进糖尿病引起的心脏功能障碍尚不清楚。褪黑素对调节线粒体裂变/融合有很大的影响。本研究探讨了褪黑素是否通过调节线粒体裂变/融合来保护心脏免受糖尿病引起的功能障碍,并探讨了其潜在机制。在这里,我们表明,褪黑素通过抑制动力相关蛋白 1(Drp1)介导的线粒体裂变来防止糖尿病引起的心脏功能障碍。褪黑素处理降低了 Drp1 的表达,抑制了线粒体碎片化,抑制了氧化应激,减少了心肌细胞凋亡,改善了链脲佐菌素(STZ)诱导的糖尿病小鼠的线粒体功能和心脏功能,但在 SIRT1 糖尿病小鼠中没有。在高葡萄糖暴露的 H9c2 细胞中,褪黑素处理增加了 SIRT1 和 PGC-1α 的表达,并抑制了 Drp1 介导的线粒体裂变和线粒体来源的超氧化物产生。相反,SIRT1 或 PGC-1α siRNA 敲低削弱了褪黑素对 Drp1 表达和线粒体裂变的抑制作用。这些数据表明,褪黑素通过 SIRT1/PGC-1α 依赖性方式减少 Drp1 介导的线粒体裂变发挥其心脏保护作用。此外,染色质免疫沉淀分析表明,PGC-1α 通过与 Drp1 启动子结合直接调节 Drp1 的表达。用 Drp1 抑制剂 mdivi-1 抑制线粒体裂变可抑制氧化应激,减轻糖尿病小鼠的线粒体功能障碍和心脏功能障碍。这些发现表明,褪黑素通过 SIRT1-PGC1α 途径防止线粒体裂变来减轻糖尿病引起的心脏功能障碍的发展,该途径直接负调控 Drp1 的表达。抑制线粒体裂变可能是延缓糖尿病患者心脏并发症的潜在靶点。

https://cdn.ncbi.nlm.nih.gov/pmc/blobs/ee09/6099285/97d53c24fcef/JPI-65-na-g001.jpg

文献AI研究员

20分钟写一篇综述,助力文献阅读效率提升50倍。

立即体验

用中文搜PubMed

大模型驱动的PubMed中文搜索引擎

马上搜索

文档翻译

学术文献翻译模型,支持多种主流文档格式。

立即体验