Suppr超能文献

飞燕草素通过抑制 mTOR 通路和激活 AMPK 通路诱导 HER-2 阳性乳腺癌细胞的保护性自噬。

Delphinidin induced protective autophagy via mTOR pathway suppression and AMPK pathway activation in HER-2 positive breast cancer cells.

机构信息

Department of Public Health, Chengdu Medical College, 783 Xindu Avenue, Xindu, Chengdu, Sichuan, 610500, People's Republic of China.

出版信息

BMC Cancer. 2018 Mar 27;18(1):342. doi: 10.1186/s12885-018-4231-y.

Abstract

BACKGROUND

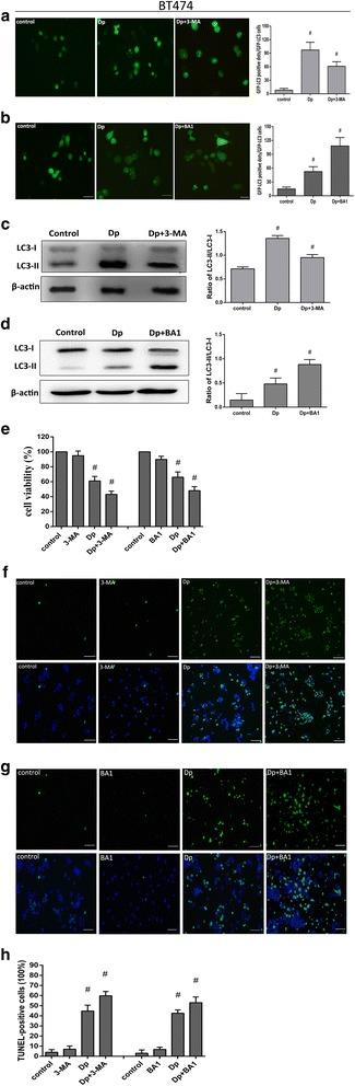
We have previously demonstrated the anticancer effect of anthocyanins. In this study, we explored the biological activities of delphinidin, the most common of the anthocyanidin monomers, that were related to autophagy in HER-2 positive breast cancer MDA-MB-453 and BT474 cells.

METHODS

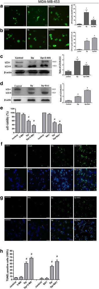
The effects of various doses of delphinidin on the proliferation and apoptosis of MDA-MB-453 and BT474 cells were analysed. Autophagy was identified as a critical factor that influenced chemotherapy, and the autophagic mechanism in delphinidin-treated cells was investigated. The autophagy inhibitors, 3-MA and BA1, were used to analyse the effects of autophagy inhibition.

RESULTS

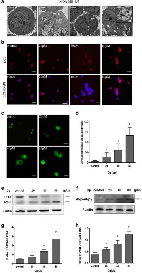
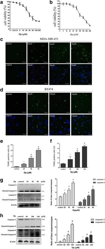
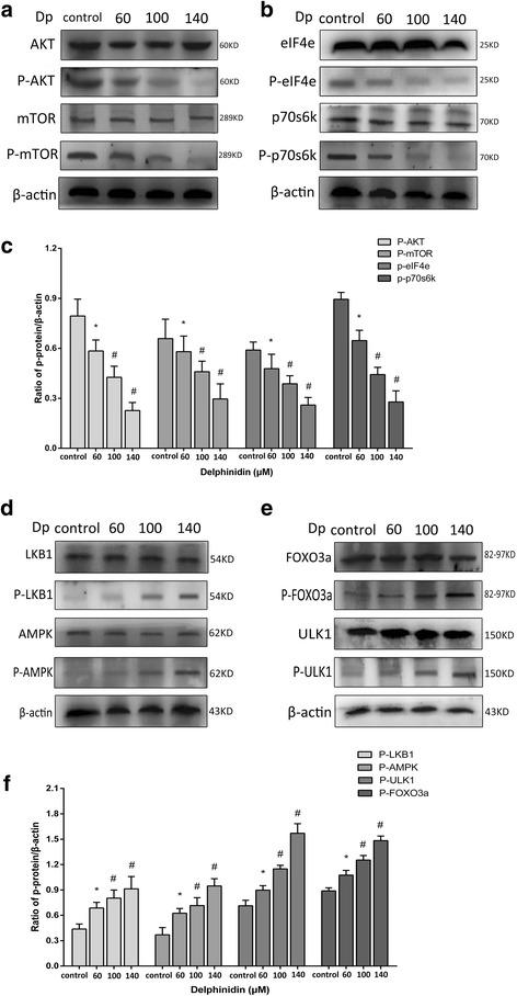
Delphinidin inhibited proliferation, promoted apoptosis, and induced autophagy in MDA-MB-453 and BT474 cells in a dose-dependent manner. The inhibition of autophagy enhanced the delphinidin-induced apoptosis and antiproliferative effect in both HER-2 positive breast cancer cells. In addition, delphinidin induced autophagy via suppression of the mTOR signalling pathway and activation of the AMPK signalling pathway in HER-2 positive breast cancer cells.

CONCLUSIONS

Collectively, the results showed that delphinidin induced apoptosis and autophagy in HER-2 positive breast cancer cells and that autophagy was induced via the mTOR and AMPK signalling pathways. The suppression of autophagy promoted the anticancer effects of delphinidin.

摘要

背景

我们之前已经证明了花色苷的抗癌作用。在这项研究中,我们探讨了花色苷单体中最常见的飞燕草素在 HER-2 阳性乳腺癌 MDA-MB-453 和 BT474 细胞中与自噬相关的生物学活性。

方法

分析了不同剂量的飞燕草素对 MDA-MB-453 和 BT474 细胞增殖和凋亡的影响。自噬被认为是影响化疗的关键因素,研究了飞燕草素处理细胞中的自噬机制。使用自噬抑制剂 3-MA 和 BA1 来分析自噬抑制的影响。

结果

飞燕草素以剂量依赖的方式抑制 MDA-MB-453 和 BT474 细胞的增殖,促进凋亡,并诱导自噬。自噬抑制增强了飞燕草素诱导的两种 HER-2 阳性乳腺癌细胞的凋亡和抗增殖作用。此外,飞燕草素通过抑制 mTOR 信号通路和激活 AMPK 信号通路诱导 HER-2 阳性乳腺癌细胞中的自噬。

结论

综上所述,研究结果表明飞燕草素诱导 HER-2 阳性乳腺癌细胞发生凋亡和自噬,并且通过 mTOR 和 AMPK 信号通路诱导自噬。自噬抑制促进了飞燕草素的抗癌作用。

https://cdn.ncbi.nlm.nih.gov/pmc/blobs/1b6c/5870693/6c0cf3e5f304/12885_2018_4231_Fig1_HTML.jpg

文献AI研究员

20分钟写一篇综述,助力文献阅读效率提升50倍。

立即体验

用中文搜PubMed

大模型驱动的PubMed中文搜索引擎

马上搜索

文档翻译

学术文献翻译模型,支持多种主流文档格式。

立即体验