Suppr超能文献

USP15 依赖性溶酶体途径控制卵巢癌细胞中 p53-R175H 的降解。

USP15-dependent lysosomal pathway controls p53-R175H turnover in ovarian cancer cells.

机构信息

Department of Molecular and Cellular Biology, Baylor College of Medicine, Houston, TX, 77030, USA.

Dan L. Duncan Cancer Center, Baylor College of Medicine, Houston, TX, 77030, USA.

出版信息

Nat Commun. 2018 Mar 28;9(1):1270. doi: 10.1038/s41467-018-03599-w.

Abstract

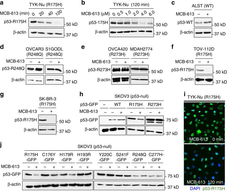
Gain-of-function p53 mutants such as p53-R175H form stable aggregates that accumulate in cells and play important roles in cancer progression. Selective degradation of gain-of-function p53 mutants has emerged as a highly attractive therapeutic strategy to target cancer cells harboring specific p53 mutations. We identified a small molecule called MCB-613 to cause rapid ubiquitination, nuclear export, and degradation of p53-R175H through a lysosome-mediated pathway, leading to catastrophic cancer cell death. In contrast to its effect on the p53-R175H mutant, MCB-613 causes slight stabilization of p53-WT and has weaker effects on other p53 gain-of-function mutants. Using state-of-the-art genetic and chemical approaches, we identified the deubiquitinase USP15 as the mediator of MCB-613's effect on p53-R175H, and established USP15 as a selective upstream regulator of p53-R175H in ovarian cancer cells. These results confirm that distinct pathways regulate the turnover of p53-WT and the different p53 mutants and open new opportunities to selectively target them.

摘要

功能获得型 p53 突变体,如 p53-R175H,形成稳定的聚集体,在细胞中积累,并在癌症进展中发挥重要作用。选择性降解功能获得型 p53 突变体已成为一种极具吸引力的治疗策略,可针对携带特定 p53 突变的癌细胞。我们发现了一种名为 MCB-613 的小分子,它通过溶酶体介导的途径导致 p53-R175H 的快速泛素化、核输出和降解,从而导致癌细胞灾难性死亡。与它对 p53-R175H 突变体的影响相比,MCB-613 对 p53-WT 仅略有稳定作用,对其他功能获得型 p53 突变体的作用较弱。我们使用最先进的遗传和化学方法,确定去泛素化酶 USP15 是 MCB-613 对 p53-R175H 作用的介导物,并确立 USP15 为卵巢癌细胞中 p53-R175H 的选择性上游调节物。这些结果证实了不同的途径调节 p53-WT 和不同的 p53 突变体的周转率,并为选择性靶向它们开辟了新的机会。

https://cdn.ncbi.nlm.nih.gov/pmc/blobs/0178/5871815/0f1c389ca062/41467_2018_3599_Fig1_HTML.jpg

文献AI研究员

20分钟写一篇综述,助力文献阅读效率提升50倍。

立即体验

用中文搜PubMed

大模型驱动的PubMed中文搜索引擎

马上搜索

文档翻译

学术文献翻译模型,支持多种主流文档格式。

立即体验