Suppr超能文献

ZBP-89 和 Sp1 促进肝癌细胞中 Bak 的表达。

ZBP-89 and Sp1 contribute to Bak expression in hepatocellular carcinoma cells.

机构信息

China-America Cancer Research Institute, Guangdong Medical University, Guangzhou, Guangdong Province, China.

Guangdong Provincial Key Laboratory of Medical Molecular Diagnostics, Guangdong Medical University, Guangzhou, Guangdong Province, China.

出版信息

BMC Cancer. 2018 Apr 13;18(1):419. doi: 10.1186/s12885-018-4349-y.

Abstract

BACKGROUND

Kruppel family member zinc binding protein 89 (ZBP-89), also known as ZNF148, regulates Bak expression via binding to GC-rich promoter domain. It is not clear if other GC-rich binding factors, such as Sp family members, can interact with ZBPp-89 on Bak expression. This study aims to elucidate the mechanism of Bak expression regulation by ZBP-89 and Sp proteins, based on in vitro experiment and The Cancer Genome Atlas (TCGA) hepatocellular carcinoma (HCC) data cohort.

METHODS

We downloaded TCGA hepatocellular carcinoma (HCC) cohort data to analysis the association of Bak transcription level with ZBP-89 and Sp proteins transcription level. HCC cell lines and liver immortal non-tumour cell lines were used for mechanism study, including western blotting analysis, expression vector mediated gene expression and siRNA interference.

RESULTS

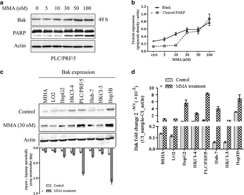
Results showed that cancer tissues have higher Bak transcription level compared with adjacent non-cancer tissues. Bak transcription level was correlated with Sp1 and Sp3 expression level, while no correlation was found in ZBP-89 and Bak, neither Sp2 nor Sp4. Mithramycin A (MMA) induced Bak expression in a dose-dependent manner. Western blotting results showed Sp1 overexpression increased Bak expression both in liver immortal non-tumour cells and HCC cells. Interference Sp1 expression could inhibit Bak expression alone. ZBP-89 siRNA suppressed Bak expression even in the presence of MMA treatment and S1 overexpression. Additionally, Bak and Sp1 level were associated with HCC patient survival.

CONCLUSIONS

Bak expression required ZBP-89 and Sp1 cooperative regulation simultaneously.

摘要

背景

KRUppel 家族成员锌指蛋白 89(ZBP-89),也称为 ZNF148,通过与富含 GC 的启动子区域结合来调节 Bak 的表达。目前尚不清楚其他富含 GC 的结合因子,如 Sp 家族成员,是否可以与 ZBP-89 相互作用来调节 Bak 的表达。本研究旨在基于体外实验和癌症基因组图谱(TCGA)肝细胞癌(HCC)数据队列,阐明 ZBP-89 和 Sp 蛋白调节 Bak 表达的机制。

方法

我们下载了 TCGA 肝细胞癌(HCC)队列数据,以分析 Bak 转录水平与 ZBP-89 和 Sp 蛋白转录水平之间的关联。我们使用 HCC 细胞系和肝永生化非肿瘤细胞系进行机制研究,包括 Western blot 分析、表达载体介导的基因表达和 siRNA 干扰。

结果

结果表明,与相邻非癌组织相比,癌症组织的 Bak 转录水平更高。Bak 转录水平与 Sp1 和 Sp3 表达水平相关,而 ZBP-89 与 Bak 之间、Sp2 与 Sp4 之间均无相关性。米托蒽醌(MMA)以剂量依赖的方式诱导 Bak 表达。Western blot 结果表明,Sp1 过表达可增加肝永生化非肿瘤细胞和 HCC 细胞中的 Bak 表达。单独干扰 Sp1 表达可抑制 Bak 表达。即使在 MMA 处理和 S1 过表达的情况下,ZBP-89 siRNA 也可抑制 Bak 表达。此外,Bak 和 Sp1 水平与 HCC 患者的生存相关。

结论

Bak 表达需要 ZBP-89 和 Sp1 协同调节。

https://cdn.ncbi.nlm.nih.gov/pmc/blobs/1492/5899329/93708dc5ee3e/12885_2018_4349_Fig1_HTML.jpg

文献AI研究员

20分钟写一篇综述,助力文献阅读效率提升50倍。

立即体验

用中文搜PubMed

大模型驱动的PubMed中文搜索引擎

马上搜索

文档翻译

学术文献翻译模型,支持多种主流文档格式。

立即体验