Suppr超能文献

长链非编码 RNA H19 通过抑制 miR-199a-5p 上调血管内皮生长因子 A 以增强间充质干细胞的存活和血管生成能力。

Long noncoding RNA H19 upregulates vascular endothelial growth factor A to enhance mesenchymal stem cells survival and angiogenic capacity by inhibiting miR-199a-5p.

机构信息

Guangdong Provincial Key Laboratory of Malignant Tumor Epigenetics and Gene Regulation, Sun Yat-sen Memorial Hospital of Sun Yat-sen University, 107 Yanjiang Xi Road, Guangzhou, 510120, Guangdong, China.

Department of Emergency, Sun Yat-sen Memorial Hospital of Sun Yat-sen University, 107 Yanjiang Xi Road, Guangzhou, Guangdong, China.

出版信息

Stem Cell Res Ther. 2018 Apr 19;9(1):109. doi: 10.1186/s13287-018-0861-x.

Abstract

BACKGROUND

Currently, the overall therapeutic efficiency of mesenchymal stem cells (MSCs) transplantation for the treatment of cardiovascular disease is not satisfactory. The low viability and angiogenic capacity of the implanted cells in the local infarct tissues restrict their further application. Evidence shows that long noncoding RNA H19 (lncRNA-H19) mediates cell survival and angiogenesis. Additionally, it is also involved in MSCs biological activities. This study aimed to explore the functional role of lncRNA-H19 in MSCs survival and angiogenic capacity as well as the underlying mechanism.

METHODS

MSCs were obtained from C57BL/6 mice and cultured in vitro. Cells at the third passage were divided into the following groups: MSCs+H19, MSCs+H19 NC, MSCs+si-H19, MSCs+si-H19 NC and MSCs. The MSCs+H19 and MSCs+H19 NC groups were transfected with lncRNA-H19 and lncRNA-H19 scramble RNA respectively. The MSCs+si-H19 and MSCs+si-H19 NC groups were transfected with lncRNA-H19 siRNA and lncRNA-H19 siRNA scramble respectively. MSCs were used as the blank control. All groups were exposed to normoxia (20% O) and hypoxia (1% O)/serum deprivation (H/SD) conditions for 24 h. Cell proliferation, apoptosis and vascular densities were assessed. Bioinformatics and dual luciferase reporter assay were performed. Relevant biomarkers were detected in different experimental groups.

RESULTS

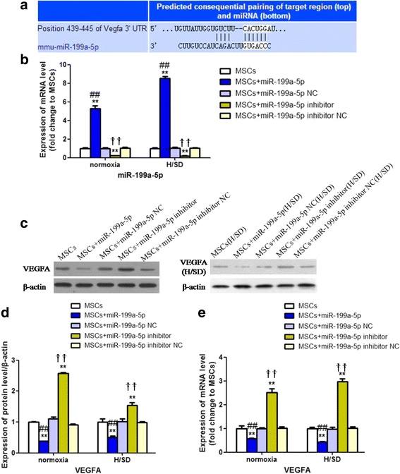
Overexpression of lncRNA-H19 improved survival and angiogenic capacity of MSCs under both normoxia and H/SD conditions, whereas its knockdown impaired cell viability and their angiogenic potential. MicroRNA-199a-5p (miR-199a-5p) targeted and downregulated vascular endothelial growth factor A (VEGFA). MiR-199a-5p was a target of lncRNA-H19. LncRNA-H19 transfection led to a decreased level of miR-199a-5p, accompanied with an elevated expression of VEGFA. However, both miR-199a-5p and VEGFA presented inverse alterations in the condition of lncRNA-H19 knockdown.

CONCLUSIONS

LncRNA-H19 enhanced MSCs survival and their angiogenic potential in vitro. It could directly upregulate VEGFA expression by inhibiting miR-199a-5p as a competing endogenous RNA. This mechanism contributes to a better understanding of MSCs biological activities and provides new insights for cell therapy based on MSCs transplantation.

摘要

背景

目前,间充质干细胞(MSCs)移植治疗心血管疾病的整体治疗效果并不令人满意。植入细胞在局部梗死组织中的低存活率和血管生成能力限制了其进一步的应用。有证据表明,长链非编码 RNA H19(lncRNA-H19)介导细胞存活和血管生成。此外,它还参与了 MSCs 的生物学活性。本研究旨在探讨 lncRNA-H19 在 MSCs 存活和血管生成能力中的功能作用及其潜在机制。

方法

从 C57BL/6 小鼠中获取 MSCs 并在体外培养。传代至第 3 代的细胞分为以下几组:MSCs+H19、MSCs+H19 NC、MSCs+si-H19、MSCs+si-H19 NC 和 MSCs。MSCs+H19 和 MSCs+H19 NC 组分别转染 lncRNA-H19 和 lncRNA-H19 对照 RNA。MSCs+si-H19 和 MSCs+si-H19 NC 组分别转染 lncRNA-H19 siRNA 和 lncRNA-H19 siRNA 对照。MSCs 作为空白对照。所有组均在常氧(20% O)和缺氧(1% O)/血清剥夺(H/SD)条件下孵育 24 h。评估细胞增殖、凋亡和血管密度。进行生物信息学和双荧光素酶报告基因检测。检测不同实验组中的相关生物标志物。

结果

lncRNA-H19 的过表达在常氧和 H/SD 条件下均可提高 MSCs 的存活和血管生成能力,而敲低则会损害细胞活力及其血管生成潜能。微小 RNA-199a-5p(miR-199a-5p)靶向并下调血管内皮生长因子 A(VEGFA)。miR-199a-5p 是 lncRNA-H19 的靶点。lncRNA-H19 转染导致 miR-199a-5p 水平降低,同时 VEGFA 表达升高。然而,在 lncRNA-H19 敲低的情况下,miR-199a-5p 和 VEGFA 的表达均呈相反变化。

结论

lncRNA-H19 增强了 MSCs 的体外存活和血管生成能力。它可以通过抑制 miR-199a-5p 作为竞争内源性 RNA 直接上调 VEGFA 表达。该机制有助于更好地理解 MSCs 的生物学活性,并为基于 MSCs 移植的细胞治疗提供新的见解。

https://cdn.ncbi.nlm.nih.gov/pmc/blobs/575e/5909270/96df77778786/13287_2018_861_Fig1_HTML.jpg

文献AI研究员

20分钟写一篇综述,助力文献阅读效率提升50倍。

立即体验

用中文搜PubMed

大模型驱动的PubMed中文搜索引擎

马上搜索

文档翻译

学术文献翻译模型,支持多种主流文档格式。

立即体验