Suppr超能文献

去铁胺通过调节ob/ob小鼠的铁代谢改善脂肪细胞功能障碍。

Deferoxamine ameliorates adipocyte dysfunction by modulating iron metabolism in ob/ob mice.

作者信息

Yan Hong-Fa, Liu Zhao-Yu, Guan Zhi-Ang, Guo Chuang

机构信息

College of Life and Health SciencesNortheastern University, Shenyang, China.

College of Life and Health SciencesNortheastern University, Shenyang, China

出版信息

Endocr Connect. 2018 Apr;7(4):604-616. doi: 10.1530/EC-18-0054.

Abstract

OBJECTIVE

The mechanisms underlying obesity and anti-obesity processes have garnered remarkable attention as potential therapeutic targets for obesity-associated metabolic syndromes. Our prior work has shown the healing efficacy of iron reduction therapies for hepatic steatosis in a rodent model of diabetes and obesity. In this study, we investigated how iron depletion by deferoxamine (DFO) affected adipocyte dysfunction in the epididymal adipose tissues of ob/ob mice.

METHODS

Male ob/ob mice were assigned to either a vehicle-treated or DFO-treated group. DFO (100 mg/kg body weight) was injected intraperitoneally for 15 days.

RESULTS

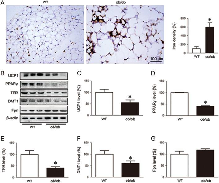
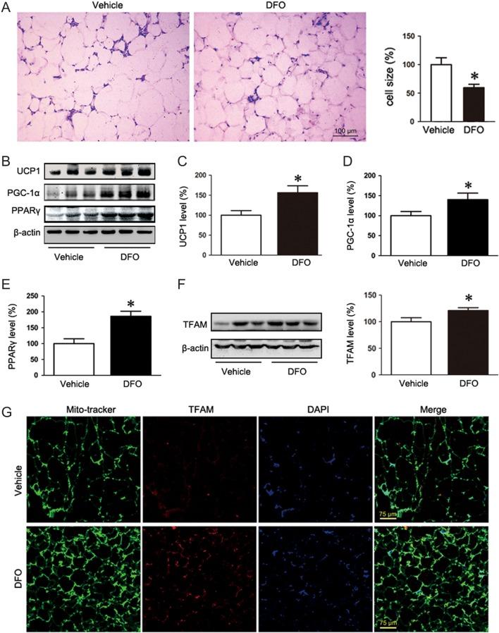
We confirmed that iron deposits were statistically increased in the epididymal fat pad of 26-week-old ob/ob mice compared with wild-type (WT) mice. DFO significantly improved vital parameters of adipose tissue biology by reducing reactive oxygen species and inflammatory marker (TNFα, IL-2, IL-6, and Hepcidin) secretion, by increasing the levels of antioxidant enzymes, hypoxia-inducible factor-1α (HIF-1α) and HIF-1α-targeted proteins, and by altering adipocytic iron-, glucose- and lipid-associated metabolism proteins. Meanwhile, hypertrophic adipocytes were decreased in size, and insulin signaling pathway-related proteins were also activated after 15 days of DFO treatment.

CONCLUSIONS

These findings suggest that dysfunctional iron homeostasis contributes to the pathophysiology of obesity and insulin resistance in adipose tissues of ob/ob mice. Further investigation is required to develop safe iron chelators as effective treatment strategies against obesity, with potential for rapid clinical application.

摘要

目的

肥胖及抗肥胖过程的潜在机制作为肥胖相关代谢综合征的潜在治疗靶点已备受关注。我们之前的研究表明,在糖尿病和肥胖的啮齿动物模型中,铁还原疗法对肝脂肪变性具有治疗效果。在本研究中,我们探究了去铁胺(DFO)导致的铁耗竭如何影响ob/ob小鼠附睾脂肪组织中的脂肪细胞功能障碍。

方法

将雄性ob/ob小鼠分为溶剂处理组或DFO处理组。腹腔注射DFO(100mg/kg体重),持续15天。

结果

我们证实,与野生型(WT)小鼠相比,26周龄ob/ob小鼠附睾脂肪垫中的铁沉积在统计学上显著增加。DFO通过减少活性氧和炎症标志物(TNFα、IL-2、IL-6和铁调素)的分泌,通过提高抗氧化酶、缺氧诱导因子-1α(HIF-1α)和HIF-1α靶向蛋白的水平,以及通过改变脂肪细胞中铁、葡萄糖和脂质相关的代谢蛋白,显著改善了脂肪组织生物学的重要参数。同时,肥大脂肪细胞的大小减小,并且在DFO治疗15天后,胰岛素信号通路相关蛋白也被激活。

结论

这些发现表明,功能失调的铁稳态促成了ob/ob小鼠脂肪组织中肥胖和胰岛素抵抗的病理生理过程。需要进一步研究以开发安全的铁螯合剂作为对抗肥胖的有效治疗策略,并具有快速临床应用的潜力。

https://cdn.ncbi.nlm.nih.gov/pmc/blobs/1cc2/5911700/08cdcb0e61a4/ec-7-604-g001.jpg

文献AI研究员

20分钟写一篇综述,助力文献阅读效率提升50倍。

立即体验

用中文搜PubMed

大模型驱动的PubMed中文搜索引擎

马上搜索

文档翻译

学术文献翻译模型,支持多种主流文档格式。

立即体验