Suppr超能文献

捕捉混合系统动力学和基于代理的模型中的多阶段模糊不确定性,以增强卫生系统研究中的政策实施。

Capturing multi-stage fuzzy uncertainties in hybrid system dynamics and agent-based models for enhancing policy implementation in health systems research.

机构信息

Research Institute of Economics and Management, Southwestern University of Finance and Economics, Chengdu, Sichuan, China.

Grado Department of Industrial and Systems Engineering, Virginia Polytechnic Institute and State University, Falls Church, VA, United States of America.

出版信息

PLoS One. 2018 Apr 25;13(4):e0194687. doi: 10.1371/journal.pone.0194687. eCollection 2018.

Abstract

BACKGROUND

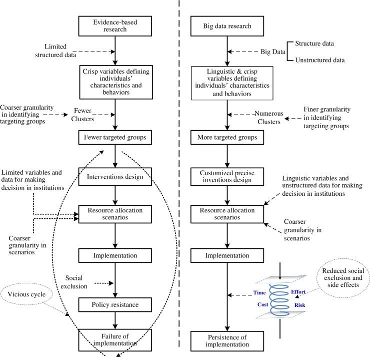
In practical research, it was found that most people made health-related decisions not based on numerical data but on perceptions. Examples include the perceptions and their corresponding linguistic values of health risks such as, smoking, syringe sharing, eating energy-dense food, drinking sugar-sweetened beverages etc. For the sake of understanding the mechanisms that affect the implementations of health-related interventions, we employ fuzzy variables to quantify linguistic variable in healthcare modeling where we employ an integrated system dynamics and agent-based model.

METHODOLOGY

In a nonlinear causal-driven simulation environment driven by feedback loops, we mathematically demonstrate how interventions at an aggregate level affect the dynamics of linguistic variables that are captured by fuzzy agents and how interactions among fuzzy agents, at the same time, affect the formation of different clusters(groups) that are targeted by specific interventions.

RESULTS

In this paper, we provide an innovative framework to capture multi-stage fuzzy uncertainties manifested among interacting heterogeneous agents (individuals) and intervention decisions that affect homogeneous agents (groups of individuals) in a hybrid model that combines an agent-based simulation model (ABM) and a system dynamics models (SDM). Having built the platform to incorporate high-dimension data in a hybrid ABM/SDM model, this paper demonstrates how one can obtain the state variable behaviors in the SDM and the corresponding values of linguistic variables in the ABM.

CONCLUSIONS

This research provides a way to incorporate high-dimension data in a hybrid ABM/SDM model. This research not only enriches the application of fuzzy set theory by capturing the dynamics of variables associated with interacting fuzzy agents that lead to aggregate behaviors but also informs implementation research by enabling the incorporation of linguistic variables at both individual and institutional levels, which makes unstructured linguistic data meaningful and quantifiable in a simulation environment. This research can help practitioners and decision makers to gain better understanding on the dynamics and complexities of precision intervention in healthcare. It can aid the improvement of the optimal allocation of resources for targeted group (s) and the achievement of maximum utility. As this technology becomes more mature, one can design policy flight simulators by which policy/intervention designers can test a variety of assumptions when they evaluate different alternatives interventions.

摘要

背景

在实际研究中,人们发现大多数人并非基于数值数据而是基于感知来做出与健康相关的决策。例如,人们对健康风险的感知及其相应的语言价值,如吸烟、共用注射器、食用高能量食物、饮用含糖饮料等。为了了解影响健康相关干预措施实施的机制,我们在医疗保健建模中使用模糊变量来量化语言变量,我们使用集成的系统动力学和基于代理的模型。

方法

在由反馈循环驱动的非线性因果驱动模拟环境中,我们从数学上展示了在总体水平上的干预措施如何影响由模糊代理捕获的语言变量的动态,以及模糊代理之间的相互作用如何同时影响不同集群(群体)的形成,这些集群是由特定干预措施针对的。

结果

在本文中,我们提供了一个创新的框架,以捕获在混合模型中相互作用的异构代理(个体)之间表现出的多阶段模糊不确定性和影响同质代理(个体群体)的干预决策,该混合模型结合了基于代理的仿真模型(ABM)和系统动力学模型(SDM)。在建立了将高维数据纳入混合 ABM/SDM 模型的平台之后,本文展示了如何在 SDM 中获得状态变量行为和 ABM 中的语言变量的相应值。

结论

本研究提供了一种在混合 ABM/SDM 模型中纳入高维数据的方法。这项研究不仅通过捕获与相互作用的模糊代理相关的变量的动态来丰富模糊集理论的应用,从而导致总体行为,而且还通过在个体和机构层面纳入语言变量来为实施研究提供信息,从而使非结构化语言数据在模拟环境中具有意义和可量化性。这项研究可以帮助从业者和决策者更好地了解医疗保健中精准干预的动态和复杂性。它可以帮助改善针对目标群体(s)的资源的最佳分配,并实现最大效用。随着这项技术的日趋成熟,人们可以设计政策飞行模拟器,政策/干预设计者可以在评估不同替代干预措施时通过该模拟器测试各种假设。

https://cdn.ncbi.nlm.nih.gov/pmc/blobs/e2a8/5918643/e97d3234dda6/pone.0194687.g001.jpg

文献AI研究员

20分钟写一篇综述,助力文献阅读效率提升50倍。

立即体验

用中文搜PubMed

大模型驱动的PubMed中文搜索引擎

马上搜索

文档翻译

学术文献翻译模型,支持多种主流文档格式。

立即体验