Suppr超能文献

结核分枝杆菌胞内效应蛋白分泌的多重定量分析

Multiplexed Quantitation of Intraphagocyte Mycobacterium tuberculosis Secreted Protein Effectors.

机构信息

Institut Pasteur, Unit for Integrated Mycobacterial Pathogenomics, CNRS UMR 3525, 25 rue du Dr. Roux, Paris 75015, France.

Institut Pasteur, Unit for Molecular Virology and Vaccinology, 28 rue du Dr. Roux, Paris 75015, France.

出版信息

Cell Rep. 2018 Apr 24;23(4):1072-1084. doi: 10.1016/j.celrep.2018.03.125.

Abstract

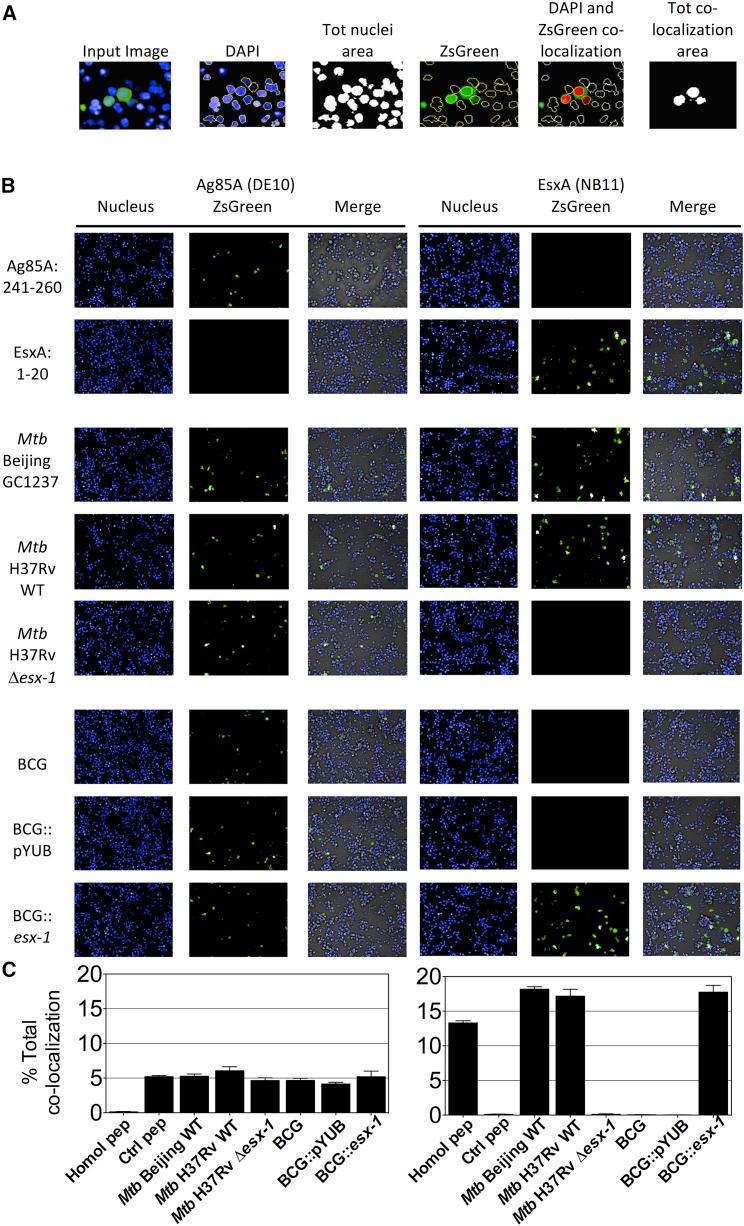
The pathogenic potential of Mycobacterium tuberculosis largely depends on ESX secretion systems exporting members of the multigenic Esx, Esp, and PE/PPE protein families. To study the secretion and regulation patterns of these proteins while circumventing immune cross-reactions due to their extensive sequence homologies, we developed an approach that relies on the recognition of their MHC class II epitopes by highly discriminative T cell receptors (TCRs) of a panel of T cell hybridomas. The latter were engineered so that each expresses a unique fluorescent reporter linked to specific antigen recognition. The resulting polychromatic and multiplexed imaging assay enabled us to measure the secretion of mycobacterial effectors inside infected host cells. We applied this novel technology to a large panel of mutants, clinical isolates, and host-cell types to explore the host-mycobacteria interplay and its impact on the intracellular bacterial secretome, which also revealed the unexpected capacity of phagocytes from lung granuloma to present mycobacterial antigens via MHC class II.

摘要

结核分枝杆菌的致病潜能在很大程度上取决于 ESX 分泌系统,该系统可输出多基因 Esx、Esp 和 PE/PPE 蛋白家族的成员。为了研究这些蛋白的分泌和调节模式,同时避免由于其广泛的序列同源性而引起的免疫交叉反应,我们开发了一种方法,该方法依赖于一组 T 细胞杂交瘤的高度特异性 T 细胞受体(TCR)识别它们的 MHC Ⅱ类表位。后者经过工程改造,使每个表达与特定抗原识别相关的独特荧光报告基因。由此产生的多色和多重成像分析使我们能够测量感染宿主细胞内分枝杆菌效应物的分泌。我们将这项新技术应用于大型突变体、临床分离株和宿主细胞类型的研究,以探索宿主与分枝杆菌的相互作用及其对细胞内细菌分泌组的影响,这也揭示了来自肺肉芽肿的吞噬细胞通过 MHC Ⅱ类呈递分枝杆菌抗原的意外能力。

https://cdn.ncbi.nlm.nih.gov/pmc/blobs/9dfe/5946722/b57f5eadba53/fx1.jpg

文献AI研究员

20分钟写一篇综述,助力文献阅读效率提升50倍。

立即体验

用中文搜PubMed

大模型驱动的PubMed中文搜索引擎

马上搜索

文档翻译

学术文献翻译模型,支持多种主流文档格式。

立即体验