Suppr超能文献

羊水中来源于肾的人间质干细胞的存在随妊娠时间而增加。

The presence of human mesenchymal stem cells of renal origin in amniotic fluid increases with gestational time.

机构信息

Institute for Stem Cell Research and Regenerative Medicine, Medical Faculty, Heinrich Heine University, Moorenstraße 5, 40225, Düsseldorf, Germany.

Department of Obstetrics and Gynaecology, Medical Faculty, Heinrich Heine University Düsseldorf, Moorenstraße 5, 40225, Düsseldorf, Germany.

出版信息

Stem Cell Res Ther. 2018 Apr 25;9(1):113. doi: 10.1186/s13287-018-0864-7.

Abstract

BACKGROUND

Established therapies for managing kidney dysfunction such as kidney dialysis and transplantation are limited due to the shortage of compatible donated organs and high costs. Stem cell-based therapies are currently under investigation as an alternative treatment option. As amniotic fluid is composed of fetal urine harboring mesenchymal stem cells (AF-MSCs), we hypothesized that third-trimester amniotic fluid could be a novel source of renal progenitor and differentiated cells.

METHODS

Human third-trimester amniotic fluid cells (AFCs) were isolated and cultured in distinct media. These cells were characterized as renal progenitor cells with respect to cell morphology, cell surface marker expression, transcriptome and differentiation into chondrocytes, osteoblasts and adipocytes. To test for renal function, a comparative albumin endocytosis assay was performed using AF-MSCs and commercially available renal cells derived from kidney biopsies. Comparative transcriptome analyses of first, second and third trimester-derived AF-MSCs were conducted to monitor expression of renal-related genes.

RESULTS

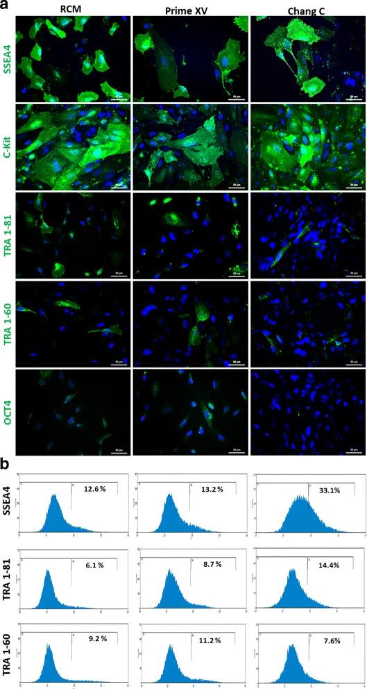
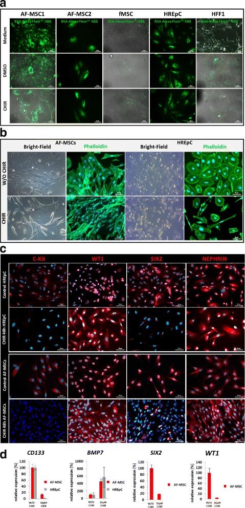
Regardless of the media used, AFCs showed expression of pluripotency-associated markers such as SSEA4, TRA-1-60, TRA-1-81 and C-Kit. They also express the mesenchymal marker Vimentin. Immunophenotyping confirmed that third-trimester AFCs are bona fide MSCs. AF-MSCs expressed the master renal progenitor markers SIX2 and CITED1, in addition to typical renal proteins such as PODXL, LHX1, BRN1 and PAX8. Albumin endocytosis assays demonstrated the functionality of AF-MSCs as renal cells. Additionally, upregulated expression of BMP7 and downregulation of WT1, CD133, SIX2 and C-Kit were observed upon activation of WNT signaling by treatment with the GSK-3 inhibitor CHIR99201. Transcriptome analysis and semiquantitative PCR revealed increasing expression levels of renal-specific genes (e.g., SALL1, HNF4B, SIX2) with gestational time. Moreover, AF-MSCs shared more genes with human kidney cells than with native MSCs and gene ontology terms revealed involvement of biological processes associated with kidney morphogenesis.

CONCLUSIONS

Third-trimester amniotic fluid contains AF-MSCs of renal origin and this novel source of kidney progenitors may have enormous future potentials for disease modeling, renal repair and drug screening.

摘要

背景

由于可供移植的器官短缺以及费用高昂,目前用于治疗肾脏功能障碍的传统疗法(如肾脏透析和移植)受到了限制。基于干细胞的疗法作为一种替代治疗方案正在研究中。由于羊水由含有间充质干细胞的胎儿尿液组成,我们假设晚期羊水可能是肾祖细胞和分化细胞的新型来源。

方法

从人晚期羊水细胞(AFCs)中分离和培养细胞,并在不同的培养基中培养。从细胞形态、细胞表面标志物表达、转录组以及向软骨细胞、成骨细胞和脂肪细胞分化的能力等方面鉴定这些细胞为肾祖细胞。为了测试肾脏功能,使用 AF-MSCs 和从肾脏活检获得的商业上可获得的肾细胞进行比较白蛋白内吞测定。对来源于第 1、2 和第 3 孕期的 AF-MSCs 进行比较转录组分析,以监测与肾脏相关的基因表达。

结果

无论使用何种培养基,AFCs 均表达多能性相关标志物,如 SSEA4、TRA-1-60、TRA-1-81 和 C-Kit。它们还表达间充质标志物波形蛋白。免疫表型鉴定证实第 3 孕期的 AFCs 是真正的间充质干细胞。AF-MSCs 表达肾祖细胞的主要标志物 SIX2 和 CITED1,以及典型的肾脏蛋白,如 PODXL、LHX1、BRN1 和 PAX8。白蛋白内吞测定表明 AF-MSCs 作为肾细胞具有功能。此外,在用 GSK-3 抑制剂 CHIR99201 激活 WNT 信号通路时,观察到 BMP7 的上调表达和 WT1、CD133、SIX2 和 C-Kit 的下调表达。转录组分析和半定量 PCR 显示,随着妊娠时间的增加,肾脏特异性基因(如 SALL1、HNF4B、SIX2)的表达水平逐渐升高。此外,与天然 MSC 相比,AF-MSCs 与人类肾细胞共享更多的基因,GO 术语揭示了与肾脏形态发生相关的生物学过程的参与。

结论

第 3 孕期的羊水含有来源于肾脏的 AF-MSCs,这种新型肾祖细胞来源可能在疾病建模、肾脏修复和药物筛选方面具有巨大的未来潜力。

https://cdn.ncbi.nlm.nih.gov/pmc/blobs/3445/5918774/300270589070/13287_2018_864_Fig1_HTML.jpg

文献AI研究员

20分钟写一篇综述,助力文献阅读效率提升50倍。

立即体验

用中文搜PubMed

大模型驱动的PubMed中文搜索引擎

马上搜索

文档翻译

学术文献翻译模型,支持多种主流文档格式。

立即体验