Suppr超能文献

浆细胞分化受多个细胞分裂偶联的表观遗传程序控制。

Plasma cell differentiation is controlled by multiple cell division-coupled epigenetic programs.

机构信息

Department of Microbiology and Immunology, Emory University, Atlanta, GA, 30322, USA.

Department of Hematology and Medical Oncology, Emory University, Atlanta, GA, 30322, USA.

出版信息

Nat Commun. 2018 Apr 27;9(1):1698. doi: 10.1038/s41467-018-04125-8.

Abstract

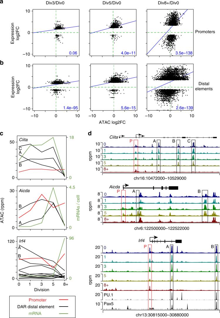
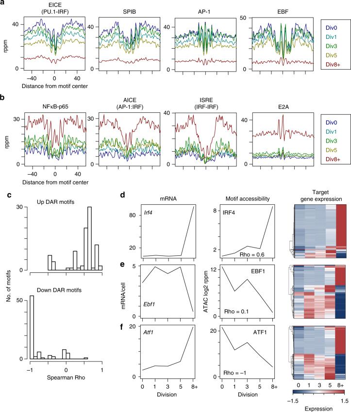
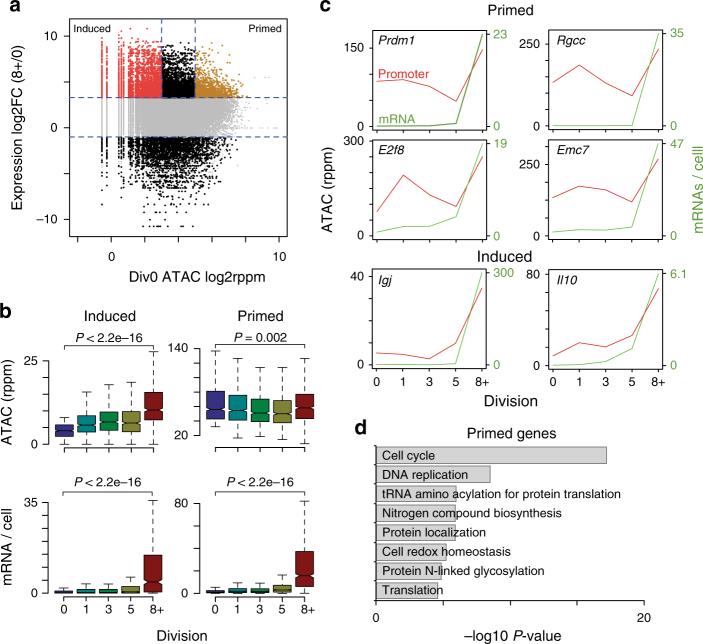
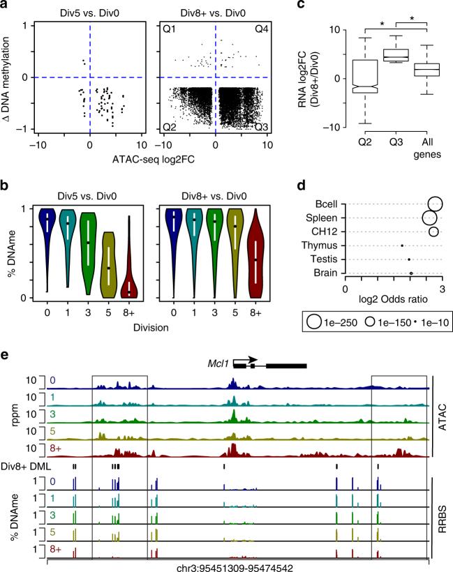
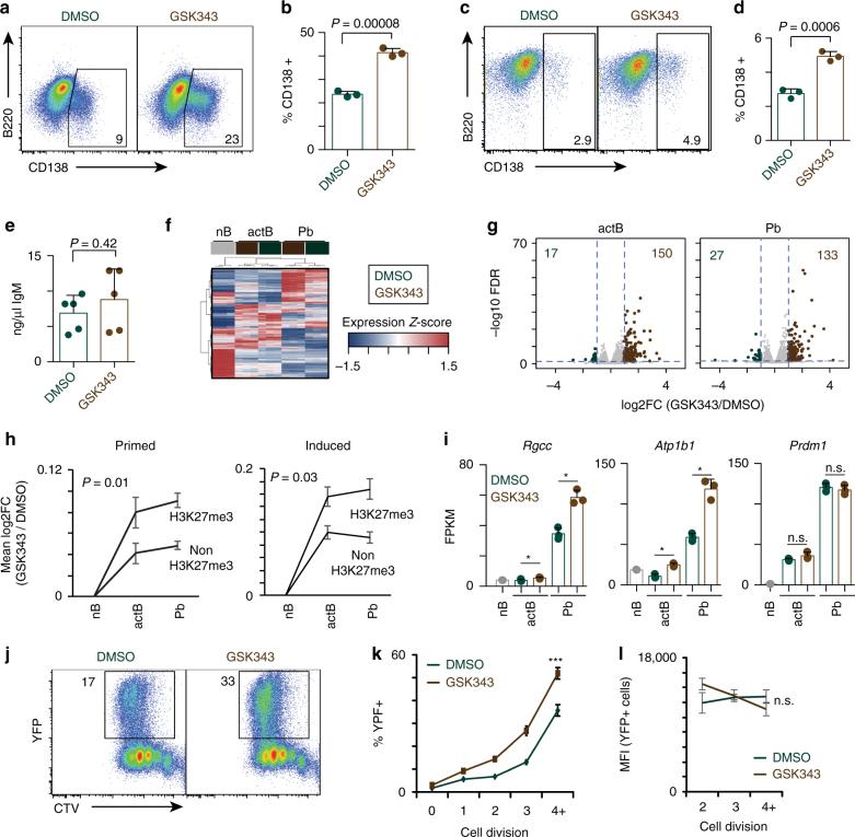
The genomic loci associated with B cell differentiation that are subject to transcriptional and epigenetic regulation in vivo are not well defined, leaving a gap in our understanding of the development of humoral immune responses. Here, using an in vivo T cell independent B cell differentiation model, we define a cellular division-dependent cis-regulatory element road map using ATAC-seq. Chromatin accessibility changes correlate with gene expression and reveal the reprogramming of transcriptional networks and the genes they regulate at specific cell divisions. A subset of genes in naive B cells display accessible promoters in the absence of transcription and are marked by H3K27me3, an EZH2 catalyzed repressive modification. Such genes encode regulators of cell division and metabolism and include the essential plasma cell transcription factor Blimp-1. Chemical inhibition of EZH2 results in enhanced plasma cell formation, increased expression of the above gene set, and premature expression of Blimp-1 ex vivo. These data provide insights into cell-division coupled epigenetic and transcriptional processes that program plasma cells.

摘要

体内受转录和表观遗传调控的 B 细胞分化相关基因组座尚未得到很好的定义,这使得我们对体液免疫反应的发展仍存在认识上的空白。在这里,我们使用体内 T 细胞非依赖性 B 细胞分化模型,通过 ATAC-seq 定义了一个细胞分裂依赖性的顺式调控元件路线图。染色质可及性的变化与基因表达相关,并揭示了转录网络的重编程以及它们在特定细胞分裂时调控的基因。在幼稚 B 细胞中,一部分基因在没有转录的情况下显示出可及的启动子,并被 EZH2 催化的抑制性修饰 H3K27me3 所标记。这些基因编码细胞分裂和代谢的调节剂,包括浆细胞转录因子 Blimp-1。EZH2 的化学抑制导致浆细胞形成增强,上述基因集的表达增加,并提前表达 Blimp-1 体外。这些数据为浆细胞编程提供了对细胞分裂偶联的表观遗传和转录过程的深入了解。

https://cdn.ncbi.nlm.nih.gov/pmc/blobs/0dc0/5923265/858622514f91/41467_2018_4125_Fig1_HTML.jpg

文献AI研究员

20分钟写一篇综述,助力文献阅读效率提升50倍。

立即体验

用中文搜PubMed

大模型驱动的PubMed中文搜索引擎

马上搜索

文档翻译

学术文献翻译模型,支持多种主流文档格式。

立即体验