Suppr超能文献

SIRT1 通过抑制 NF-κB 通路抑制类风湿关节炎成纤维样滑膜细胞的侵袭性和炎症反应。

SIRT1 inhibits rheumatoid arthritis fibroblast-like synoviocyte aggressiveness and inflammatory response via suppressing NF-κB pathway.

机构信息

Department of Rheumatology, Northern Jiangsu People's Hospital affiliated to Yangzhou University, Yangzhou City, Jiangsu Province 225000, P.R. China.

Clinical Medical College, Dalian Medical University, Dalian City, Liaoning Province 116044, P.R. China.

出版信息

Biosci Rep. 2018 Jun 21;38(3). doi: 10.1042/BSR20180541. Print 2018 Jun 29.

Abstract

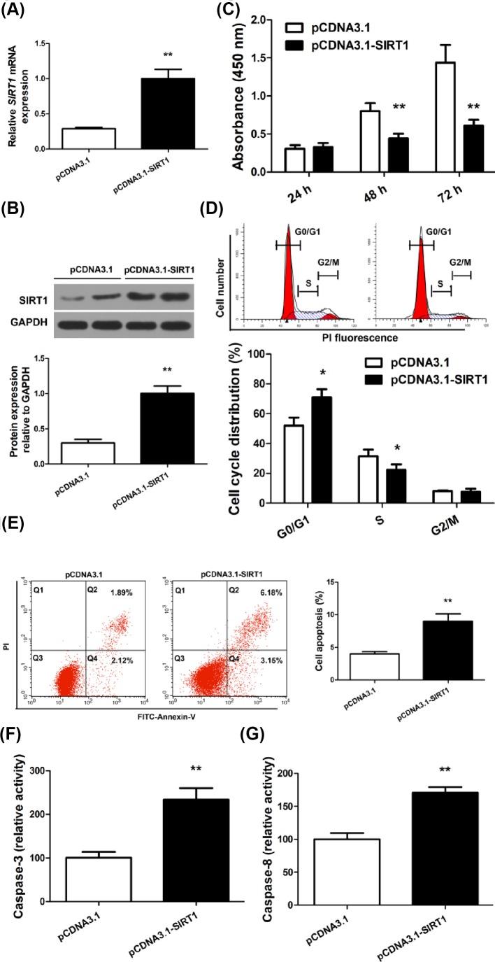
Rheumatoid arthritis (RA) is an autoimmune disease of the joints characterized by synovial hyperplasia and chronic inflammation. Fibroblast-like synoviocytes (FLS) play a central role in RA initiation, progression, and perpetuation. Prior studies showed that sirtuin 1 (SIRT1), a deacetylase participating in a broad range of transcriptional and metabolic regulations, may impact cell proliferation and inflammatory responses. However, the role of SIRT1 in RA-FLS was unclear. Here, we explored the effects of SIRT1 on the aggressiveness and inflammatory responses of cultured RA-FLS. SIRT1 expression was significantly lower in synovial tissues and FLS from RA patients than from healthy controls. Overexpression of SIRT1 significantly inhibited RA-FLS proliferation, migration, and invasion. SIRT1 overexpression also significantly increased RA-FLS apoptosis and caspase-3 and -8 activity. Focusing on inflammatory phenotypes, we found SIRT1 significantly reduced RA-FLS secretion of TNF-α, IL-6, IL-8, and IL-1β. Mechanistic studies further revealed SIRT1 suppressed NF-κB pathway by reducing p65 protein expression, phosphorylation, and acetylation in RA-FLS. Our results suggest SIRT1 is a key regulator in RA pathogenesis by suppressing aggressive phenotypes and inflammatory response of FLS. Enhancing SIRT1 expression or function in FLS could be therapeutic beneficial for RA by inhibiting synovial hyperplasia and inflammation.

摘要

类风湿关节炎(RA)是一种以滑膜增生和慢性炎症为特征的关节自身免疫性疾病。成纤维样滑膜细胞(FLS)在 RA 的起始、进展和持续中起着核心作用。先前的研究表明,参与广泛的转录和代谢调节的去乙酰化酶 SIRT1,可能影响细胞增殖和炎症反应。然而,SIRT1 在 RA-FLS 中的作用尚不清楚。在这里,我们探讨了 SIRT1 对培养的 RA-FLS 的侵袭性和炎症反应的影响。与健康对照组相比,SIRT1 在 RA 患者的滑膜组织和 FLS 中的表达明显降低。SIRT1 的过表达显著抑制 RA-FLS 的增殖、迁移和侵袭。SIRT1 的过表达也显著增加 RA-FLS 的凋亡和 caspase-3 和 -8 的活性。在炎症表型方面,我们发现 SIRT1 显著降低 RA-FLS 分泌的 TNF-α、IL-6、IL-8 和 IL-1β。进一步的机制研究表明,SIRT1 通过减少 RA-FLS 中 p65 蛋白的表达、磷酸化和乙酰化来抑制 NF-κB 通路。我们的研究结果表明,SIRT1 通过抑制 FLS 的侵袭性表型和炎症反应,是 RA 发病机制中的一个关键调节因子。增强 FLS 中的 SIRT1 表达或功能可能通过抑制滑膜增生和炎症对 RA 具有治疗益处。

https://cdn.ncbi.nlm.nih.gov/pmc/blobs/91de/6013706/128d54d1f523/bsr-38-bsr20180541-g1.jpg

文献AI研究员

20分钟写一篇综述,助力文献阅读效率提升50倍。

立即体验

用中文搜PubMed

大模型驱动的PubMed中文搜索引擎

马上搜索

文档翻译

学术文献翻译模型,支持多种主流文档格式。

立即体验