Suppr超能文献

精神分裂症相关脑细胞类型的遗传鉴定。

Genetic identification of brain cell types underlying schizophrenia.

机构信息

Laboratory of Molecular Neurobiology, Department of Medical Biochemistry and Biophysics, Karolinska Institutet, Stockholm, Sweden.

UCL Institute of Neurology, Queen Square, London, UK.

出版信息

Nat Genet. 2018 Jun;50(6):825-833. doi: 10.1038/s41588-018-0129-5. Epub 2018 May 21.

Abstract

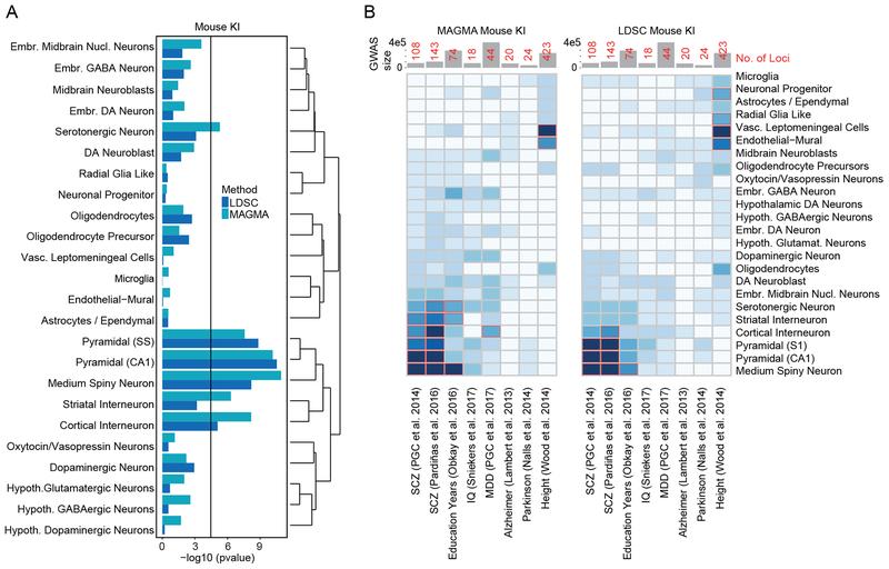
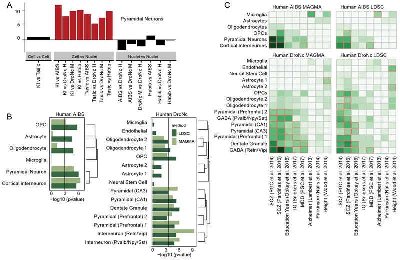
With few exceptions, the marked advances in knowledge about the genetic basis of schizophrenia have not converged on findings that can be confidently used for precise experimental modeling. By applying knowledge of the cellular taxonomy of the brain from single-cell RNA sequencing, we evaluated whether the genomic loci implicated in schizophrenia map onto specific brain cell types. We found that the common-variant genomic results consistently mapped to pyramidal cells, medium spiny neurons (MSNs) and certain interneurons, but far less consistently to embryonic, progenitor or glial cells. These enrichments were due to sets of genes that were specifically expressed in each of these cell types. We also found that many of the diverse gene sets previously associated with schizophrenia (genes involved in synaptic function, those encoding mRNAs that interact with FMRP, antipsychotic targets, etc.) generally implicated the same brain cell types. Our results suggest a parsimonious explanation: the common-variant genetic results for schizophrenia point at a limited set of neurons, and the gene sets point to the same cells. The genetic risk associated with MSNs did not overlap with that of glutamatergic pyramidal cells and interneurons, suggesting that different cell types have biologically distinct roles in schizophrenia.

摘要

除了极少数例外,精神分裂症遗传基础的知识的显著进展并没有汇聚到可以被用于精确实验建模的发现。通过应用单细胞 RNA 测序的大脑细胞分类学知识,我们评估了精神分裂症相关的基因组位置是否映射到特定的脑细胞类型。我们发现,常见变异的基因组结果一致映射到锥体细胞、中等棘突神经元(MSNs)和某些中间神经元,但与胚胎细胞、祖细胞或神经胶质细胞的一致性则差得多。这些富集是由于特定于这些细胞类型的一组基因。我们还发现,许多先前与精神分裂症相关的不同基因集(涉及突触功能的基因、与 FMRP 相互作用的 mRNA 编码基因、抗精神病药物靶点等)通常都暗示了相同的脑细胞类型。我们的结果表明了一个简洁的解释:精神分裂症的常见变异遗传结果指向了一组有限的神经元,而基因集则指向了相同的细胞。MSNs 的遗传风险与谷氨酸能锥体细胞和中间神经元的遗传风险没有重叠,这表明不同的细胞类型在精神分裂症中具有生物学上不同的作用。

https://cdn.ncbi.nlm.nih.gov/pmc/blobs/671b/6477180/ca1861902fde/nihms-956947-f0001.jpg

文献AI研究员

20分钟写一篇综述,助力文献阅读效率提升50倍。

立即体验

用中文搜PubMed

大模型驱动的PubMed中文搜索引擎

马上搜索

文档翻译

学术文献翻译模型,支持多种主流文档格式。

立即体验