Suppr超能文献

比较入侵杂草微甘菊与其原生近缘种的转录组分析为成功入侵的遗传基础提供了线索。

Comparative transcriptome analysis of the invasive weed Mikania micrantha with its native congeners provides insights into genetic basis underlying successful invasion.

机构信息

State Key Laboratory of Biocontrol and Guangdong Provincial Key Laboratory of Plant Resources, School of Life Sciences, Sun Yat-sen University, 135 Xingang West Road, 510275, Guangzhou, Guangdong, People's Republic of China.

Department of Life Science, National Taiwan Normal University, Taipei, Taiwan.

出版信息

BMC Genomics. 2018 May 24;19(1):392. doi: 10.1186/s12864-018-4784-9.

Abstract

BACKGROUND

Mikania micrantha H.B.K. (Asteraceae) is one of the world's most invasive weeds which has been rapidly expanding in tropical Asia, including China, while its close relative M. cordata, the only Mikania species native to China, shows no harm to the local ecosystems. These two species are very similar in morphology but differ remarkably in several ecological and physiological traits, representing an ideal system for comparative analysis to investigate the genetic basis underlying invasion success. In this study, we performed RNA-sequencing on the invader M. micrantha and its native congener M. cordata in China, to unravel the genetic basis underlying the strong invasiveness of M. micrantha. For a more robust comparison, another non-invasive congener M. cordifolia was also sequenced and compared.

RESULTS

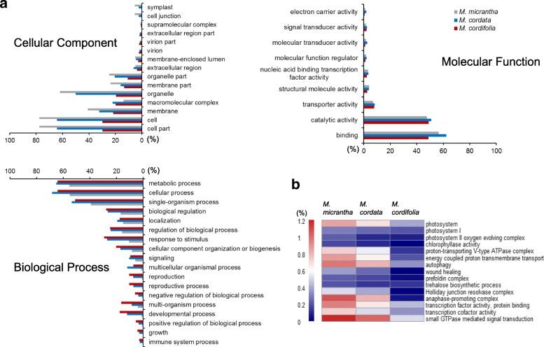
A total of 52,179, 55,835, and 52,983 unigenes were obtained for M. micrantha, M. cordata, and M. cordifolia, respectively. Phylogenetic analyses and divergence time dating revealed a relatively recent split between M. micrantha and M. cordata, i.e., approximately 4.81 million years ago (MYA), after their divergence with M. cordifolia (8.70 MYA). Gene ontology classifications, pathway assignments and differential expression analysis revealed higher representation or significant up-regulation of genes associated with photosynthesis, energy metabolism, protein modification and stress response in M. micrantha than in M. cordata or M. cordifolia. Analysis of accelerated evolution and positive selection also suggested the importance of these related genes and processes to the adaptability and invasiveness of M. micrantha. Particularly, most (77 out of 112, i.e. 68.75%) positively selected genes found in M. micrantha could be classified into four groups, i.e., energy acquisition and utilization (10 genes), growth and reproduction (13 genes), protection and repair (34 genes), and signal transduction and expression regulation (20 genes), which may have contributed to the high adaptability of M. micrantha to various new environments and the capability to occupy a wider niche, reflected in its high invasiveness.

CONCLUSIONS

We characterized the transcriptomes of the invasive species M. micrantha and its non-invasive congeners, M. cordata and M. cordifolia. A comparison of their transcriptomes provided insights into the genetic basis of the high invasiveness of M. micrantha.

摘要

背景

薇甘菊(Mikania micrantha H.B.K.)(菊科)是世界上最具侵略性的杂草之一,它在包括中国在内的热带亚洲迅速扩张,而其近亲中国特有的薇甘菊(M. cordata)对当地生态系统没有任何危害。这两个物种在形态上非常相似,但在几个生态和生理特征上差异显著,代表了一个理想的系统,可用于比较分析,以研究入侵成功的遗传基础。在这项研究中,我们对入侵物种薇甘菊(M. micrantha)及其中国本土同种薇甘菊(M. cordata)进行了 RNA 测序,以揭示薇甘菊(M. micrantha)具有强大侵略性的遗传基础。为了进行更稳健的比较,我们还对另一个非入侵种薇甘菊(M. cordifolia)进行了测序和比较。

结果

分别获得了薇甘菊(M. micrantha)、薇甘菊(M. cordata)和薇甘菊(M. cordifolia)的 52179、55835 和 52983 个非重叠基因。系统发育分析和分化时间估计表明,薇甘菊(M. micrantha)和薇甘菊(M. cordata)的分化时间相对较近,大约在 481 万年前(MYA),而它们与薇甘菊(M. cordifolia)的分化时间则为 870 万年前(MYA)。基因本体论分类、途径分配和差异表达分析表明,与薇甘菊(M. cordata)或薇甘菊(M. cordifolia)相比,与光合作用、能量代谢、蛋白质修饰和应激反应相关的基因在薇甘菊(M. micrantha)中表达更高或显著上调。加速进化和阳性选择分析也表明,这些相关基因和过程对薇甘菊(M. micrantha)的适应性和入侵性很重要。特别地,在薇甘菊(M. micrantha)中发现的 112 个(77 个,即 68.75%)阳性选择基因可以分为四类,即能量获取和利用(10 个基因)、生长和繁殖(13 个基因)、保护和修复(34 个基因)和信号转导和表达调控(20 个基因),这可能有助于薇甘菊(M. micrantha)适应各种新环境的高适应性,以及占领更广泛生态位的能力,反映在其高入侵性上。

结论

我们对入侵物种薇甘菊(M. micrantha)及其非入侵同种薇甘菊(M. cordata)和薇甘菊(M. cordifolia)进行了转录组分析。对它们的转录组进行比较,深入了解了薇甘菊(M. micrantha)高入侵性的遗传基础。

https://cdn.ncbi.nlm.nih.gov/pmc/blobs/5bd1/5968712/e574366b9503/12864_2018_4784_Fig1_HTML.jpg

文献AI研究员

20分钟写一篇综述,助力文献阅读效率提升50倍。

立即体验

用中文搜PubMed

大模型驱动的PubMed中文搜索引擎

马上搜索

文档翻译

学术文献翻译模型,支持多种主流文档格式。

立即体验