Suppr超能文献

通过 DNA 和蛋白联合免疫方案,并结合不同 Toll 样受体 4 佐剂控制恒河猴异源猴免疫缺陷病毒 SIV 感染。

Control of Heterologous Simian Immunodeficiency Virus SIV Infection by DNA and Protein Coimmunization Regimens Combined with Different Toll-Like-Receptor-4-Based Adjuvants in Macaques.

机构信息

Human Retrovirus Pathogenesis Section, Vaccine Branch, Center for Cancer Research, National Cancer Institute at Frederick, Frederick, Maryland, USA.

Human Retrovirus Section, Vaccine Branch, Center for Cancer Research, National Cancer Institute at Frederick, Frederick, Maryland, USA.

出版信息

J Virol. 2018 Jul 17;92(15). doi: 10.1128/JVI.00281-18. Print 2018 Aug 1.

Abstract

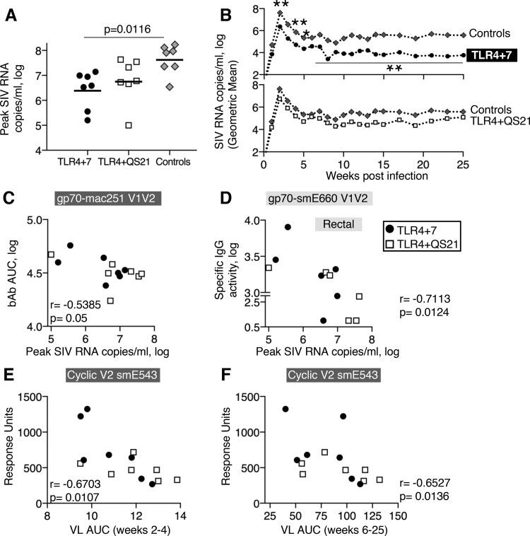
We developed a method of simultaneous vaccination with DNA and protein resulting in robust and durable cellular and humoral immune responses with efficient dissemination to mucosal sites and protection against simian immunodeficiency virus (SIV) infection. To further optimize the DNA-protein coimmunization regimen, we tested a SIV-based vaccine formulated with either of two Toll-like receptor 4 (TLR4) ligand-based liposomal adjuvant formulations (TLR4 plus TLR7 [TLR4+7] or TLR4 plus QS21 [TLR4+QS21]) in macaques. Although both vaccines induced humoral responses of similar magnitudes, they differed in their functional quality, including broader neutralizing activity and effector functions in the TLR4+7 group. Upon repeated heterologous SIV challenge, a trend of delayed viral acquisition was found in vaccinees compared to controls, which reached statistical significance in animals with the TRIM-5α-resistant (TRIM-5α R) allele. Vaccinees were preferentially infected by an SIV transmitted/founder virus carrying neutralization-resistant A/K mutations at residues 45 and 47 in Env, demonstrating a strong vaccine-induced sieve effect. In addition, the delay in virus acquisition directly correlated with SIV-specific neutralizing antibodies. The presence of mucosal V1V2 IgG binding antibodies correlated with a significantly decreased risk of virus acquisition in both TRIM-5α R and TRIM-5α-moderate/sensitive (TRIM-5α M/S) animals, although this vaccine effect was more prominent in animals with the TRIM-5α R allele. These data support the combined contribution of immune responses and genetic background to vaccine efficacy. Humoral responses targeting V2 and SIV-specific T cell responses correlated with viremia control. In conclusion, the combination of DNA and gp120 Env protein vaccine regimens using two different adjuvants induced durable and potent cellular and humoral responses contributing to a lower risk of infection by heterologous SIV challenge. An effective AIDS vaccine continues to be of paramount importance for the control of the pandemic, and it has been proven to be an elusive target. Vaccine efficacy trials and macaque challenge studies indicate that protection may be the result of combinations of many parameters. We show that a combination of DNA and protein vaccinations applied at the same time provides rapid and robust cellular and humoral immune responses and evidence for a reduced risk of infection. Vaccine-induced neutralizing antibodies and Env V2-specific antibodies at mucosal sites contribute to the delay of SIV acquisition, and genetic makeup (TRIM-5α) affects the effectiveness of the vaccine. These data are important for the design of better vaccines and may also affect other vaccine platforms.

摘要

我们开发了一种同时接种 DNA 和蛋白质的方法,这种方法可产生强大且持久的细胞和体液免疫应答,并有效地传播到黏膜部位,从而预防猿猴免疫缺陷病毒 (SIV) 感染。为了进一步优化 DNA-蛋白联合免疫方案,我们用两种基于 Toll 样受体 4 (TLR4) 的配体脂质体佐剂配方(TLR4+TLR7 [TLR4+7] 或 TLR4+QS21 [TLR4+QS21])配制了一种基于 SIV 的疫苗,并在猕猴中进行了测试。尽管这两种疫苗都诱导了具有相似幅度的体液免疫应答,但它们在功能质量上存在差异,包括在 TLR4+7 组中具有更广泛的中和活性和效应功能。在重复的异源 SIV 挑战中,与对照组相比,疫苗接种者的病毒获得时间呈延迟趋势,在具有 TRIM-5α 抗性 (TRIM-5α R) 等位基因的动物中达到了统计学意义。疫苗接种者优先被一种携带中和抗性 A/K 突变的 SIV 传播/创始病毒感染,Env 中的残基 45 和 47 处,这表明疫苗诱导了强烈的筛检效应。此外,病毒获得的延迟与 SIV 特异性中和抗体直接相关。在 TRIM-5α R 和 TRIM-5α 中度/敏感 (TRIM-5α M/S) 动物中,黏膜 V1V2 IgG 结合抗体的存在与病毒获得风险的显著降低相关,尽管这种疫苗作用在具有 TRIM-5α R 等位基因的动物中更为明显。这些数据支持免疫应答和遗传背景对疫苗功效的共同贡献。针对 V2 的体液应答和 SIV 特异性 T 细胞应答与病毒血症控制相关。总之,使用两种不同佐剂的 DNA 和 gp120 Env 蛋白疫苗方案的组合诱导了持久而强大的细胞和体液免疫应答,从而降低了异源 SIV 挑战感染的风险。有效的艾滋病疫苗对于控制大流行仍然至关重要,而它一直是一个难以实现的目标。疫苗功效试验和猕猴挑战研究表明,保护可能是许多参数的组合结果。我们表明,同时接种 DNA 和蛋白疫苗可快速产生强大的细胞和体液免疫应答,并证明感染风险降低。疫苗诱导的中和抗体和黏膜部位的 Env V2 特异性抗体有助于延迟 SIV 获得,遗传构成(TRIM-5α)影响疫苗的有效性。这些数据对于设计更好的疫苗很重要,也可能影响其他疫苗平台。

https://cdn.ncbi.nlm.nih.gov/pmc/blobs/1747/6052320/5c5e5e089f1a/zjv0151837360001.jpg

文献AI研究员

20分钟写一篇综述,助力文献阅读效率提升50倍。

立即体验

用中文搜PubMed

大模型驱动的PubMed中文搜索引擎

马上搜索

文档翻译

学术文献翻译模型,支持多种主流文档格式。

立即体验