Suppr超能文献

全球调控系统将鲍曼不动杆菌的毒力和抗生素耐药性与包膜稳态联系起来。

A global regulatory system links virulence and antibiotic resistance to envelope homeostasis in Acinetobacter baumannii.

机构信息

Department of Molecular Biology and Microbiology, Tufts University School of Medicine, Boston, Massachusetts, United States of America.

Howard Hughes Medical Institute, Boston, Massachusetts, United States of America.

出版信息

PLoS Pathog. 2018 May 24;14(5):e1007030. doi: 10.1371/journal.ppat.1007030. eCollection 2018 May.

Abstract

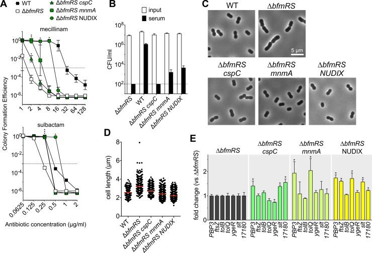
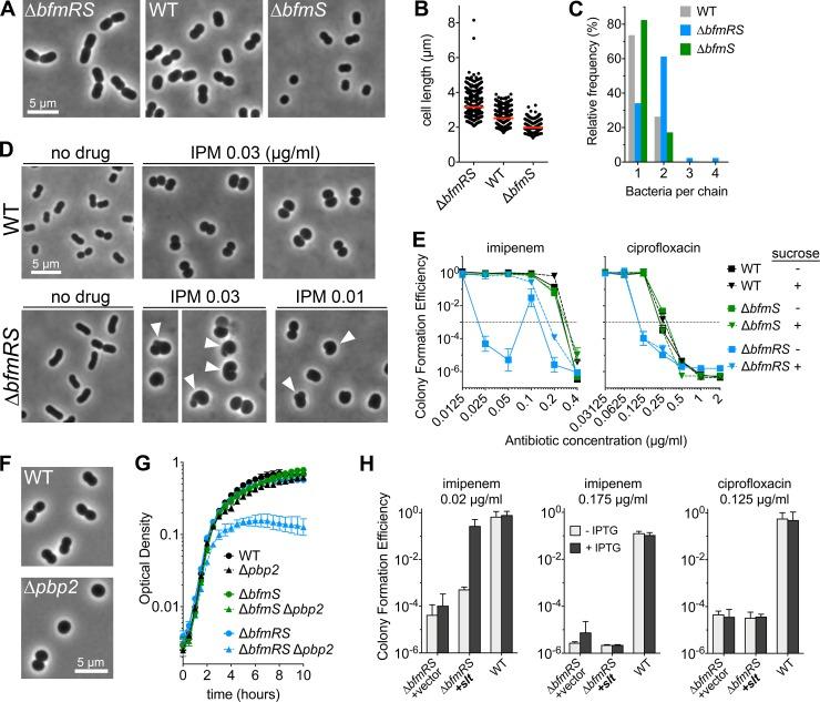
The nosocomial pathogen Acinetobacter baumannii is a significant threat due to its ability to cause infections refractory to a broad range of antibiotic treatments. We show here that a highly conserved sensory-transduction system, BfmRS, mediates the coordinate development of both enhanced virulence and resistance in this microorganism. Hyperactive alleles of BfmRS conferred increased protection from serum complement killing and allowed lethal systemic disease in mice. BfmRS also augmented resistance and tolerance against an expansive set of antibiotics, including dramatic protection from β-lactam toxicity. Through transcriptome profiling, we showed that BfmRS governs these phenotypes through global transcriptional regulation of a post-exponential-phase-like program of gene expression, a key feature of which is modulation of envelope biogenesis and defense pathways. BfmRS activity defended against cell-wall lesions through both β-lactamase-dependent and -independent mechanisms, with the latter being connected to control of lytic transglycosylase production and proper coordination of morphogenesis and division. In addition, hypersensitivity of bfmRS knockouts could be suppressed by unlinked mutations restoring a short, rod cell morphology, indicating that regulation of drug resistance, pathogenicity, and envelope morphogenesis are intimately linked by this central regulatory system in A. baumannii. This work demonstrates that BfmRS controls a global regulatory network coupling cellular physiology to the ability to cause invasive, drug-resistant infections.

摘要

医院获得性病原体鲍曼不动杆菌是一个重大威胁,因为它能够引起对广泛的抗生素治疗产生抗药性的感染。我们在这里表明,一种高度保守的感觉转导系统 BfmRS 介导了这种微生物增强毒力和耐药性的协调发展。BfmRS 的超活性等位基因赋予了从血清补体杀伤中增强的保护,并使小鼠发生致命的全身疾病。BfmRS 还增强了对广泛的抗生素的耐药性和耐受性,包括对β-内酰胺毒性的显著保护。通过转录组谱分析,我们表明 BfmRS 通过对指数后期样基因表达程序的全局转录调控来控制这些表型,其主要特征是调节包膜生物发生和防御途径。BfmRS 活性通过β-内酰胺酶依赖和非依赖机制来防御细胞壁损伤,后者与溶菌转糖基酶产生的控制和形态发生和分裂的适当协调有关。此外,bfmRS 敲除体的超敏性可以通过恢复短杆细胞形态的不相关突变来抑制,表明药物耐药性、致病性和包膜形态发生的调节通过该中心调节系统在鲍曼不动杆菌中紧密相连。这项工作表明,BfmRS 控制着一个将细胞生理学与引起侵袭性、耐药性感染的能力联系起来的全局调控网络。

https://cdn.ncbi.nlm.nih.gov/pmc/blobs/640d/5967708/74842c9068d3/ppat.1007030.g001.jpg

文献AI研究员

20分钟写一篇综述,助力文献阅读效率提升50倍。

立即体验

用中文搜PubMed

大模型驱动的PubMed中文搜索引擎

马上搜索

文档翻译

学术文献翻译模型,支持多种主流文档格式。

立即体验