Suppr超能文献

纳米颗粒递送Cas9核糖核蛋白和供体DNA可诱导同源定向DNA修复。

Nanoparticle delivery of Cas9 ribonucleoprotein and donor DNA induces homology-directed DNA repair.

作者信息

Lee Kunwoo, Conboy Michael, Park Hyo Min, Jiang Fuguo, Kim Hyun Jin, Dewitt Mark A, Mackley Vanessa A, Chang Kevin, Rao Anirudh, Skinner Colin, Shobha Tamanna, Mehdipour Melod, Liu Hui, Huang Wen-Chin, Lan Freeman, Bray Nicolas L, Li Song, Corn Jacob E, Kataoka Kazunori, Doudna Jennifer A, Conboy Irina, Murthy Niren

机构信息

GenEdit, Berkeley, CA, 94720-0001, USA.

Department of Bioengineering, University of California, Berkeley, Berkeley, CA, 94720, USA.

出版信息

Nat Biomed Eng. 2017;1:889-901. doi: 10.1038/s41551-017-0137-2. Epub 2017 Oct 2.

Abstract

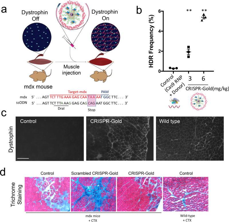
CRISPR/Cas9-based therapeutics, especially those that can correct gene mutations via homology directed repair (HDR), have the potential to revolutionize the treatment of genetic diseases. However, HDR-based therapeutics are challenging to develop because they require simultaneous delivery of Cas9 protein, guide RNA and donor DNA. Here, we demonstrate that a delivery vehicle composed of gold nanoparticles conjugated to DNA and complexed with cationic endosomal disruptive polymers can deliver Cas9 ribonucleoprotein and donor DNA into a wide variety of cell types, and efficiently correct the DNA mutation that causes Duchenne muscular dystrophy in mice via local injection, with minimal off-target DNA damage.

摘要

基于CRISPR/Cas9的疗法,尤其是那些能够通过同源定向修复(HDR)纠正基因突变的疗法,有可能彻底改变遗传疾病的治疗方式。然而,基于HDR的疗法开发具有挑战性,因为它们需要同时递送Cas9蛋白、引导RNA和供体DNA。在这里,我们证明了一种由与DNA共轭并与阳离子内体破坏聚合物复合的金纳米颗粒组成的递送载体,可以将Cas9核糖核蛋白和供体DNA递送至多种细胞类型,并通过局部注射有效纠正导致小鼠杜氏肌营养不良症的DNA突变,同时使脱靶DNA损伤最小化。

https://cdn.ncbi.nlm.nih.gov/pmc/blobs/2446/5968829/4f0b819d54e1/nihms901526f1.jpg

文献AI研究员

20分钟写一篇综述,助力文献阅读效率提升50倍。

立即体验

用中文搜PubMed

大模型驱动的PubMed中文搜索引擎

马上搜索

文档翻译

学术文献翻译模型,支持多种主流文档格式。

立即体验