Suppr超能文献

接种保护的小鼠肝脏对疟原虫血期早期显性感染的基因表达。

Gene expression of the liver of vaccination-protected mice in response to early patent infections of Plasmodium chabaudi blood-stage malaria.

机构信息

Department of Zoology, College of Science, King Saud University, P.O. Box: 2455, Riyadh, 11451, Saudi Arabia.

Department of Zoology and Entomology, Faculty of Science, Helwan University, Cairo, Egypt.

出版信息

Malar J. 2018 May 29;17(1):215. doi: 10.1186/s12936-018-2366-6.

Abstract

BACKGROUND

The role of the liver for survival of blood-stage malaria is only poorly understood. In experimental blood-stage malaria with Plasmodium chabaudi, protective vaccination induces healing and, thus, survival of otherwise lethal infections. This model is appropriate to study the role of the liver in vaccination-induced survival of blood-stage malaria.

METHODS

Female Balb/c mice were vaccinated with a non-infectious vaccine consisting of plasma membranes isolated in the form of erythrocyte ghosts from P. chabaudi-infected erythrocytes at week 3 and week 1 before infection with P. chabaudi blood-stage malaria. Gene expression microarrays and quantitative real-time PCR were used to investigate the response of the liver, in terms of expression of mRNA and long intergenic non-coding (linc)RNA, to vaccination-induced healing infections and lethal P. chabaudi malaria at early patency on day 4 post infection, when parasitized erythrocytes begin to appear in peripheral blood.

RESULTS

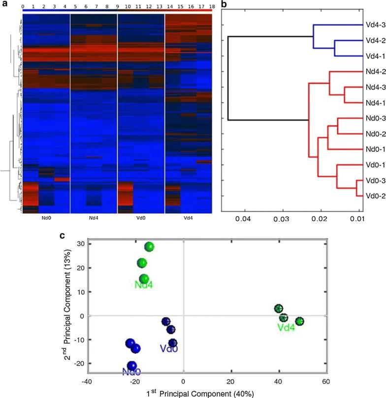
In vaccination-induced healing infections, 23 genes were identified to be induced in the liver by > tenfold at p < 0.01. More than one-third were genes known to be involved in erythropoiesis, such as Kel, Rhag, Ahsp, Ermap, Slc4a1, Cldn13 Gata1, and Gfi1b. Another group of > tenfold expressed genes include genes involved in natural cytotoxicity, such as those encoding killer cell lectin-like receptors Klrb1a, Klrc3, Klrd1, the natural cytotoxicity-triggering receptor 1 Ncr1, as well as the granzyme B encoding Gzmb. Additionally, a series of genes involved in the control of cell cycle and mitosis were identified: Ccnb1, Cdc25c, Ckap2l were expressed > tenfold only in vaccination-protected mice, and the expression of 22 genes was at least 100% higher in vaccination-protected mice than in non-vaccinated mice. Furthermore, distinct lincRNA species were changed by > threefold in livers of vaccination-protected mice, whereas lethal malaria induced different lincRNAs.

CONCLUSION

The present data suggest that protective vaccination accelerates the malaria-induced occurrence of extramedullary erythropoiesis, generation of liver-resident cytotoxic cells, and regeneration from malaria-induced injury in the liver at early patency, which may be critical for final survival of otherwise lethal blood-stage malaria of P. chabaudi.

摘要

背景

肝脏在疟原虫血期生存中的作用尚不完全清楚。在伯氏疟原虫(Plasmodium chabaudi)的实验性血期疟原虫感染中,保护性疫苗可诱导治愈,从而使原本致命的感染得以存活。该模型适用于研究肝脏在疫苗诱导的血期疟原虫存活中的作用。

方法

雌性 Balb/c 小鼠在第 3 周和第 1 周接受由源自感染伯氏疟原虫红细胞的红细胞血影组成的非感染性疫苗接种,以在感染伯氏疟原虫血期疟疾前进行疫苗接种。使用基因表达微阵列和实时定量 PCR 来研究肝脏在接种诱导的治愈感染和早期出现(感染后第 4 天开始出现寄生红细胞)时的基因表达,即感染后第 4 天的致死性伯氏疟原虫疟疾。

结果

在接种诱导的治愈感染中,有 23 个基因在肝脏中的表达被鉴定为> 10 倍(p < 0.01)。三分之一以上是已知参与红细胞生成的基因,如 Kel、Rhag、Ahsp、Ermap、Slc4a1、Cldn13、Gata1 和 Gfi1b。另一组> 10 倍表达的基因包括参与自然细胞毒性的基因,如编码杀伤细胞凝集素样受体 Klrb1a、Klrc3、Klrd1、自然细胞毒性触发受体 1 Ncr1 以及颗粒酶 B 编码基因 Gzmb。此外,还鉴定了一系列参与细胞周期和有丝分裂控制的基因:Ccnb1、Cdc25c 和 Ckap2l 在仅接种保护的小鼠中表达> 10 倍,而在接种保护的小鼠中,22 个基因的表达至少比非接种的小鼠高 100%。此外,在接种保护的小鼠肝脏中,特定的 lincRNA 种类变化> 3 倍,而致死性疟疾诱导不同的 lincRNA。

结论

本研究数据表明,保护性疫苗可加速疟原虫诱导的骨髓外红细胞生成、肝脏驻留细胞毒性细胞的产生以及在早期出现时从疟原虫诱导的肝脏损伤中再生,这可能对伯氏疟原虫的致命性血期疟疾的最终存活至关重要。

https://cdn.ncbi.nlm.nih.gov/pmc/blobs/274e/5975554/7d58879eec7e/12936_2018_2366_Fig1_HTML.jpg

文献AI研究员

20分钟写一篇综述,助力文献阅读效率提升50倍。

立即体验

用中文搜PubMed

大模型驱动的PubMed中文搜索引擎

马上搜索

文档翻译

学术文献翻译模型,支持多种主流文档格式。

立即体验