Suppr超能文献

miR-195-5p 通过抑制 Wnt/-Catenin 激活来调节真皮乳头细胞的毛囊诱导性。

miR-195-5p Regulates Hair Follicle Inductivity of Dermal Papilla Cells by Suppressing Wnt/-Catenin Activation.

机构信息

Department of Pathology and Physiopathology, Guilin Medical University, Guilin, Guangxi 541004, China.

Department of Cardiology, First Affiliated Hospital, Shantou University Medical College, Shantou, Guangdong 515041, China.

出版信息

Biomed Res Int. 2018 Apr 22;2018:4924356. doi: 10.1155/2018/4924356. eCollection 2018.

Abstract

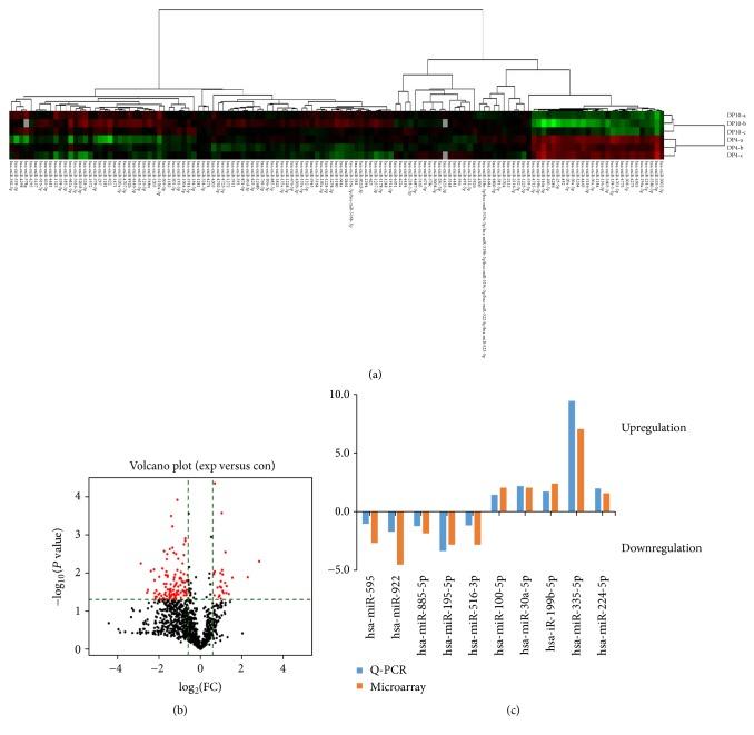
Dermal papilla (DP) cells play a vital role in hair follicle (HF) development and postnatal hair cycling. However, the abilities are lost on further culture. Recent studies have demonstrated significant influences of posttranscriptional regulation by microRNA (miRNA) on HF development. The current study aims to investigate how miRNAs regulate Wnt/-catenin to control HF inductivity of DP cells by performing microarray analysis in early- and late-passage DP cells and transfecting with miRNAs inhibitor or mimic. Results showed early-passage DP cells strongly expressed miRNAs related to inhibition of noncanonical Wnt pathways. In late-passage DP cells, miRNAs capable of inhibiting the canonical Wnt/-catenin pathway were upregulated, in addition to the miRNAs targeting the noncanonical Wnt pathway. Moreover, we verified that -catenin expression was downregulated by miR-195-5p overexpression in dose manner. Meanwhile LRP6 expression was downregulated in both protein and mRNA as well as the genes involved in the hair inductivity of DP cells. These results suggest that the appearance of miRNAs that suppress the Wnt/-catenin pathway may be responsible for the loss of ability of DP cells in culture and miR-195-5p is the potential key factor involved in regulating HF inductivity of DP cells.

摘要

真皮乳头 (DP) 细胞在毛囊 (HF) 发育和出生后毛发周期中起着至关重要的作用。然而,在进一步培养中这些能力会丧失。最近的研究表明,miRNA(微小 RNA)的转录后调控对 HF 发育有显著影响。本研究旨在通过对早期和晚期 DP 细胞进行微阵列分析以及用 miRNA 抑制剂或模拟物转染,研究 miRNA 如何通过调控 Wnt/-catenin 来控制 DP 细胞的 HF 诱导能力。结果表明,早期 DP 细胞强烈表达与非经典 Wnt 途径抑制相关的 miRNA。在晚期 DP 细胞中,除了针对非经典 Wnt 途径的 miRNA 外,还上调了能够抑制经典 Wnt/-catenin 途径的 miRNA。此外,我们验证了 miR-195-5p 的过表达以剂量依赖的方式下调了 -catenin 的表达。同时,LRP6 的表达在蛋白和 mRNA 水平以及 DP 细胞毛发诱导能力相关的基因均下调。这些结果表明,抑制 Wnt/-catenin 途径的 miRNA 的出现可能是 DP 细胞在培养中丧失能力的原因,而 miR-195-5p 是参与调控 DP 细胞 HF 诱导能力的潜在关键因素。

https://cdn.ncbi.nlm.nih.gov/pmc/blobs/d14c/5937601/caab2446cfb4/BMRI2018-4924356.001.jpg

文献AI研究员

20分钟写一篇综述,助力文献阅读效率提升50倍。

立即体验

用中文搜PubMed

大模型驱动的PubMed中文搜索引擎

马上搜索

文档翻译

学术文献翻译模型,支持多种主流文档格式。

立即体验