Suppr超能文献

大鼠脚桥核和外侧被盖背核中谷氨酸能、γ-氨基丁酸能和胆碱能神经元的体视学估计

Stereological Estimates of Glutamatergic, GABAergic, and Cholinergic Neurons in the Pedunculopontine and Laterodorsal Tegmental Nuclei in the Rat.

作者信息

Luquin Esther, Huerta Ibone, Aymerich María S, Mengual Elisa

机构信息

Division of Neurosciences, Center for Applied Medical Research (CIMA), University of Navarra, Pamplona, Spain.

Department of Biochemistry and Genetics, School of Science, University of Navarra, Pamplona, Spain.

出版信息

Front Neuroanat. 2018 May 11;12:34. doi: 10.3389/fnana.2018.00034. eCollection 2018.

Abstract

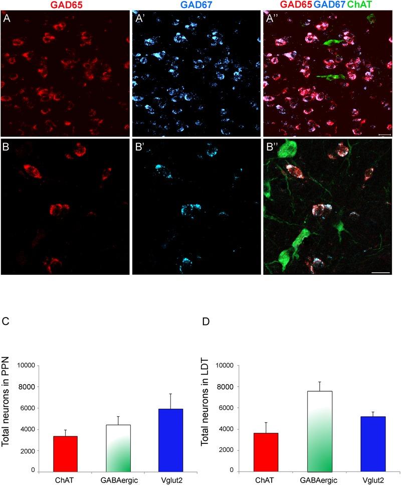
The pedunculopontine tegmental nucleus (PPN) and laterodorsal tegmental nucleus (LDT) are functionally associated brainstem structures implicated in behavioral state control and sensorimotor integration. The PPN is also involved in gait and posture, while the LDT plays a role in reward. Both nuclei comprise characteristic cholinergic neurons intermingled with glutamatergic and GABAergic cells whose absolute numbers in the rat have been only partly established. Here we sought to determine the complete phenotypical profile of each nucleus to investigate potential differences between them. Counts were obtained using stereological methods after the simultaneous visualization of cholinergic and either glutamatergic or GABAergic cells. The two isoforms of glutamic acid decarboxylase (GAD), GAD65 and GAD67, were separately analyzed. Dual hybridization revealed coexpression of GAD65 and GAD67 mRNAs in ∼90% of GAD-positive cells in both nuclei; thus, the estimated mean numbers of (1) cholinergic, (2) glutamatergic, and (3) GABAergic cells in PPN and LDT, respectively, were (1) 3,360 and 3,650; (2) 5,910 and 5,190; and (3) 4,439 and 7,599. These data reveal significant differences between PPN and LDT in their relative phenotypical composition, which may underlie some of the functional differences observed between them. The estimation of glutamatergic cells was significantly higher in the caudal PPN, supporting the reported functional rostrocaudal segregation in this nucleus. Finally, a small subset of cholinergic neurons (8% in PPN and 5% in LDT) also expressed the glutamatergic marker Vglut2, providing anatomical evidence for a potential corelease of transmitters at specific target areas.

摘要

脚桥被盖核(PPN)和外侧背盖核(LDT)是在功能上相关的脑干结构,与行为状态控制和感觉运动整合有关。PPN还参与步态和姿势,而LDT在奖赏中起作用。这两个核都包含特征性的胆碱能神经元,与谷氨酸能和γ-氨基丁酸能(GABA能)细胞混合在一起,其在大鼠中的绝对数量仅部分确定。在这里,我们试图确定每个核的完整表型特征,以研究它们之间的潜在差异。在同时可视化胆碱能细胞和谷氨酸能或GABA能细胞后,使用体视学方法进行计数。分别分析了谷氨酸脱羧酶(GAD)的两种同工型GAD65和GAD67。双重杂交显示,在两个核中约90%的GAD阳性细胞中,GAD65和GAD67 mRNA共表达;因此,PPN和LDT中(1)胆碱能、(2)谷氨酸能和(3)GABA能细胞的估计平均数量分别为(1)3360和3650;(2)5910和5190;以及(3)4439和7599。这些数据揭示了PPN和LDT在相对表型组成上的显著差异,这可能是它们之间观察到的一些功能差异的基础。在尾侧PPN中,谷氨酸能细胞的估计数量显著更高,支持了该核中报道的功能头尾分离。最后,一小部分胆碱能神经元(PPN中为8%,LDT中为5%)也表达谷氨酸能标记物Vglut2,为特定靶区域递质的潜在共释放提供了解剖学证据。

https://cdn.ncbi.nlm.nih.gov/pmc/blobs/8be6/5958217/c2addb6757e7/fnana-12-00034-g001.jpg

文献AI研究员

20分钟写一篇综述,助力文献阅读效率提升50倍。

立即体验

用中文搜PubMed

大模型驱动的PubMed中文搜索引擎

马上搜索

文档翻译

学术文献翻译模型,支持多种主流文档格式。

立即体验