Suppr超能文献

中国南方犬类中新型重配流感病毒的出现和进化。

Emergence and Evolution of Novel Reassortant Influenza A Viruses in Canines in Southern China.

机构信息

College of Animal Science and Technology, Guangxi University, Nanning, Guangxi, China.

Department of Microbiology, Icahn School of Medicine at Mount Sinai, New York, New York, USA.

出版信息

mBio. 2018 Jun 5;9(3):e00909-18. doi: 10.1128/mBio.00909-18.

Abstract

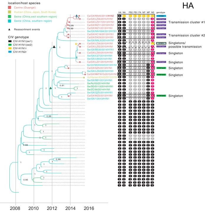
The capacity of influenza A viruses (IAVs) to host jump from animal reservoir species to humans presents an ongoing pandemic threat. Birds and swine are considered major reservoirs of viral genetic diversity, whereas equines and canines have historically been restricted to one or two stable IAV lineages with no transmission to humans. Here, by sequencing the complete genomes of 16 IAVs obtained from canines in southern China (Guangxi Zhuang Autonomous Region [Guangxi]) in 2013 to 2015, we demonstrate that the evolution of canine influenza viruses (CIVs) in Asian dogs is increasingly complex, presenting a potential threat to humans. First, two reassortant H1N1 virus genotypes were introduced independently from swine into canines in Guangxi, including one genotype associated with a zoonotic infection. The genomes contain segments from three lineages that circulate in swine in China: North American triple reassortant H3N2, Eurasian avian-like H1N1, and pandemic H1N1. Furthermore, the swine-origin H1N1 viruses have transmitted onward in canines and reassorted with the CIV-H3N2 viruses that circulate endemically in Asian dogs, producing three novel reassortant CIV genotypes (H1N1r, H1N2r, and H3N2r [r stands for reassortant]). CIVs from this study were collected primarily from pet dogs presenting with respiratory symptoms at veterinary clinics, but dogs in Guangxi are also raised for meat, and street dogs roam freely, creating a more complex ecosystem for CIV transmission. Further surveillance is greatly needed to understand the full genetic diversity of CIV in southern China, the nature of viral emergence and persistence in the region's diverse canine populations, and the zoonotic risk as the viruses continue to evolve. Mammals have emerged as critically underrecognized sources of influenza virus diversity, including pigs that were the source of the 2009 pandemic and bats and bovines that harbor highly divergent viral lineages. Here, we identify two reassortant IAVs that recently host switched from swine to canines in southern China, including one virus with known zoonotic potential. Three additional genotypes were generated via reassortment events in canine hosts, demonstrating the capacity of dogs to serve as "mixing vessels." The continued expansion of IAV diversity in canines with high human contact rates requires enhanced surveillance and ongoing evaluation of emerging pandemic threats.

摘要

甲型流感病毒(IAV)从动物宿主物种跳跃到人类的能力构成了持续的大流行威胁。鸟类和猪被认为是病毒遗传多样性的主要宿主,而马和犬类则一直局限于一到两种稳定的 IAV 谱系,不会传播给人类。在这里,我们通过对 2013 年至 2015 年期间从中国南方(广西壮族自治区)的犬类中获得的 16 株 IAV 进行全基因组测序,证明了亚洲犬类流感病毒(CIV)的进化越来越复杂,对人类构成潜在威胁。首先,两种重配的 H1N1 病毒基因型分别独立地从猪传播到广西的犬类中,其中一种基因型与人畜共患感染有关。基因组包含在中国猪中流行的三个谱系的片段:北美三重重配 H3N2、欧亚类禽流感 H1N1 和大流行 H1N1。此外,猪源 H1N1 病毒在犬类中继续传播,并与在亚洲犬类中流行的 CIV-H3N2 病毒重配,产生了三种新的重配 CIV 基因型(H1N1r、H1N2r 和 H3N2r[r 代表重配])。本研究中收集的 CIV 主要来自兽医诊所出现呼吸道症状的宠物犬,但广西的犬类也被用于肉类生产,流浪犬四处游荡,为 CIV 传播创造了更复杂的生态系统。需要进一步监测,以了解中国南方 CIV 的全部遗传多样性、该地区多样化犬类种群中病毒出现和持续存在的性质以及病毒不断进化时的人畜共患病风险。哺乳动物已成为流感病毒多样性的严重被低估的来源,包括引发 2009 年大流行的猪以及携带高度分化病毒谱系的蝙蝠和牛。在这里,我们鉴定了两种最近从中国南方的猪宿主跳跃到犬类的重配 IAV,其中一种病毒具有已知的人畜共患病潜力。通过犬类宿主的重配事件产生了另外三种基因型,证明了犬类作为“混合容器”的能力。具有高人类接触率的犬类中 IAV 多样性的持续扩展需要加强监测和对新出现的大流行威胁的持续评估。

https://cdn.ncbi.nlm.nih.gov/pmc/blobs/11c4/5989073/a23a469d9ea3/mbo0031839080001.jpg

文献AI研究员

20分钟写一篇综述,助力文献阅读效率提升50倍。

立即体验

用中文搜PubMed

大模型驱动的PubMed中文搜索引擎

马上搜索

文档翻译

学术文献翻译模型,支持多种主流文档格式。

立即体验