Suppr超能文献

程序性死亡配体1(PD-L1)表达是根据CD8和叉头框蛋白3(FOXP3)免疫标志物水平分层的胃癌患者亚组中的一个预后因素。

PD-L1 expression is a prognostic factor in subgroups of gastric cancer patients stratified according to their levels of CD8 and FOXP3 immune markers.

作者信息

Ying Le, Yan Feng, Meng Qiaohong, Yu Liang, Yuan Xiangliang, Gantier Michael P, Williams Bryan R G, Chan David W, Shi Liyun, Tu Yugang, Ni Peihua, Wang Xuefeng, Chen Weisan, Zang Xingxing, Xu Dakang, Hu Yiqun

机构信息

Faculty of Medical Laboratory Science, Ruijin Hospital, School of Medicine, Shanghai Jiao Tong University, Shanghai, P. R. China.

Institute of Ageing Research, Hangzhou Normal University School of Medicine, Hangzhou, P. R. China.

出版信息

Oncoimmunology. 2018 Feb 20;7(6):e1433520. doi: 10.1080/2162402X.2018.1433520. eCollection 2018.

Abstract

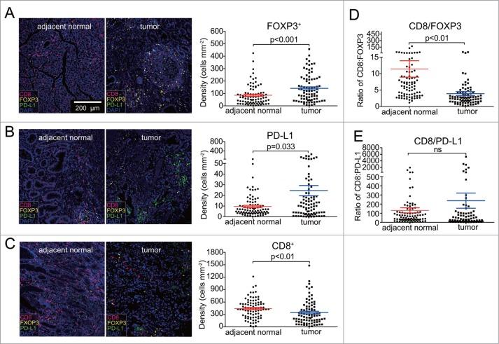
Current studies aiming at identifying single immune markers with prognostic value have limitations in the context of complex antitumor immunity and cancer immune evasion. Here, we show how the integration of several immune markers influences the predictions of prognosis of gastric cancer (GC) patients. We analyzed Tissue Microarray (TMA) by multiplex immunohistochemistry and measured the expression of immune checkpoint molecule PD-L1 together with antitumor CD8 T cells and immune suppressive FOXP3 Treg cells in a cohort of GC patients. Unsupervised hierarchical clustering analysis of these markers was used to define correlations between CD8 T, FOXP3 Treg and PD-L1 cell densities. We found that FOXP3 and PD-L1 densities were elevated while CD8 T cells were decreased in tumor tissues compared to their adjacent normal tissues. However, patient stratification based on each one of these markers individually did not show significant prognostic value on patient survival. Conversely, combination of the ratios of CD8/FOXP3 and CD8/PD-L1 enabled the identification of patient subgroups with different survival outcomes. As such, high densities of PD-L1 in patients with high CD8/FOXP3 and low CD8/PD-L1 ratios correlated with increased survival. Collectively, this work demonstrates the need for the integration of several immune markers to obtain more meaningful survival prognosis and patient stratification. In addition, our work provides insights into the complex tumor immune evasion and immune regulation by the tumor-infiltrating effector and suppressor cells, informing on the best use of immunotherapy options for treating patients.

摘要

目前旨在识别具有预后价值的单一免疫标志物的研究,在复杂的抗肿瘤免疫和癌症免疫逃逸背景下存在局限性。在此,我们展示了整合多种免疫标志物如何影响胃癌(GC)患者预后的预测。我们通过多重免疫组织化学分析组织微阵列(TMA),并在一组GC患者中测量免疫检查点分子PD-L1以及抗肿瘤CD8 T细胞和免疫抑制性FOXP3调节性T细胞(Treg)的表达。对这些标志物进行无监督层次聚类分析,以确定CD8 T细胞、FOXP3 Treg细胞和PD-L1细胞密度之间的相关性。我们发现,与相邻正常组织相比,肿瘤组织中FOXP3和PD-L1密度升高,而CD8 T细胞减少。然而,基于这些标志物中的每一个单独对患者进行分层,并未显示出对患者生存具有显著的预后价值。相反,CD8/FOXP3和CD8/PD-L1比值的组合能够识别出具有不同生存结果的患者亚组。因此,在CD8/FOXP3比值高且CD8/PD-L1比值低的患者中,高密度的PD-L1与生存率增加相关。总的来说,这项工作表明需要整合多种免疫标志物,以获得更有意义的生存预后和患者分层。此外,我们的工作为肿瘤浸润效应细胞和抑制细胞介导的复杂肿瘤免疫逃逸和免疫调节提供了见解,为治疗患者的免疫治疗方案的最佳使用提供了依据。

https://cdn.ncbi.nlm.nih.gov/pmc/blobs/52a4/5980489/2b1a83265556/koni-07-06-1433520-g001.jpg

文献AI研究员

20分钟写一篇综述,助力文献阅读效率提升50倍。

立即体验

用中文搜PubMed

大模型驱动的PubMed中文搜索引擎

马上搜索

文档翻译

学术文献翻译模型,支持多种主流文档格式。

立即体验