Suppr超能文献

PD-1/PD-L1通路:结直肠癌中对免疫原性化疗的一种适应性免疫抵抗机制。

PD-1/PD-L1 pathway: an adaptive immune resistance mechanism to immunogenic chemotherapy in colorectal cancer.

作者信息

Dosset Magalie, Vargas Thaiz Rivera, Lagrange Anaïs, Boidot Romain, Végran Frédérique, Roussey Aurélie, Chalmin Fanny, Dondaine Lucile, Paul Catherine, Lauret Marie-Joseph Elodie, Martin François, Ryffel Bernhard, Borg Christophe, Adotévi Olivier, Ghiringhelli François, Apetoh Lionel

机构信息

INSERM, U1231, Dijon, France.

INSERM, U1098, Besançon, France.

出版信息

Oncoimmunology. 2018 Mar 15;7(6):e1433981. doi: 10.1080/2162402X.2018.1433981. eCollection 2018.

Abstract

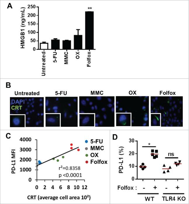
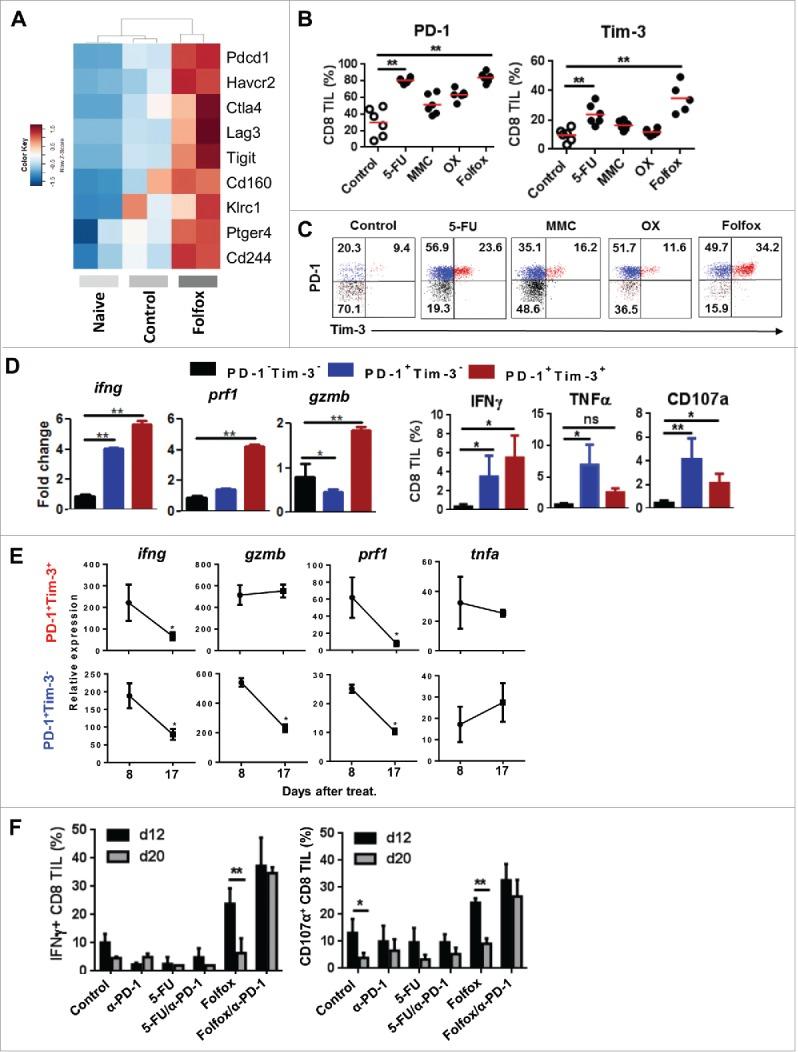
Chemotherapy is currently evaluated in order to enhance the efficacy of immune checkpoint blockade (ICB) therapy in colorectal cancer. However, the mechanisms by which these drugs could synergize with ICB remains unclear. The impact of chemotherapy on the PD-1/PD-L1 pathway and the resulting anticancer immune responses was assessed in two mouse models of colorectal cancer and validated in tumor samples from metastatic colorectal cancer patients that received neoadjuvant treatment. We demonstrated that 5-Fluorouracil plus Oxaliplatin (Folfox) drove complete tumor cure in mice when combined to anti-PD-1 treatment, while each monotherapy failed. This synergistic effect relies on the ability of Folfox to induce tumor infiltration by activated PD-1 CD8 T cells in a T-bet dependent manner. This effect was concomitantly associated to the expression of PD-L1 on tumor cells driven by IFN-γ secreted by PD-1+ CD8 T cells, indicating that Folfox triggers tumor adaptive immune resistance. Finally, we observed an induction of PD-L1 expression and high CD8 T cell infiltration in the tumor microenvironment of colorectal cancer patients treated by Folfox regimen. Our study delineates a molecular pathway involved in Folfox-induced adaptive immune resistance in colorectal cancer. The results strongly support the use of immune checkpoint blockade therapy in combination with chemotherapies like Folfox.

摘要

目前正在评估化疗,以提高免疫检查点阻断(ICB)疗法在结直肠癌中的疗效。然而,这些药物与ICB协同作用的机制仍不清楚。在两种结直肠癌小鼠模型中评估了化疗对PD-1/PD-L1通路的影响以及由此产生的抗癌免疫反应,并在接受新辅助治疗的转移性结直肠癌患者的肿瘤样本中得到验证。我们证明,5-氟尿嘧啶加奥沙利铂(Folfox)与抗PD-1治疗联合使用时可使小鼠肿瘤完全治愈,而每种单一疗法均失败。这种协同效应依赖于Folfox以T-bet依赖的方式诱导活化的PD-1 CD8 T细胞浸润肿瘤的能力。这种效应同时与PD-1+ CD8 T细胞分泌的IFN-γ驱动的肿瘤细胞上PD-L1的表达相关,表明Folfox触发肿瘤适应性免疫抵抗。最后,我们观察到接受Folfox方案治疗的结直肠癌患者肿瘤微环境中PD-L1表达的诱导和高CD8 T细胞浸润。我们的研究描绘了一条参与Folfox诱导的结直肠癌适应性免疫抵抗的分子途径。结果有力地支持了免疫检查点阻断疗法与Folfox等化疗联合使用。

https://cdn.ncbi.nlm.nih.gov/pmc/blobs/76eb/5980491/500e23946cfd/koni-07-06-1433981-g001.jpg

文献AI研究员

20分钟写一篇综述,助力文献阅读效率提升50倍。

立即体验

用中文搜PubMed

大模型驱动的PubMed中文搜索引擎

马上搜索

文档翻译

学术文献翻译模型,支持多种主流文档格式。

立即体验