Suppr超能文献

在转移性去势抵抗性前列腺癌患者中,DNA疫苗与程序性死亡受体1(PD-1)阻断剂同时使用而非序贯使用时可引发抗肿瘤反应。

Concurrent, but not sequential, PD-1 blockade with a DNA vaccine elicits anti-tumor responses in patients with metastatic, castration-resistant prostate cancer.

作者信息

McNeel Douglas G, Eickhoff Jens C, Wargowski Ellen, Zahm Christopher, Staab Mary Jane, Straus Jane, Liu Glenn

机构信息

University of Wisconsin Carbone Comprehensive Cancer Center, Madison, WI 53705, USA.

Department of Biostatistics, University of Wisconsin, Madison, WI 53792, USA.

出版信息

Oncotarget. 2018 May 22;9(39):25586-25596. doi: 10.18632/oncotarget.25387.

Abstract

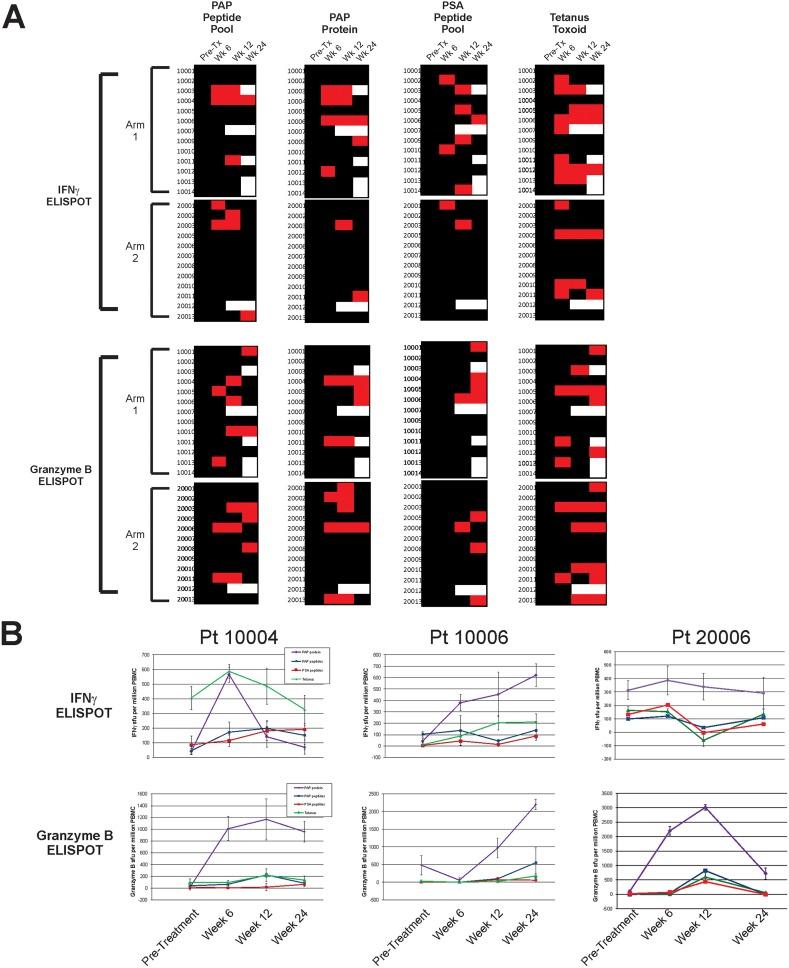
T-cell checkpoint inhibitors have demonstrated dramatic clinical activity against multiple cancer types, however little activity in patients with prostate cancer. Conversely, an anti-tumor vaccine was approved for the treatment of prostate cancer, having demonstrated an improvement in overall survival, despite few objective disease responses. In murine studies, we found that PD-1 expression on CD8+ T cells increased following anti-tumor vaccination, and that PD-1/PD-L1 blockade at the time of immunization elicited greater anti-tumor responses. Based on these data we initiated a pilot trial evaluating the immunological and clinical efficacy of a DNA encoding prostatic acid phosphatase (PAP) when delivered in combination with pembrolizumab. 26 patients were treated for 12 weeks with vaccine and received pembrolizumab either during this time or during the subsequent 12 weeks. Adverse events included grade 2 and 3 fatigue, diarrhea, thyroid dysfunction, and hepatitis. Median time to radiographic progression was not different between study arms. 8/13 (62%) of patients treated concurrently, and 1/12 (8%, p=0.01) of patients treated sequentially, experienced PSA declines from baseline. Of these, two were over 50% and one was a complete PSA response. No confirmed CR or PR were observed, however 4/5 patients treated concurrently had measurable decreases in tumor volume at 12 weeks. PSA declines were associated with the development of PAP-specific Th1-biased T cell immunity and CD8+ T cell infiltration in metastatic tumor biopsy specimens. These data are the first report of a clinical trial demonstrating that the efficacy of an anti-tumor vaccine can be augmented by concurrent PD-1 blockade.

摘要

T细胞检查点抑制剂已在多种癌症类型中展现出显著的临床活性,但在前列腺癌患者中活性较低。相反,一种抗肿瘤疫苗已获批用于治疗前列腺癌,尽管客观疾病缓解较少,但已证明其可改善总生存期。在小鼠研究中,我们发现抗肿瘤疫苗接种后CD8 + T细胞上的PD-1表达增加,并且免疫时阻断PD-1/PD-L1可引发更强的抗肿瘤反应。基于这些数据,我们开展了一项试点试验,评估与帕博利珠单抗联合使用时,编码前列腺酸性磷酸酶(PAP)的DNA的免疫和临床疗效。26例患者接受了12周的疫苗治疗,并在此期间或随后的12周内接受帕博利珠单抗治疗。不良事件包括2级和3级疲劳、腹泻、甲状腺功能障碍和肝炎。各研究组间影像学进展的中位时间无差异。同时接受治疗的患者中有8/13(62%),序贯接受治疗的患者中有1/12(8%,p = 0.01)的患者PSA从基线水平下降。其中,2例下降超过50%,1例为PSA完全缓解。未观察到确诊的CR或PR,但同时接受治疗的4/5患者在12周时肿瘤体积有可测量的减小。PSA下降与转移性肿瘤活检标本中PAP特异性Th1偏向性T细胞免疫和CD8 + T细胞浸润的发展相关。这些数据是第一项表明同时阻断PD-1可增强抗肿瘤疫苗疗效的临床试验报告。

https://cdn.ncbi.nlm.nih.gov/pmc/blobs/bda9/5986652/168b8f319124/oncotarget-09-25586-g001.jpg

文献AI研究员

20分钟写一篇综述,助力文献阅读效率提升50倍。

立即体验

用中文搜PubMed

大模型驱动的PubMed中文搜索引擎

马上搜索

文档翻译

学术文献翻译模型,支持多种主流文档格式。

立即体验