Suppr超能文献

急性 HIV 感染 Fiebig I 期患者中,经抗逆转录病毒治疗中断后 HIV RNA 迅速反弹。

Rapid HIV RNA rebound after antiretroviral treatment interruption in persons durably suppressed in Fiebig I acute HIV infection.

机构信息

SEARCH, Thai Red Cross AIDS Research Centre, Bangkok, Thailand.

US Military HIV Research Program, Walter Reed Army Institute of Research, Silver Spring, MD, USA.

出版信息

Nat Med. 2018 Jul;24(7):923-926. doi: 10.1038/s41591-018-0026-6. Epub 2018 Jun 11.

Abstract

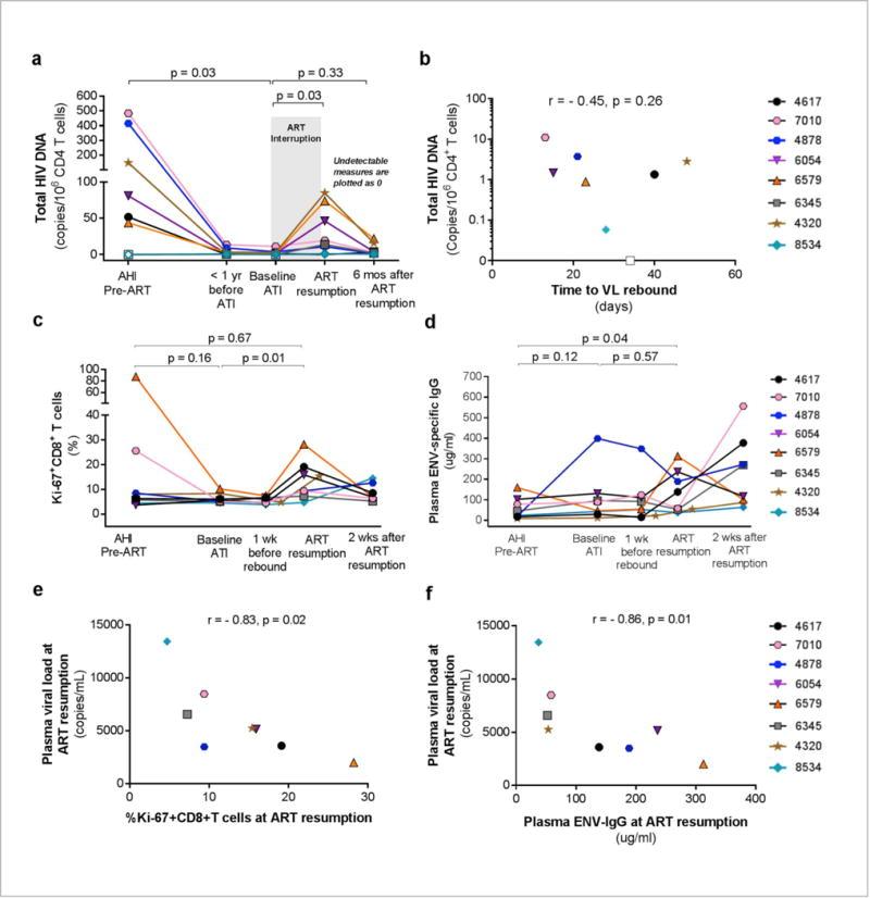
Antiretroviral therapy during the earliest stage of acute HIV infection (Fiebig I) might minimize establishment of a latent HIV reservoir and thereby facilitate viremic control after analytical treatment interruption. We show that 8 participants, who initiated treatment during Fiebig I and were treated for a median of 2.8 years, all experienced rapid viral load rebound following analytical treatment interruption, indicating that additional strategies are required to control or eradicate HIV.

摘要

在急性 HIV 感染的最早阶段(Fiebig I 期)进行抗逆转录病毒治疗可能最大限度地减少潜伏 HIV 储库的建立,从而有助于在分析性治疗中断后控制病毒血症。我们表明,8 名参与者在 Fiebig I 期开始治疗并接受了中位数为 2.8 年的治疗,在分析性治疗中断后均迅速出现病毒载量反弹,这表明需要采取额外的策略来控制或根除 HIV。

https://cdn.ncbi.nlm.nih.gov/pmc/blobs/5d01/6092240/06d604f8a775/nihms954408f1.jpg

文献AI研究员

20分钟写一篇综述,助力文献阅读效率提升50倍。

立即体验

用中文搜PubMed

大模型驱动的PubMed中文搜索引擎

马上搜索

文档翻译

学术文献翻译模型,支持多种主流文档格式。

立即体验