Suppr超能文献

鸟类 Toll 样受体的进化:基因复制、假基因化和多样化选择。

Toll-Like Receptor Evolution in Birds: Gene Duplication, Pseudogenization, and Diversifying Selection.

机构信息

Department of Zoology, Faculty of Science, Charles University, Prague, Czech Republic.

Department of Genomics and Genetics, The Roslin Institute and Royal (Dick) School of Veterinary Studies, The Roslin Institute Building, University of Edinburgh, Midlothian, United Kingdom.

出版信息

Mol Biol Evol. 2018 Sep 1;35(9):2170-2184. doi: 10.1093/molbev/msy119.

Abstract

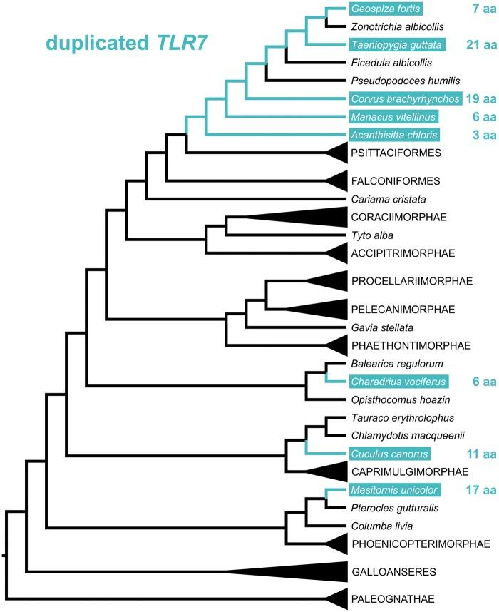
Toll-like receptors (TLRs) are key sensor molecules in vertebrates triggering initial phases of immune responses to pathogens. The avian TLR family typically consists of ten receptors, each adapted to distinct ligands. To understand the complex evolutionary history of each avian TLR, we analyzed all members of the TLR family in the whole genome assemblies and target sequence data of 63 bird species covering all major avian clades. Our results indicate that gene duplication events most probably occurred in TLR1 before synapsids diversified from sauropsids. Unlike mammals, ssRNA-recognizing TLR7 has duplicated independently in several avian taxa, while flagellin-sensing TLR5 has pseudogenized multiple times in bird phylogeny. Our analysis revealed stronger positive, diversifying selection acting in TLR5 and the three-domain TLRs (TLR10 [TLR1A], TLR1 [TLR1B], TLR2A, TLR2B, TLR4) that face the extracellular space and bind complex ligands than in single-domain TLR15 and endosomal TLRs (TLR3, TLR7, TLR21). In total, 84 out of 306 positively selected sites were predicted to harbor substitutions dramatically changing the amino acid physicochemical properties. Furthermore, 105 positively selected sites were located in the known functionally relevant TLR regions. We found evidence for convergent evolution acting between birds and mammals at 54 of these sites. Our comparative study provides a comprehensive insight into the evolution of avian TLR genetic variability. Besides describing the history of avian TLR gene gain and gene loss, we also identified candidate positions in the receptors that have been likely shaped by direct molecular host-pathogen coevolutionary interactions and most probably play key functional roles in birds.

摘要

模式识别受体(TLRs)是脊椎动物中触发对病原体免疫反应初始阶段的关键传感分子。禽类 TLR 家族通常由十个受体组成,每个受体适应于不同的配体。为了了解每个禽类 TLR 的复杂进化历史,我们分析了涵盖所有主要禽类类群的 63 种鸟类的全基因组组装和目标序列数据中的所有 TLR 家族成员。我们的结果表明,基因复制事件很可能发生在合弓类动物与蜥形类动物分化之前的 TLR1 中。与哺乳动物不同,ssRNA 识别 TLR7 在几个禽类分类群中独立复制,而鞭毛感应 TLR5 在鸟类进化中多次假基因化。我们的分析表明,在 TLR5 和三结构域 TLR(TLR10[TLR1A]、TLR1[TLR1B]、TLR2A、TLR2B、TLR4)中,作用于细胞外空间并结合复杂配体的 TLR5 和三结构域 TLR 受到更强的正向、多样化选择,而单结构域 TLR15 和内体 TLR(TLR3、TLR7、TLR21)则没有。总的来说,在 306 个正选择位点中有 84 个预测存在导致氨基酸物理化学性质发生巨大变化的取代。此外,105 个正选择位点位于已知功能相关的 TLR 区域。我们在这些位点中的 54 个发现了鸟类和哺乳动物之间趋同进化的证据。我们的比较研究提供了对禽类 TLR 遗传变异性进化的全面了解。除了描述禽类 TLR 基因获得和基因缺失的历史外,我们还确定了受体中可能受到直接分子宿主-病原体协同进化相互作用塑造的候选位置,这些位置在鸟类中很可能发挥关键功能作用。

https://cdn.ncbi.nlm.nih.gov/pmc/blobs/2f53/6107061/0e87759c69d2/msy119f1.jpg

文献AI研究员

20分钟写一篇综述,助力文献阅读效率提升50倍。

立即体验

用中文搜PubMed

大模型驱动的PubMed中文搜索引擎

马上搜索

文档翻译

学术文献翻译模型,支持多种主流文档格式。

立即体验