Suppr超能文献

烟草业精心企图控制全球追踪和溯源系统,并从根本上破坏《非法贸易议定书》。

Tobacco industry's elaborate attempts to control a global track and trace system and fundamentally undermine the Illicit Trade Protocol.

机构信息

Tobacco Control Research Group, University of Bath, Bath, UK.

UK Centre of Tobacco and Alcohol Studies, University of Bath, Bath, UK.

出版信息

Tob Control. 2019 Mar;28(2):127-140. doi: 10.1136/tobaccocontrol-2017-054191. Epub 2018 Jun 13.

Abstract

BACKGROUND

The Illicit Trade Protocol (ITP) requires a global track and trace (T&T) system to reduce tobacco smuggling. Given the tobacco industry's (TI) historical involvement in tobacco smuggling, it stipulates that T&T 'shall not be performed by or delegated to the tobacco industry'. This paper explores the rationale for & nature of the TI's effors to influence the ITP & its T&T system.

METHODS

Analysis of leaked TI documents and publicly available data; ,investigation of front groups, trademark and patent ownership.

FINDINGS

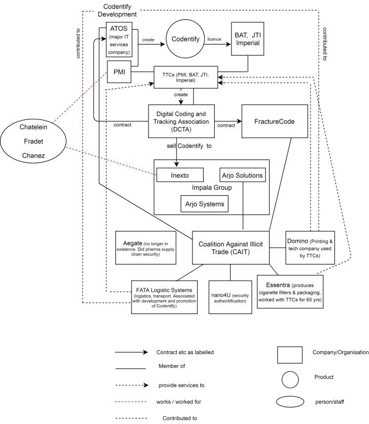
Growing & diverse sources of evidence indicate that the TI remains involved in tobacco smuggling and that TI cigarettes account for around two-thirds of the illicit cigarette market. The TI therefore has a vested interest in controlling the global T&T system aimed to curtail this behaviour. To this end, Philip Morris International (PMI) adapted its pack marker system, Codentify, to meet T&T requirements, licensed it for free to its three major competitors who then collectively promoted it to governments using front groups and third parties including companies claiming to be independent despite clear TI links. PMI also sought to suggest Codentify was independent by selling some parts of its intellectual property on Codentify while retaining others, leaving a complex web of shared interests. In Africa, British American Tobacco used payments to obtain data suggesting its smaller competitor companies were evading taxes and secure influence with tax authorities. Regulatory capture has been enhanced by a public relations effort involving TI funding for conferences, training, research, and international police and anti-corruption organisations. Collectively this has created public messaging and a powerful network of organisations supportive of the TI's misleading postion on illicit.

CONCLUSIONS

Governments should assume the TI seeks to control T&T systems in order to avoid scrutiny and minimise excise tax payments and that any T&T system based on Codentify, on intellectual property currently or previously owned by the TI, or being promoted or implemented by companies with TI links, is incompatible with the ITP and would not serve to reduce illicit trade.

摘要

背景

《非法贸易议定书》(ITP)要求建立一个全球追踪与溯源(T&T)系统,以减少烟草走私。鉴于烟草业(TI)历史上曾参与烟草走私,该议定书规定,T&T“不得由烟草业执行或委托给烟草业”。本文探讨了 TI 影响 ITP 及其 T&T 系统的动机和性质。

方法

分析泄露的 TI 文件和公开可用数据;调查前沿组织、商标和专利所有权。

发现

越来越多的证据表明,TI 仍然参与烟草走私,TI 香烟占非法香烟市场的三分之二左右。因此,TI 有既得利益来控制旨在遏制这种行为的全球 T&T 系统。为此,菲利普莫里斯国际公司(PMI)调整了其包装标记系统 Codentify,以满足 T&T 的要求,免费许可给其三大竞争对手,然后这些竞争对手通过前沿组织和包括声称独立的第三方公司共同向政府推销 Codentify,尽管它们与 TI 有明显的联系。PMI 还试图通过出售 Codentify 部分知识产权并保留其他部分来暗示 Codentify 的独立性,从而留下了一个复杂的利益共享网络。在非洲,英美烟草公司通过支付款项来获取数据,暗示其较小的竞争对手公司在逃税,并获得税务当局的影响力。TI 为会议、培训、研究以及国际警察和反腐败组织提供资金,开展了公关活动,从而增强了监管俘获。总的来说,这创造了支持 TI 在非法贸易上的误导性立场的宣传信息和一个强大的组织网络。

结论

各国政府应假设 TI 试图控制 T&T 系统,以避免受到审查,并尽量减少消费税的支付,任何基于 Codentify 的 T&T 系统,或者由 TI 拥有或以前拥有知识产权的系统,或者由与 TI 有联系的公司推广或实施的系统,都与 ITP 不兼容,也不会减少非法贸易。

https://cdn.ncbi.nlm.nih.gov/pmc/blobs/d57e/6580790/94e10e9df271/tobaccocontrol-2017-054191f01.jpg

文献AI研究员

20分钟写一篇综述,助力文献阅读效率提升50倍。

立即体验

用中文搜PubMed

大模型驱动的PubMed中文搜索引擎

马上搜索

文档翻译

学术文献翻译模型,支持多种主流文档格式。

立即体验