Suppr超能文献

RGNNV 诱导 GS 细胞 G1/S 期细胞周期阻滞通过 p53 依赖途径增强病毒复制。

RGNNV-induced cell cycle arrest at G1/S phase enhanced viral replication via p53-dependent pathway in GS cells.

机构信息

The Institute of Life Sciences, Jiangsu University, Zhenjiang, 212013, China.

The Institute of Life Sciences, Jiangsu University, Zhenjiang, 212013, China.

出版信息

Virus Res. 2018 Sep 2;256:142-152. doi: 10.1016/j.virusres.2018.06.011. Epub 2018 Jun 22.

Abstract

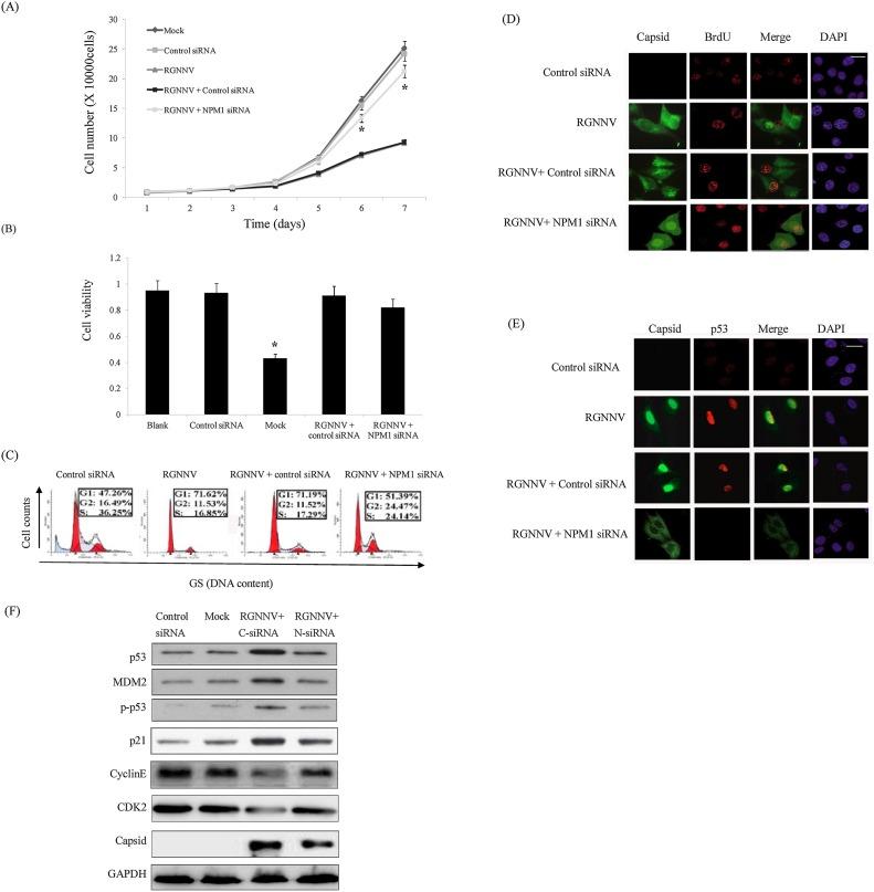
Nervous necrosis virus (NNV) is a ubiquitous pathogen in the aquaculture worldwide. Little is known about the relationship between NNV virus and host cells. Our studies showed that RGNNV infection could induce cell cycle arrest via activation of p53 signaling in cultured host cells. Infection of RGNNV redistributed NPM1, stabilized p53 and inhibited cell proliferation by inducing G1 arrest. RGNNV infection also led to phosphorylation and accumulation of p53 in a time-dependent manner. Furthermore, RGNNV infection upregulated cyclin-dependent kinase inhibitor 1 A (p21) and downregulated cyclin E and cyclin-dependent kinase 2 (CDK2). The expression of genes in the p53 pathway did not change significantly after p53 knockdown by pifithrin-α during RGNNV infection. However, NPM1 knockdown could abrogate RGNNV-induced cell proliferation inhibition, activation of p53 signaling and cell cycle arrest. In addition, RGNNV infection of the cells synchronized in various stages of cell cycle showed that viral genomic RNA and virus titer were higher in the cells released from G1 phase- or S phase-synchronized cells than that in the cells released from the G2 phase-synchronized or asynchronous cells after 18 h p.i. Therefore, our study reveals that RGNNV infection induces the p53-dependent pathway, resulting in a cell cycle arrest at G1 phase in host cells, which might provide a favorable condition for viral replication.

摘要

神经坏死病毒(NNV)是一种普遍存在于全球水产养殖中的病原体。目前人们对 NNV 病毒与宿主细胞之间的关系知之甚少。我们的研究表明,RGNNV 感染可以通过激活宿主细胞中的 p53 信号通路诱导细胞周期停滞。RGNNV 感染会重新分配 NPM1,稳定 p53,并通过诱导 G1 期停滞抑制细胞增殖。RGNNV 感染还会导致 p53 的磷酸化和积累,呈时间依赖性。此外,RGNNV 感染上调细胞周期蛋白依赖性激酶抑制剂 1A(p21),下调细胞周期蛋白 E 和细胞周期蛋白依赖性激酶 2(CDK2)。在 RGNNV 感染期间,用 pifithrin-α 敲低 p53 后,p53 通路中的基因表达没有明显变化。然而,NPM1 敲低可以消除 RGNNV 诱导的细胞增殖抑制、p53 信号通路激活和细胞周期停滞。此外,对处于细胞周期不同阶段的细胞进行 RGNNV 感染的实验表明,在感染后 18 小时,从 G1 期或 S 期同步化细胞释放的细胞中,病毒基因组 RNA 和病毒滴度高于从 G2 期同步化或非同步化细胞释放的细胞。因此,我们的研究揭示了 RGNNV 感染诱导了 p53 依赖性通路,导致宿主细胞在 G1 期发生细胞周期停滞,这可能为病毒复制提供了有利条件。

https://cdn.ncbi.nlm.nih.gov/pmc/blobs/2446/7114848/1ec832b66dc1/gr1_lrg.jpg

文献AI研究员

20分钟写一篇综述,助力文献阅读效率提升50倍。

立即体验

用中文搜PubMed

大模型驱动的PubMed中文搜索引擎

马上搜索

文档翻译

学术文献翻译模型,支持多种主流文档格式。

立即体验