Suppr超能文献

胎儿暴露于丙戊酸后社交能力缺陷可通过早期社交丰富环境得到挽救。

Sociability deficits after prenatal exposure to valproic acid are rescued by early social enrichment.

机构信息

Universidad de Buenos Aires, Facultad de Ciencias Exactas y Naturales, Departamento de Fisiología, Biología Molecular y Celular, Buenos Aires, Argentina.

2CONICET-Universidad de Buenos Aires, Instituto de Fisiología, Biología Molecular y Neurociencias (IFIBYNE), Buenos Aires, Argentina.

出版信息

Mol Autism. 2018 Jun 14;9:36. doi: 10.1186/s13229-018-0221-9. eCollection 2018.

Abstract

BACKGROUND

Autism spectrum disorder (ASD) is characterized by impaired social interactions and repetitive patterns of behavior. Symptoms appear in early life and persist throughout adulthood. Early social stimulation can help reverse some of the symptoms, but the biological mechanisms of these therapies are unknown. By analyzing the effects of early social stimulation on ASD-related behavior in the mouse, we aimed to identify brain structures that contribute to these behaviors.

METHODS

We injected pregnant mice with 600-mg/kg valproic acid (VPA) or saline (SAL) at gestational day 12.5 and evaluated the effect of weaning their offspring in cages containing only VPA animals, only SAL animals, or mixed. We analyzed juvenile play at PD21 and performed a battery of behavioral tests in adulthood. We then used preclinical PET imaging for an unbiased analysis of the whole brain of these mice and studied the function of the piriform cortex by c-Fos immunoreactivity and HPLC.

RESULTS

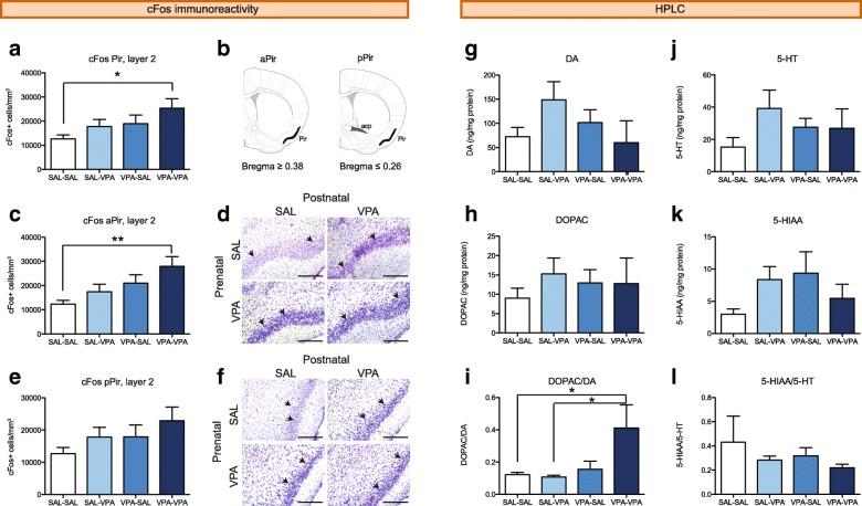
Compared to control animals, VPA-exposed animals play less as juveniles and exhibit a lower frequency of social interaction in adulthood when reared with other VPA mice. In addition, these animals were less likely to investigate social odors in the habituation/dishabituation olfactory test. However, when VPA animals were weaned with control animals, these behavioral alterations were not observed. Interestingly, repetitive behaviors and depression-related behaviors were not affected by social enrichment. We also found that VPA animals present high levels of glucose metabolism bilaterally in the piriform cortex (Pir), a region known to be involved in social behaviors. Moreover, we found alterations in the somatosensory, motor, and insular cortices. Remarkably, these effects were mostly reversed after social stimulation. To evaluate if changes in glucose metabolism in the Pir correlated with changes in neuronal activity, we measured c-Fos immunoreactivity in the Pir and found it increased in animals prenatally exposed to VPA. We further found increased dopamine turnover in the Pir. Both alterations were largely reversed by social enrichment.

CONCLUSIONS

We show that early social enrichment can specifically rescue social deficits in a mouse model of ASD. Our results identified the Pir as a structure affected by VPA-exposure and social enrichment, suggesting that it could be a key component of the social brain circuitry.

摘要

背景

自闭症谱系障碍(ASD)的特征是社交互动受损和行为重复模式。症状出现在生命早期,并持续到成年。早期的社会刺激可以帮助逆转一些症状,但这些疗法的生物学机制尚不清楚。通过分析早期社会刺激对 ASD 相关行为的影响,我们旨在确定有助于这些行为的大脑结构。

方法

我们在妊娠第 12.5 天向怀孕的老鼠注射 600mg/kg 的丙戊酸钠(VPA)或生理盐水(SAL),并评估将其幼鼠饲养在仅含 VPA 动物、仅含 SAL 动物或混合的笼子中的效果。我们在 PD21 时分析幼鼠的玩耍行为,并在成年时进行一系列行为测试。然后,我们使用临床前 PET 成像对这些老鼠的整个大脑进行无偏分析,并通过 c-Fos 免疫反应和 HPLC 研究梨状皮层的功能。

结果

与对照动物相比,VPA 暴露的动物在幼年时玩耍较少,当与其他 VPA 动物一起饲养时,在成年时的社交互动频率较低。此外,这些动物在习惯/厌恶嗅觉测试中对社交气味的探索较少。然而,当 VPA 动物与对照动物一起断奶时,这些行为改变并未观察到。有趣的是,社交丰富并没有影响重复性行为和与抑郁相关的行为。我们还发现,VPA 动物的双侧梨状皮层(Pir)葡萄糖代谢水平较高,Pir 是已知参与社交行为的区域。此外,我们还发现感觉、运动和脑岛皮层的改变。值得注意的是,这些影响在社交刺激后大多得到逆转。为了评估 Pir 中的葡萄糖代谢变化是否与神经元活动的变化相关,我们测量了 Pir 中的 c-Fos 免疫反应,发现它在产前暴露于 VPA 的动物中增加。我们进一步发现 Pir 中的多巴胺周转率增加。这两种改变在社交丰富后都得到了很大的逆转。

结论

我们表明,早期的社会丰富可以特异性地挽救 ASD 小鼠模型中的社交缺陷。我们的结果确定了 Pir 作为受 VPA 暴露和社会丰富影响的结构,这表明它可能是社交大脑回路的关键组成部分。

https://cdn.ncbi.nlm.nih.gov/pmc/blobs/1708/6001054/fb28e7a6f1d4/13229_2018_221_Fig1_HTML.jpg

文献AI研究员

20分钟写一篇综述,助力文献阅读效率提升50倍。

立即体验

用中文搜PubMed

大模型驱动的PubMed中文搜索引擎

马上搜索

文档翻译

学术文献翻译模型,支持多种主流文档格式。

立即体验