Suppr超能文献

利用 44 个人类组织的基因调控图谱来研究复杂疾病和特征相关的变异。

Using an atlas of gene regulation across 44 human tissues to inform complex disease- and trait-associated variation.

机构信息

Division of Genetic Medicine, Department of Medicine, Vanderbilt University Medical Center, Nashville, TN, USA.

Clare Hall, University of Cambridge, Cambridge, UK.

出版信息

Nat Genet. 2018 Jul;50(7):956-967. doi: 10.1038/s41588-018-0154-4. Epub 2018 Jun 28.

Abstract

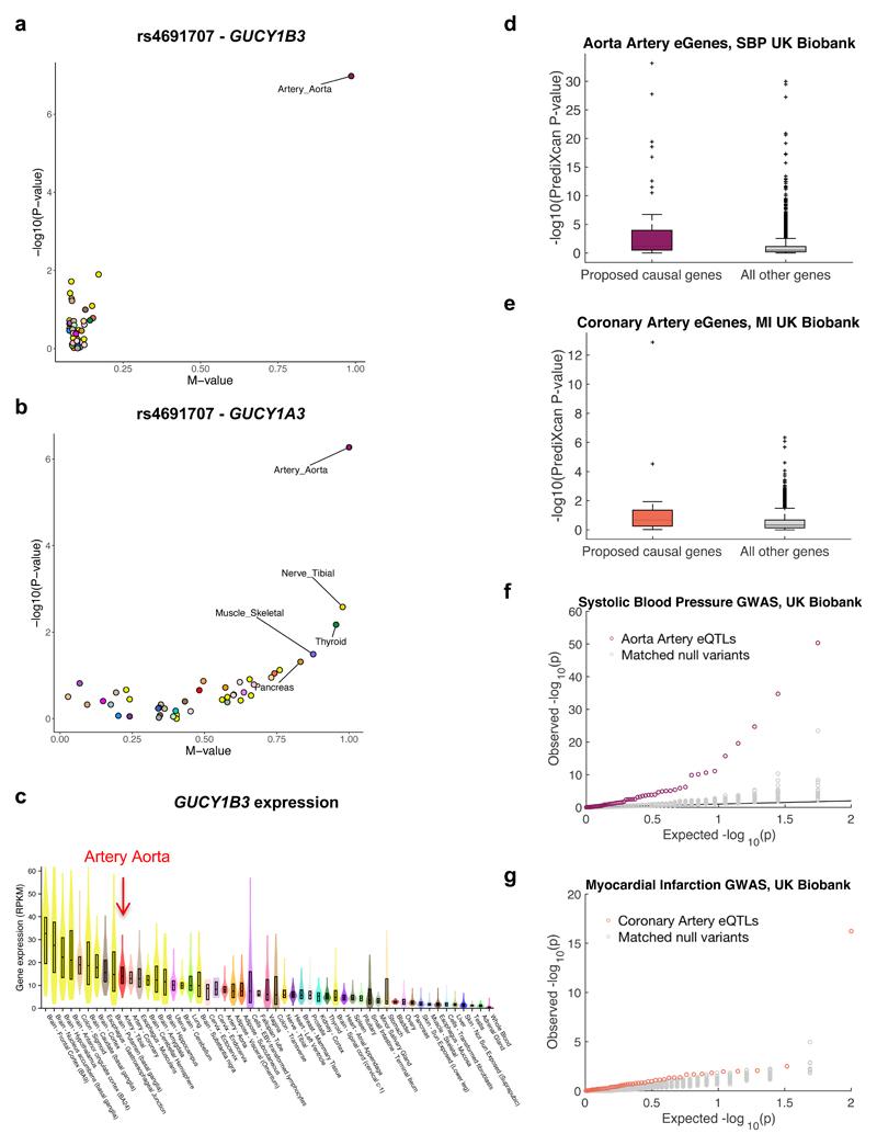
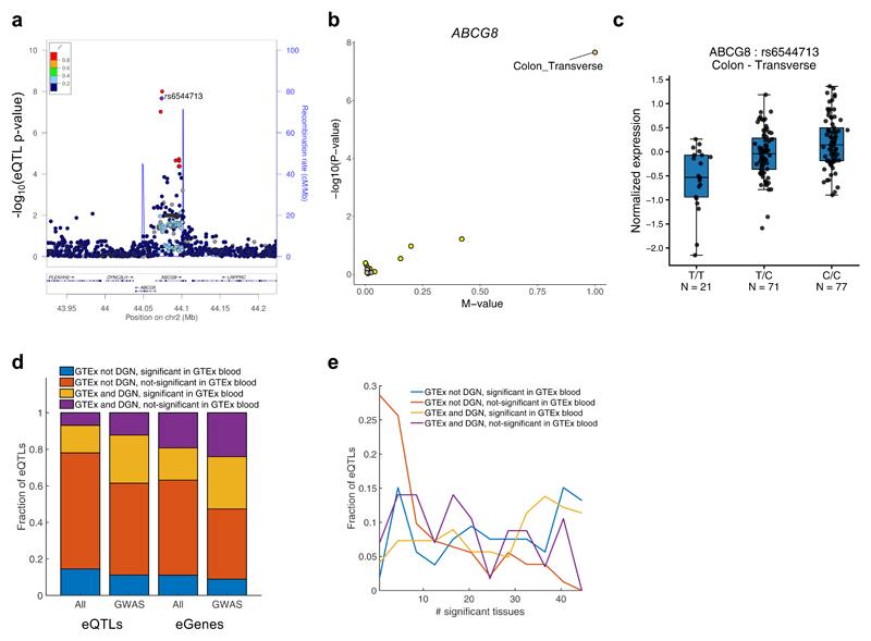
We apply integrative approaches to expression quantitative loci (eQTLs) from 44 tissues from the Genotype-Tissue Expression project and genome-wide association study data. About 60% of known trait-associated loci are in linkage disequilibrium with a cis-eQTL, over half of which were not found in previous large-scale whole blood studies. Applying polygenic analyses to metabolic, cardiovascular, anthropometric, autoimmune, and neurodegenerative traits, we find that eQTLs are significantly enriched for trait associations in relevant pathogenic tissues and explain a substantial proportion of the heritability (40-80%). For most traits, tissue-shared eQTLs underlie a greater proportion of trait associations, although tissue-specific eQTLs have a greater contribution to some traits, such as blood pressure. By integrating information from biological pathways with eQTL target genes and applying a gene-based approach, we validate previously implicated causal genes and pathways, and propose new variant and gene associations for several complex traits, which we replicate in the UK BioBank and BioVU.

摘要

我们应用综合方法分析了来自基因型-组织表达项目和全基因组关联研究数据的 44 种组织中的表达数量基因座 (eQTLs)。大约 60%的已知与性状相关的基因座与顺式-eQTL 处于连锁不平衡状态,其中超过一半在以前的大规模全血研究中未被发现。通过对代谢、心血管、人体测量、自身免疫和神经退行性疾病性状进行多基因分析,我们发现 eQTLs 在相关致病组织中与性状关联显著富集,并解释了相当大比例的遗传率 (40-80%)。对于大多数性状,组织共享 eQTLs 是性状关联的主要原因,尽管组织特异性 eQTLs 对某些性状(如血压)的贡献更大。通过将生物途径的信息与 eQTL 靶基因相结合,并应用基于基因的方法,我们验证了先前涉及的因果基因和途径,并为几个复杂性状提出了新的变异和基因关联,这些关联在英国生物银行和 BioVU 中得到了复制。

https://cdn.ncbi.nlm.nih.gov/pmc/blobs/f267/6248311/274731c16c18/emss-77665-f001.jpg

文献AI研究员

20分钟写一篇综述,助力文献阅读效率提升50倍。

立即体验

用中文搜PubMed

大模型驱动的PubMed中文搜索引擎

马上搜索

文档翻译

学术文献翻译模型,支持多种主流文档格式。

立即体验