Suppr超能文献

CAIX 和 CAXII 在乳腺癌中的差异表达和功能:肿瘤移植模型与细胞的比较。

Differential expression and function of CAIX and CAXII in breast cancer: A comparison between tumorgraft models and cells.

机构信息

The Department of Biochemistry and Molecular Biology, University of Florida, Gainesville, FL, United States of America.

The Department of Medicine, University of Florida, Gainesville, FL, United States of America.

出版信息

PLoS One. 2018 Jul 2;13(7):e0199476. doi: 10.1371/journal.pone.0199476. eCollection 2018.

Abstract

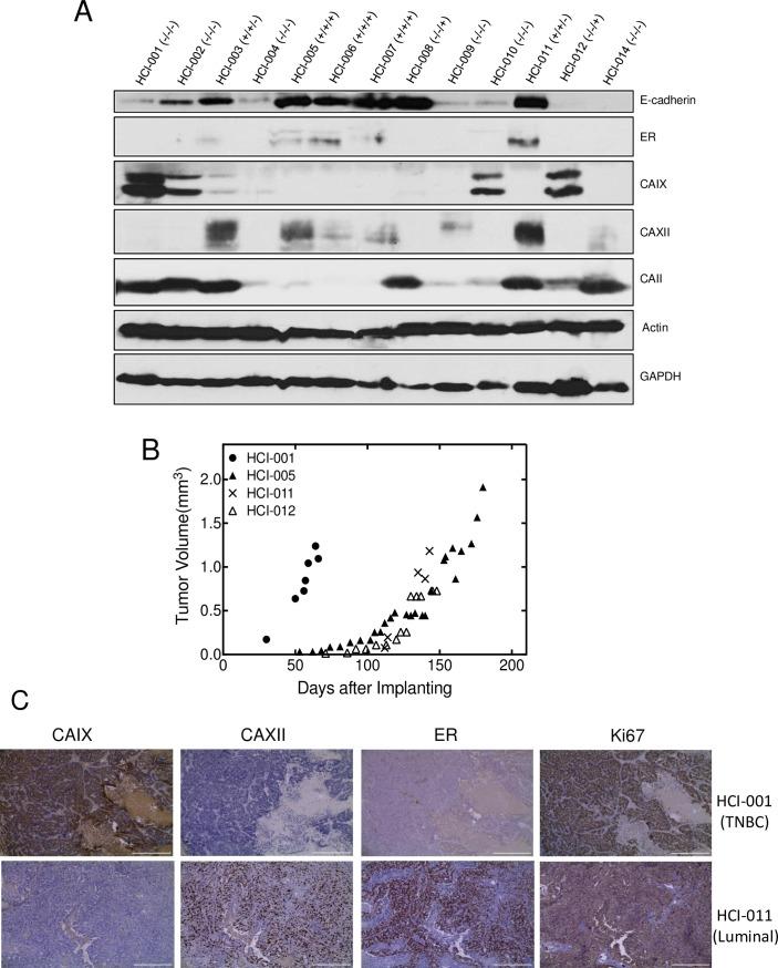
Carbonic anhydrase IX (CAIX) and XII (CAXII) are transmembrane proteins that are associated with cancer progression. We have previously described the catalytic properties of CAIX in MDA-MB-231 breast cancer cells, a line of cells that were derived from a patient with triple negative breast cancer. We chose this line because CAIX expression in breast cancer is a marker of hypoxia and a prognosticator for reduced survival. However, CAXII expression is associated with better survival statistics than those patients with low CAXII expression. Yet CAIX and CAXII have similar catalytic activities. Here we compare the potential roles of CAIX and CAXII in the context of TNBC and estrogen receptor (ER)-positive breast cancer. In tumor graft models, we show that CAIX and CAXII exhibit distinct expression patterns and non-overlapping. We find the same pattern across a panel of TNBC and luminal breast cancer cell lines. This affords an opportunity to compare directly CAIX and CAXII function. Our data suggest that CAIX expression is associated with growth potentiation in the tumor graft model and in a TNBC line using knockdown strategies and blocking activity with an impermeant sulfonamide inhibitor, N-3500. CAXII was not associated with growth potentiation. The catalytic activities of both CAIX and CAXII were sensitive to inhibition by N-3500 and activated at low pH. However, pH titration of activity in membrane ghosts revealed significant differences in the catalytic efficiency and pKa values. These features provide evidence that CAIX is a more efficient enzyme than CAXII at low pH and that CAIX shifts the equilibrium between CO2 and bicarbonate in favor of CO2 production by consuming protons. This suggests that in the acidic microenvironment of tumors, CAIX plays a role in stabilizing pH at a value that favors cancer cell survival.

摘要

碳酸酐酶 IX(CAIX)和 XII(CAXII)是与癌症进展相关的跨膜蛋白。我们之前描述了 CAIX 在 MDA-MB-231 乳腺癌细胞中的催化特性,该细胞系源自一名三阴性乳腺癌患者。我们选择这条线是因为 CAIX 在乳腺癌中的表达是缺氧的标志物,也是生存时间缩短的预后因素。然而,CAXII 的表达与更好的生存统计数据相关,而那些 CAXII 表达水平较低的患者则不然。然而,CAIX 和 CAXII 具有相似的催化活性。在这里,我们比较了 CAIX 和 CAXII 在三阴性乳腺癌和雌激素受体(ER)阳性乳腺癌中的潜在作用。在肿瘤移植模型中,我们表明 CAIX 和 CAXII 表现出不同的表达模式,并且没有重叠。我们在一系列三阴性乳腺癌和管腔乳腺癌细胞系中发现了相同的模式。这提供了一个直接比较 CAIX 和 CAXII 功能的机会。我们的数据表明,CAIX 表达与肿瘤移植模型中的生长增强以及使用敲低策略和不透性磺酰胺抑制剂 N-3500 阻断活性的 TNBC 系相关。CAXII 与生长增强无关。CAIX 和 CAXII 的催化活性均对 N-3500 的抑制敏感,并在低 pH 下被激活。然而,在膜幽灵中对活性进行 pH 滴定显示出在催化效率和 pKa 值方面存在显著差异。这些特征提供了证据表明,CAIX 在低 pH 下是一种比 CAXII 更有效的酶,并且 CAIX 通过消耗质子将 CO2 和碳酸氢盐之间的平衡向 CO2 生成方向移动。这表明在肿瘤的酸性微环境中,CAIX 发挥作用,将 pH 值稳定在有利于癌细胞生存的值。

https://cdn.ncbi.nlm.nih.gov/pmc/blobs/ef57/6028082/7197ddebf08e/pone.0199476.g001.jpg

文献AI研究员

20分钟写一篇综述,助力文献阅读效率提升50倍。

立即体验

用中文搜PubMed

大模型驱动的PubMed中文搜索引擎

马上搜索

文档翻译

学术文献翻译模型,支持多种主流文档格式。

立即体验