Suppr超能文献

长非编码 RNA FTH1P3 通过 miR-206/ABCB1 激活乳腺癌紫杉醇耐药。

Long non-coding RNA FTH1P3 activates paclitaxel resistance in breast cancer through miR-206/ABCB1.

机构信息

Department of Thyroid and Breast Surgery, The First People's Hospital of Shangqiu, Shangqiu, China.

Department of Oncology, The First People's Hospital of Shangqiu, Shangqiu, China.

出版信息

J Cell Mol Med. 2018 Sep;22(9):4068-4075. doi: 10.1111/jcmm.13679. Epub 2018 Jul 3.

Abstract

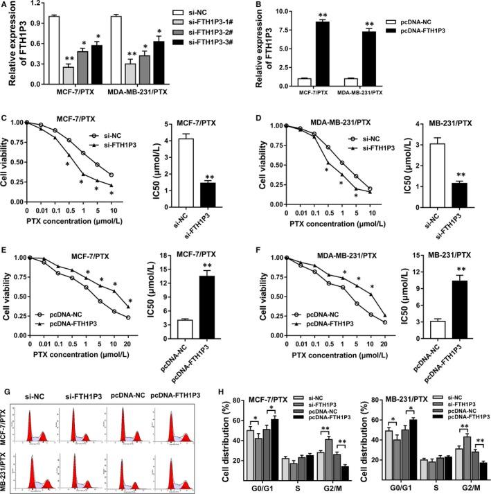
Emerging evidence has indicated the important function of long non-coding RNAs (lncRNAs) in tumour chemotherapy resistance. However, the underlying mechanism is still ambiguous. In this study, we investigate the physiopathologic role of lncRNA ferritin heavy chain 1 pseudogene 3 (FTH1P3) on the paclitaxel (PTX) resistance in breast cancer. Results showed that lncRNA FTH1P3 was up-regulated in paclitaxel-resistant breast cancer tissue and cells (MCF-7/PTX and MDA-MB-231/PTX cells) compared with paclitaxel-sensitive tissue and parental cell lines (MCF-7, MDA-MB-231). Gain- and loss-of-function experiments revealed that FTH1P3 silencing decreased the 50% inhibitory concentration (IC50) value of paclitaxel and induced cell cycle arrest at G2/M phase, while FTH1P3-enhanced expression exerted the opposite effects. In vivo, xenograft mice assay showed that FTH1P3 silencing suppressed the tumour growth of paclitaxel-resistant breast cancer cells and ABCB1 protein expression. Bioinformatics tools and luciferase reporter assay validated that FTH1P3 promoted ABCB1 protein expression through targeting miR-206, acting as a miRNA "sponge." In summary, our results reveal the potential regulatory mechanism of FTH1P3 on breast cancer paclitaxel resistance through miR-206/ABCB1, providing a novel insight for the breast cancer chemoresistance.

摘要

新出现的证据表明,长非编码 RNA(lncRNA)在肿瘤化疗耐药中具有重要功能。然而,其潜在机制仍不清楚。在这项研究中,我们研究了 lncRNA 铁蛋白重链 1 假基因 3(FTH1P3)在乳腺癌紫杉醇(PTX)耐药中的病理生理作用。结果表明,lncRNA FTH1P3 在紫杉醇耐药的乳腺癌组织和细胞(MCF-7/PTX 和 MDA-MB-231/PTX 细胞)中上调,与紫杉醇敏感的组织和亲本细胞系(MCF-7、MDA-MB-231)相比。增益和功能丧失实验表明,FTH1P3 沉默降低了紫杉醇的 50%抑制浓度(IC50)值,并诱导细胞周期停滞在 G2/M 期,而 FTH1P3 增强表达则产生相反的效果。在体内,异种移植小鼠实验表明,FTH1P3 沉默抑制了紫杉醇耐药乳腺癌细胞的肿瘤生长和 ABCB1 蛋白表达。生物信息学工具和荧光素酶报告基因实验验证了 FTH1P3 通过靶向 miR-206 促进 ABCB1 蛋白表达,充当 miRNA“海绵”。总之,我们的研究结果揭示了 FTH1P3 通过 miR-206/ABCB1 对乳腺癌紫杉醇耐药的潜在调节机制,为乳腺癌的化疗耐药提供了新的见解。

https://cdn.ncbi.nlm.nih.gov/pmc/blobs/94a5/6111805/bb4ebe70f368/JCMM-22-4068-g001.jpg

文献AI研究员

20分钟写一篇综述,助力文献阅读效率提升50倍。

立即体验

用中文搜PubMed

大模型驱动的PubMed中文搜索引擎

马上搜索

文档翻译

学术文献翻译模型,支持多种主流文档格式。

立即体验