Suppr超能文献

协调自噬调控通过破坏线粒体生物能克服脑胶质母细胞瘤的化疗耐药性。

Coordinated autophagy modulation overcomes glioblastoma chemoresistance through disruption of mitochondrial bioenergetics.

机构信息

Department of Physiological Sciences, Faculty of Science, University of Stellenbosch, Stellenbosch, 7600, South Africa.

Department of Physics, Faculty of Science, University of Stellenbosch, Stellenbosch, 7600, South Africa.

出版信息

Sci Rep. 2018 Jul 9;8(1):10348. doi: 10.1038/s41598-018-28590-9.

Abstract

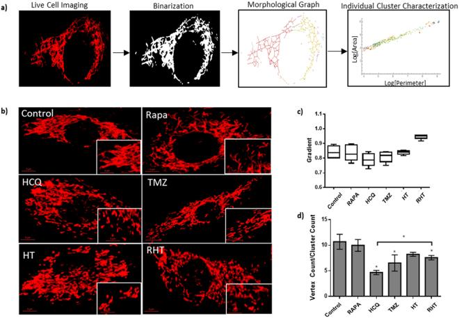
Glioblastoma Multiforme (GBM) is known to be one of the most malignant and aggressive forms of brain cancer due to its resistance to chemotherapy. Recently, GBM was found to not only utilise both oxidative phosphorylation (OXPHOS) and aerobic glycolysis, but also depend on the bulk protein degradation system known as macroautophagy to uphold proliferation. Although autophagy modulators hold great potential as adjuvants to chemotherapy, the degree of upregulation or inhibition necessary to achieve cell death sensitisation remains unknown. Therefore, this study aimed to determine the degree of autophagy modulation necessary to impair mitochondrial bioenergetics to the extent of promoting cell death onset. It was shown that coordinated upregulation of autophagy followed by its inhibition prior to chemotherapy decreased electron transfer system (ETS) and oxidative phosphorylation (OXPHOS) capacity, impaired mitochondrial fission and fusion dynamics and enhanced apoptotic cell death onset in terms of cleaved caspase 3 and cleaved PARP expression. Therefore, coordinated autophagy modulation may present a favourable avenue for improved chemotherapeutic intervention in the future.

摘要

多形性胶质母细胞瘤(GBM)由于对化疗的耐药性,被认为是最恶性和侵袭性的脑癌之一。最近发现,GBM 不仅利用氧化磷酸化(OXPHOS)和有氧糖酵解,还依赖于称为巨自噬的大量蛋白质降解系统来维持增殖。尽管自噬调节剂作为化疗的辅助剂具有很大的潜力,但为了实现细胞死亡敏化所需的上调或抑制程度仍然未知。因此,本研究旨在确定自噬调节的程度,以损害线粒体生物能学,从而促进细胞死亡的发生。结果表明,在化疗前协调上调自噬,然后抑制自噬,可降低电子传递系统(ETS)和氧化磷酸化(OXPHOS)能力,损害线粒体分裂和融合动力学,并增强凋亡细胞死亡的发生,表现为 cleaved caspase 3 和 cleaved PARP 的表达。因此,协调的自噬调节可能为未来改善化疗干预提供一个有利途径。

https://cdn.ncbi.nlm.nih.gov/pmc/blobs/b040/6037778/d2551b22a9ac/41598_2018_28590_Fig1_HTML.jpg

文献AI研究员

20分钟写一篇综述,助力文献阅读效率提升50倍。

立即体验

用中文搜PubMed

大模型驱动的PubMed中文搜索引擎

马上搜索

文档翻译

学术文献翻译模型,支持多种主流文档格式。

立即体验