Suppr超能文献

培养条件会影响卫星细胞的激活以及单个肌纤维的存活。

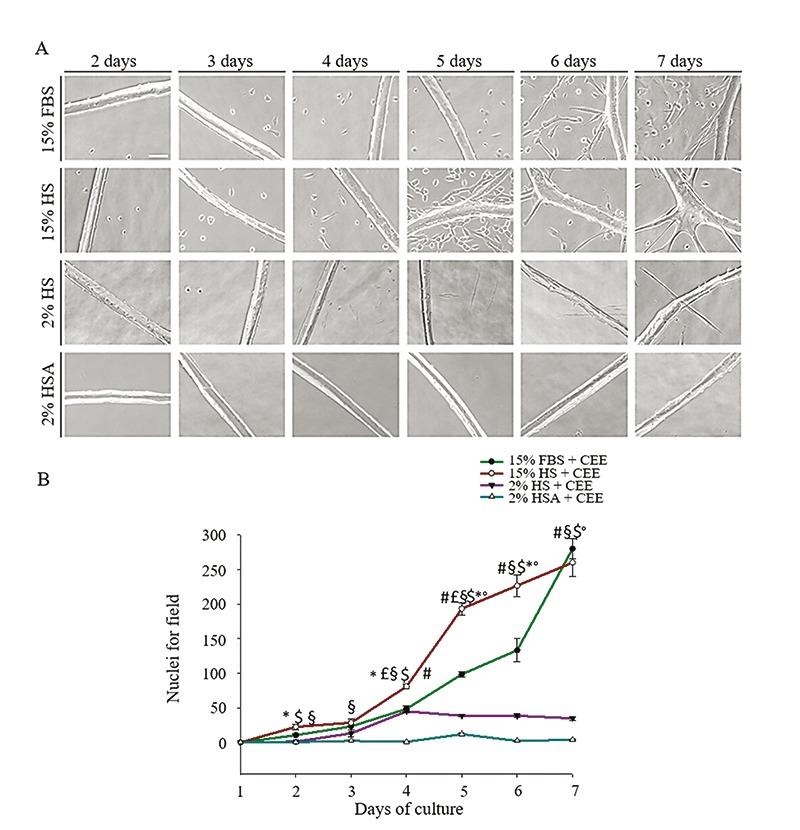
Culture conditions influence satellite cell activation and survival of single myofibers.

作者信息

Renzini Alessandra, Benedetti Anna, Bouchè Marina, Silvestroni Leopoldo, Adamo Sergio, Moresi Viviana

机构信息

DAHFMO Unit of Histology and Medical Embryology, InterUniversity Institute of Myology, Sapienza University of Rome, Italy.

Department of Fundamental and Basic Sciences for Engineering, Sapienza University of Rome, Italy.

出版信息

Eur J Transl Myol. 2018 May 29;28(2):7567. doi: 10.4081/ejtm.2018.7567. eCollection 2018 Apr 24.

Abstract

Single myofiber isolation protocols allow to obtain an in vitro system in which the physical association between the myofiber and its stem cells, the satellite cells, is adequately preserved. This technique is an indispensable tool by which the muscle regeneration process can be recapitulated and studied in each specific phase, from satellite cell activation to proliferation, from differentiation to fusion. This study aims to clarify the effect of different culture conditions on single myofibers, their associated satellite cells, and the physiological behavior of the satellite cells upon long term culture. By direct observations of the cultures, we compared different experimental conditions and their effect on both satellite cell behavior and myofiber viability.

摘要

单根肌纤维分离方案能够获得一种体外系统,在该系统中,肌纤维与其干细胞即卫星细胞之间的物理联系得到了充分保留。这项技术是一种不可或缺的工具,通过它可以在从卫星细胞激活到增殖、从分化到融合的每个特定阶段再现和研究肌肉再生过程。本研究旨在阐明不同培养条件对单根肌纤维、其相关卫星细胞以及长期培养时卫星细胞生理行为的影响。通过对培养物的直接观察,我们比较了不同实验条件及其对卫星细胞行为和肌纤维活力的影响。

https://cdn.ncbi.nlm.nih.gov/pmc/blobs/d561/6036316/c2bad1e11cf1/ejtm-28-2-7567-g001.jpg

文献AI研究员

20分钟写一篇综述,助力文献阅读效率提升50倍。

立即体验

用中文搜PubMed

大模型驱动的PubMed中文搜索引擎

马上搜索

文档翻译

学术文献翻译模型,支持多种主流文档格式。

立即体验