Suppr超能文献

手性聚合物修饰的纳米颗粒选择性诱导癌细胞自噬以实现肿瘤消融。

Chiral polymer modified nanoparticles selectively induce autophagy of cancer cells for tumor ablation.

机构信息

Department of Breast Surgery, Southwest Hospital, Third Military Medical University (Army Medical University), Chongqing, 400038, China.

Medical Research Center, Southwest Hospital, Third Military Medical University (Army Medical University), Chongqing, 400038, China.

出版信息

J Nanobiotechnology. 2018 Jul 11;16(1):55. doi: 10.1186/s12951-018-0383-9.

Abstract

BACKGROUND

Autophagy regulation through exogenous materials has aroused intensive attention to develop treatment protocols according to diverse human diseases. However, to the best of our knowledge, few examples have been reported to selectively control autophagy process and ultimately achieve efficient therapeutic potential.

RESULTS

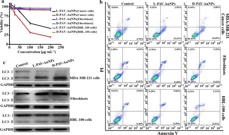
In this study, monolayers of poly (acryloyl-L, D and racemic valine) (L-PAV-AuNPs, D-PAV-AuNPs and L/D-PAV-AuNPs) chiral molecules were anchored on the surfaces of gold nanoparticles (PAV-AuNPs), and the subsequent chirality-selective effects on autophagy activation were thoroughly studied. The cytotoxicity induced by PAV-AuNPs towards MDA-MB-231 cells (Breast cancer cells) was achieved mainly through autophagy and showed chirality-dependent, with D-PAV-AuNPs exhibiting high autophagy-inducing activity in vitro and in vivo. In contrast, the PAV-AuNPs exhibited autophagy inactivation for normal cells, e.g., 3T3 fibroblasts and HBL-100 cells. The chirality-selective autophagy activation effect in MDA-MB-231 cells was likely attributed to the chirality-variant ROS generation, cellular uptake and their continuous autophagy stimulus. Furthermore, the intratumoral injection of D-PAV-AuNPs could largely suppress the tumor growth but exhibit negligible toxicity in vivo.

CONCLUSIONS

As the first exploration on stereospecific NPs for autophagy induction, this work not only substantiates that chiral polymer coated NPs can selective induce autophagy-specific in cancer cells and achieve a high tumor eradication efficiency in vivo, but also opens up a new direction in discovering unprecedented stereospecific nanoagents for autophagy-associated tumor treatment.

摘要

背景

通过外源性物质来调节自噬已经引起了人们的广泛关注,以制定针对各种人类疾病的治疗方案。然而,据我们所知,很少有例子被报道能够选择性地控制自噬过程,并最终实现有效的治疗潜力。

结果

在这项研究中,聚(丙烯酰基-L、D 和外消旋缬氨酸)(L-PAV-AuNPs、D-PAV-AuNPs 和 L/D-PAV-AuNPs)手性分子的单层被锚定在金纳米粒子(PAV-AuNPs)的表面,并且随后对自噬激活的手性选择性效应进行了深入研究。PAV-AuNPs 对 MDA-MB-231 细胞(乳腺癌细胞)的细胞毒性主要是通过自噬诱导的,并且表现出手性依赖性,其中 D-PAV-AuNPs 在体外和体内均表现出高的自噬诱导活性。相比之下,PAV-AuNPs 对正常细胞,如 3T3 成纤维细胞和 HBL-100 细胞,表现出自噬失活作用。在 MDA-MB-231 细胞中,手性选择性自噬激活效应可能归因于手性变体 ROS 的产生、细胞摄取以及它们的持续自噬刺激。此外,D-PAV-AuNPs 的瘤内注射可以在体内大大抑制肿瘤生长,但表现出可忽略的毒性。

结论

作为对自噬诱导的立体特异性 NPs 的首次探索,这项工作不仅证实了手性聚合物包覆的 NPs 可以选择性地诱导癌细胞中的自噬特异性,并在体内实现高肿瘤清除效率,而且为发现用于自噬相关肿瘤治疗的前所未有的立体特异性纳米剂开辟了新的方向。

https://cdn.ncbi.nlm.nih.gov/pmc/blobs/31cf/6040058/85ff089b43a2/12951_2018_383_Fig1_HTML.jpg

文献AI研究员

20分钟写一篇综述,助力文献阅读效率提升50倍。

立即体验

用中文搜PubMed

大模型驱动的PubMed中文搜索引擎

马上搜索

文档翻译

学术文献翻译模型,支持多种主流文档格式。

立即体验