Suppr超能文献

脂肪细胞特异性的 NCoR 对 PPAR-γ的抑制导致硬皮病皮肤纤维化。

Adipocyte-specific Repression of PPAR-gamma by NCoR Contributes to Scleroderma Skin Fibrosis.

机构信息

Northwestern Scleroderma Program, Division of Rheumatology, Northwestern University Feinberg School of Medicine, Chicago, IL, USA.

Division of Allergy, Immunology and Rheumatology, University of Rochester Medical Center, Rochester, NY, USA.

出版信息

Arthritis Res Ther. 2018 Jul 11;20(1):145. doi: 10.1186/s13075-018-1630-z.

Abstract

BACKGROUND

A pivotal role for adipose tissue homeostasis in systemic sclerosis (SSc) skin fibrosis is increasingly recognized. The nuclear receptor PPAR-γ is the master regulator of adipogenesis. Peroxisome proliferator activated receptor-γ (PPAR-γ) has antifibrotic effects by blocking transforming growth factor-β (TGF-β) and is dysregulated in SSc. To unravel the impact of dysregulated PPAR-γ in SSc, we focused on nuclear corepressor (NCoR), which negatively regulates PPAR-γ activity and suppresses adipogenesis.

METHODS

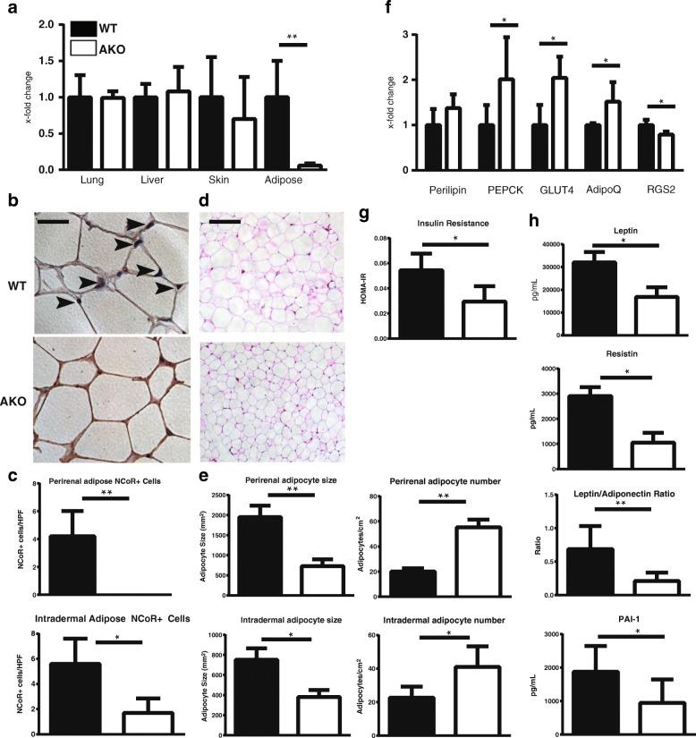
An NCoR-regulated gene signature was measured in the SSc skin transcriptome. Experimental skin fibrosis was examined in mice with adipocyte-specific NCoR ablation.

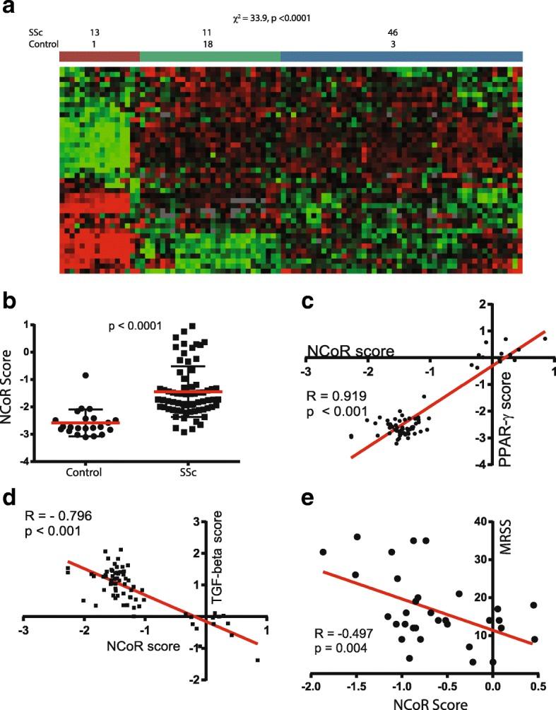
RESULTS

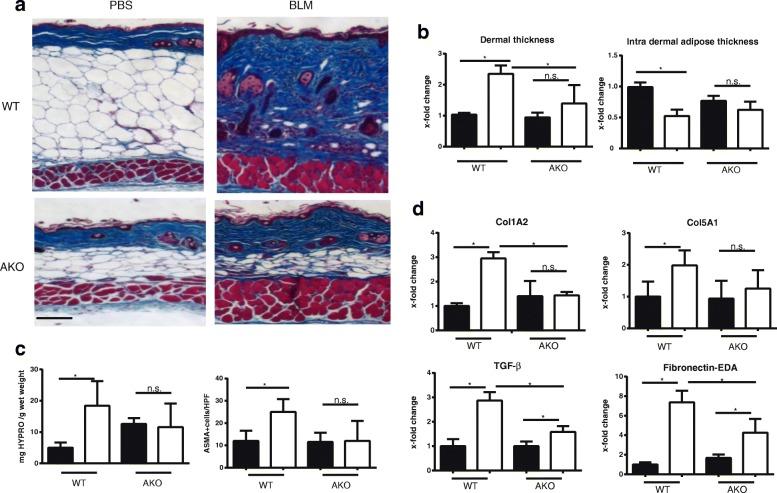
SSc skin biopsies demonstrated deregulated NCoR signaling. A 43-gene NCoR gene signature showed strong positive correlation with PPAR-γ signaling (R = 0.919, p < 0.0001), whereas negative correlations with TGF-β signaling (R = - 0.796, p < 0.0001) and the modified Rodnan skin score (R = - 0.49, p = 0.004) were found. Mice with adipocyte-specific NCoR ablation demonstrated significant protection from experimental skin fibrosis and inflammation. The protective effects were mediated primarily through endogenous PPAR-γ.

CONCLUSIONS

Our results implicate, for the first time, to our knowledge, deregulated NCoR/PPAR-γ pathways in SSc, and they support a role of adipocyte modulation of skin fibrosis. Pharmacologic restoration of NCoR/PPAR-γ signaling may represent a novel strategy to control skin fibrosis in SSc.

摘要

背景

脂肪组织稳态在系统性硬化症 (SSc) 皮肤纤维化中起着关键作用,这一点越来越受到重视。核受体 PPAR-γ 是脂肪生成的主要调节因子。过氧化物酶体增殖物激活受体-γ (PPAR-γ) 通过阻断转化生长因子-β (TGF-β) 发挥抗纤维化作用,在 SSc 中失调。为了阐明失调的 PPAR-γ 在 SSc 中的影响,我们专注于核受体共抑制因子 (NCoR),它负调节 PPAR-γ 活性并抑制脂肪生成。

方法

在 SSc 皮肤转录组中测量 NCoR 调节的基因特征。在脂肪细胞特异性 NCoR 缺失的小鼠中检查实验性皮肤纤维化。

结果

SSc 皮肤活检显示 NCoR 信号失调。一个 43 基因的 NCoR 基因特征与 PPAR-γ 信号呈强烈正相关 (R = 0.919, p < 0.0001),而与 TGF-β 信号呈负相关 (R = - 0.796, p < 0.0001) 和改良罗德南皮肤评分 (R = - 0.49, p = 0.004)。脂肪细胞特异性 NCoR 缺失的小鼠表现出对实验性皮肤纤维化和炎症的显著保护作用。保护作用主要是通过内源性 PPAR-γ 介导的。

结论

我们的研究结果首次表明,NCoR/PPAR-γ 途径在 SSc 中失调,并支持脂肪细胞调节皮肤纤维化的作用。恢复 NCoR/PPAR-γ 信号可能代表控制 SSc 皮肤纤维化的一种新策略。

https://cdn.ncbi.nlm.nih.gov/pmc/blobs/55a6/6042240/63d56921fa3e/13075_2018_1630_Fig1_HTML.jpg

文献AI研究员

20分钟写一篇综述,助力文献阅读效率提升50倍。

立即体验

用中文搜PubMed

大模型驱动的PubMed中文搜索引擎

马上搜索

文档翻译

学术文献翻译模型,支持多种主流文档格式。

立即体验