Suppr超能文献

芦荟大黄素介导的光动力疗法通过激活人脐静脉内皮细胞上的MAPK信号通路抑制血管生成和细胞转移。

Photodynamic Therapy Mediated by Aloe-Emodin Inhibited Angiogenesis and Cell Metastasis Through Activating MAPK Signaling Pathway on HUVECs.

作者信息

Chen Qing, Li Kai-Ting, Tian Si, Yu Ting-He, Yu Le-Hu, Lin Hai-Dan, Bai Ding-Qun

机构信息

1 Department of Rehabilitation, The First Affiliated Hospital of Chongqing Medical University, Chongqing, China.

2 Department of Gynaecology and Obstetrics, The Second Affiliated Hospital of Chongqing Medical University, Chongqing, China.

出版信息

Technol Cancer Res Treat. 2018 Jan 1;17:1533033818785512. doi: 10.1177/1533033818785512.

Abstract

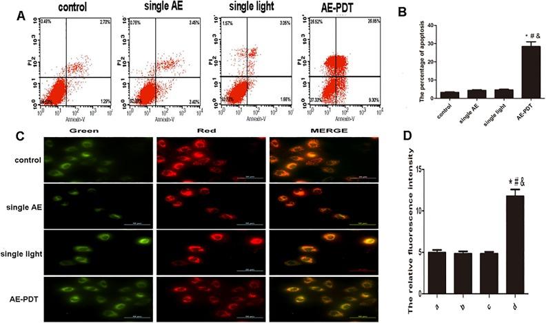
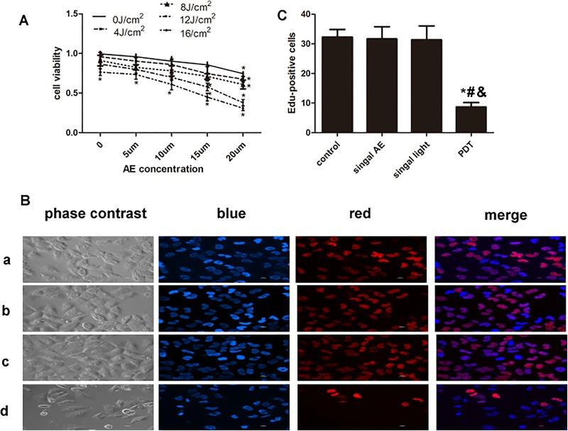
Photodynamic therapy is a clinically used, minimally invasive therapeutic procedure that involves the application of photosensitizers which can locate in target cells and so be irradiated at a corresponding wavelength. Laser light irradiation activation of photosensitizers generates free reactive oxygen species, which induces selective cytotoxic activity in target cells. Within recent years, aloe-emodin as a photosensitizer has been successfully applied in photodynamic therapy applications. Angiogenesis plays an important role in tumor growth and metastasis; thus, the development of a novel target treatment for angiogenesis is essential in order to improve treatment therapeutics for cancer treatment. An essential step in angiogenesis involves the formation of tube-like structures during matrix degradation, rearrangement, and apoptosis of endothelial cells. In the present study, we investigated the mechanisms of photocytotoxicity induced by aloe-emodin in human umbilical vein endothelial cells. Analysis of cell proliferation results noted a significant decrease in cultured cells which received various concentrations of aloe-emodin and photodynamic therapy-induced light doses. Additionally, mitochondrial mechanisms of apoptotic cell death were observed in aloe-emodin photodynamic therapy-treated cells, as tube formation assays noted angiogenesis suppression after treatment. The capacity of migration and invasion of human umbilical vein endothelial cells was measured using the transwell assay and demonstrated that aloe-emodin photodynamic therapy significantly inhibited the migration and invasion of human umbilical vein endothelial cells. The expression of p38, extracellular signal-regulated kinase, the c-Jun N-terminal kinases, and vascular endothelial growth factor suggested that the cellular metastasis was related to mitogen-activated protein kinase signal pathway. Furthermore, disorganization of F action cytoskeleton components was observed after aloe-emodin photodynamic therapy. Overall, the findings from this study suggest that aloe-emodin photodynamic therapy inhibited angiogenesis and cellular metastasis in human umbilical vein endothelial cells by activating the mitogen-activated protein kinase apoptotic signaling cell death pathway.

摘要

光动力疗法是一种临床应用的微创治疗方法,该方法涉及应用能定位在靶细胞中并因此可在相应波长下接受照射的光敏剂。激光照射激活光敏剂会产生活性氧自由基,从而在靶细胞中诱导选择性细胞毒性活性。近年来,芦荟大黄素作为一种光敏剂已成功应用于光动力疗法。血管生成在肿瘤生长和转移中起重要作用;因此,开发一种针对血管生成的新型靶向治疗方法对于改善癌症治疗的疗效至关重要。血管生成的一个关键步骤涉及在内皮细胞的基质降解、重排和凋亡过程中形成管状结构。在本研究中,我们研究了芦荟大黄素在人脐静脉内皮细胞中诱导光细胞毒性的机制。细胞增殖结果分析表明,接受不同浓度芦荟大黄素和光动力疗法诱导光剂量的培养细胞显著减少。此外,在芦荟大黄素光动力疗法处理的细胞中观察到凋亡性细胞死亡的线粒体机制,因为管状形成试验表明处理后血管生成受到抑制。使用Transwell试验测量人脐静脉内皮细胞的迁移和侵袭能力,结果表明芦荟大黄素光动力疗法显著抑制人脐静脉内皮细胞的迁移和侵袭。p38、细胞外信号调节激酶(ERK)、c-Jun氨基末端激酶(JNK)和血管内皮生长因子(VEGF)的表达表明,细胞转移与丝裂原活化蛋白激酶信号通路有关。此外,芦荟大黄素光动力疗法后观察到F-肌动蛋白细胞骨架成分的紊乱。总体而言,本研究结果表明,芦荟大黄素光动力疗法通过激活丝裂原活化蛋白激酶凋亡信号细胞死亡途径抑制人脐静脉内皮细胞中的血管生成和细胞转移。

https://cdn.ncbi.nlm.nih.gov/pmc/blobs/90c4/6071160/4bacc56e9dd2/10.1177_1533033818785512-fig1.jpg

文献AI研究员

20分钟写一篇综述,助力文献阅读效率提升50倍。

立即体验

用中文搜PubMed

大模型驱动的PubMed中文搜索引擎

马上搜索

文档翻译

学术文献翻译模型,支持多种主流文档格式。

立即体验